ATtiny25/V, ATtiny45/V, ATtiny85/V
8-разр. микроконтроллер с внутрисистемно-программируемой флэш-памятью размером 2, 4, 8 кбайт
Особенности:
- Высокопроизводительный, экономичный 8-разр. AVR-микроконтроллер
- Усовершенствованная RISC-архитектура
- - Обширный набор из 120 инструкций большинство которых выполняются за один цикл
- - 32 x 8 универсальных регистров общего назначения
- - Полностью статическая работа
- Энергонезависимые памяти программ и данных
- - Внутрисистемно программируемая флэш-память программ размером 2, 4, 8 кбайт (Atiny25, Atiny45, Atiny85) с износостойкостью 10 тыс. циклов запись/стирание
- - 128/256/512 байт внутрисистемно-программируемого ЭСППЗУ (ATtiny25/45/85) с износостойкостью 100 тыс. циклов записи/стирания
- - 128/256/512 байт внутреннего статического ОЗУ (ATtiny25/45/85)
- - Программируемые биты защиты флэш-памяти и ЭСППЗУ
- Отличительные особенности периферийных устройств
- - 8-разр. таймер-счетчик с предделителем и двумя каналами ШИМ
- - 8-разр. высокоскоростной таймер-счетчик с отдельным предварительным делителем
2 высокочастотных выхода ШИМ с отдельными регистрами задания порога сравнения
- Программируемый генератор паузы
- - Универсальный последовательный интерфейс с отдельным детектором условия старт
- - 10-разр. АЦП
- 4 несимметричных канала
- 2 дифференциальных канала с программируемым усилением (1x, 20x)
- - Программируемый сторожевой таймер с отдельным встроенным генератором
- - Встроенный аналоговый компаратор
- Специальные функции микроконтроллера
- - Встроенная отладочная система debugWIRE
- - Внутрисистемное программирование через порт SPI
- - Внешние и внутренние источники прерываний
- - Экономичные режимы: холостой ход (Idle), уменьшение шумов АЦП (ADC Noise Reduction) и пониженная мощность (Power-down)
- - Усовершенствованная схема сброса при подаче питания
- - Программируемая схема контроля напряжения питания
- - Встроенный калиброванный генератор
- Ввод-вывод и корпуса
- - Шесть программируемых линий ввода-вывода
- - 8-выв. корпус PDIP и 8-выв. SOIC
- Рабочее напряжение
- - 1.8 - 5.5В для ATtiny25/45/85V
- - 2.7 - 5.5В для ATtiny25/45/85
- Градации по быстродействию
- - ATtiny25/45/85V: 0 - 4 МГц при 1.8 - 5.5В, 0 - 10 МГц при 2.7 - 5.5В
- - ATtiny25/45/85: 0 - 10 МГц при 2.7 - 5.5В, 0 - 20 МГц при 4.5 - 5.5В
- Промышленный температурный диапазон
- Малый потребляемый ток
- - Активный режим: 1 МГц, 1.8В: 450 мкА
- - Режим пониженной мощности: 0.1 мкА при 1.8В
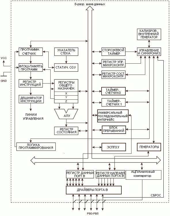
Структура:

Назначение выводов:

Общее описание:
ATtiny25/45/85 - экономичный 8-разр. КМОП микроконтроллеры, выполненные по усовершенствованной AVR RISC-архитектуре. За счет выполнения большинства инструкций за один машинный цикл микроконтроллеры ATtiny25/45/85 достигают производительности 1млн. оп. в сек. при тактировании частотой 1МГц, что позволяет разработчику оптимизировать потребляемую мощность и быстродействие.
Ядро AVR комбинирует богатый набор инструкций с 32 регистрами общего назначения, которые непосредственно подключены к арифметико-логическому устройству (АЛУ). Это позволяет осуществлять доступ при выполнении инструкции сразу к двум регистрам и выполнить ее за один машинный цикл. Результирующая архитектура обладает более высокой эффективностью, обеспечивая производительность в более чем 10 раз выше по сравнению с традиционными CISC-микроконтроллерами.
ATtiny25/45/85 содержит следующие элементы: 2/4/8 кбайт внутрисистемно-программируемой флэш-памяти, 128/256/512 байт ЭСППЗУ, 128/256/256 байт статического ОЗУ, 6 линий ввода-вывода общего назначения, 32 универсальных рабочих регистров общего назначения, один 8-разр. таймер-счетчик с режимами сравнения, один 8-разр. высокоскоростной таймер-счетчик, универсальный последовательный интерфейс, внутренние и внешние прерывания, 4-канальный 10-разр. АЦП, программируемый сторожевой таймер с внутренним генератором, а также три программно выбираемых экономичных режима. В режиме холостого хода (Idle) останавливается ЦПУ при этом продолжают работу статическое ОЗУ, таймер-счетчик, АЦП, аналоговый компаратор и система прерываний. В режиме пониженной мощности (Power-down) сберегается содержимое регистров, отключаются все встроенные функции до следующего прерывания или аппаратного сброса. В режиме снижения шумов АЦП (ADC Noise Reduction) останавливается ЦПУ и все модули ввода-вывода, кроме АЦП, за счет чего достигается снижение цифровых шумов во время преобразования АЦП.
Микроконтроллер выпускается по технологии высокоплотной энергонезависимой памяти. Встроенная флэш-память может быть перепрограммирована внутрисистемно через последовательный интерфейс SPI с помощью недорого программатора или с помощью программы в загрузочном секторе (самопрограммирование).
ATtiny25/45/85 поддерживается полным набором аппаратных и программных отладочных средств, в т.ч. Cи-компиляторы, Ассемблер, программные отладчики/симуляторы, внутрисхемные эмуляторы и оценочные наборы.
Информация для заказа:
| Максимальная тактовая частота, МГц |
Напряжение питания, В |
Код заказа |
Корпус |
Температурный диапазон |
| 10 |
1,8…5,5В |
ATtiny25V-10PI ATtiny25V-10PU(1) ATtiny25V-10SI ATtiny25V-10SU(1) |
8-выв. PDIP 8-выв. PDIP 8-выв. SOIC 8-выв. SOIC |
Промышленный (-40°C…+85°C) |
| 20 |
2,7…5,5В |
ATtiny25-20PI ATtiny25-20PU(1) ATtiny25-20SI ATtiny25-20SU(1) |
8-выв. PDIP 8-выв. PDIP 8-выв. SOIC 8-выв. SOIC |
Промышленный (-40°C…+85°C) |
| 10 |
1,8…5,5В |
ATtiny45V-10PI ATtiny45V-10PU(1) ATtiny45V-10SI ATtiny45V-10SU(1) |
8-выв. PDIP 8-выв. PDIP 8-выв. SOIC 8-выв. SOIC |
Промышленный (-40°C…+85°C) |
| 20 |
2,7…5,5В |
ATtiny45-20PI ATtiny45-20PU(1) ATtiny45-20SI ATtiny45-20SU(1) |
8-выв. PDIP 8-выв. PDIP 8-выв. SOIC 8-выв. SOIC |
Промышленный (-40°C…+85°C) |
| 10 |
1,8…5,5В |
ATtiny85V-10PI ATtiny85V-10PU(1) ATtiny85V-10SI ATtiny85V-10SU(1) |
8-выв. PDIP 8-выв. PDIP 8-выв. SOIC 8-выв. SOIC |
Промышленный (-40°C…+85°C) |
| 20 |
2,7…5,5В |
ATtiny85-20PI ATtiny85-20PU(1) ATtiny85-20SI ATtiny85-20SU(1) |
8-выв. PDIP 8-выв. PDIP 8-выв. SOIC 8-выв. SOIC |
Промышленный (-40°C…+85°C) |
Прим.:
- Альтернативный корпус без содержания свинца, отвечающий европейской директиве по ограничению вредных веществ (директива RoHS). Также не содержит галоидных соединений и полностью экологически безопасен.
|