|
|
|
LMV358IDT
 |

Операционный усилитель
LMV358IDT производства компании STMicroelectronics со склада в Харькове |
|
|
|
 |
Специальное предложение на микроконтроллеры
производства компании STMicroelectronics
 |
|
STM32F030C8T6 |
32бит ARM Cortex M0, 48МГц, 64кб Flash, 8кб ОЗУ,
2xSPI, 2xI2C, 2xUSART, 5 таймеров, АЦП 12 бит * 12 каналов, 39 GPIO |
|
STM32F030F4P6 |
48 МГц, 16 Кбайт Flash, 4 Кбайта SRAM, 4 таймера 16
бит, 11 каналов 12-битного АЦП, по 1 интерфейсу SPI, I2C и USART |
|
STM32F071CBT6 |
ARM® Cortex®-M0 STM32 F0 Microcontroller IC 32-Bit 48MHz 128KB (128K x 8) FLASH 48-LQFP (7x7) |
|
STM32F072C8T6 |
ARM Cortex-M0 CPU, 64kB Flash, 16kB RAM, 4xUART, 2xI2C, 2xSPI, ADC, LQFP48 |
|
STM8L151K6T6 |
32K Flash, 2K RAM, 1K EE, 1.8 - 3.6 V, 16 MHz, 30 GPIO, ADC 22 x 12 bit, DAC 1 x 12 bit, PWM, RTC, UART, SPI, I2C |
|
STM8L152C6T6 |
STM8, Flash: 32K, RAM: 2K, EEPROM: 1K, UART: 1, АЦП: 25 x 12bit (1MSPS), ЦАП: 1 x 12bit, ШИМ: 11 x bit |
|
|
|
|
UC3845BN
 |
Шим-контроллер UC3845BN производства
компании STMicroelectronics по специальной цене со склада в Харькове
UC3845 представляет собой схему ШИМ–контроллера с обратной связью по
току и напряжению для управления ключевым каскадом на n-канальном МОП
транзисторе, обеспечивая разряд его входной емкости форсированным током
величиной до 0.7А. Микросхема SMPS контроллер состоит в серии микросхем
UC384X (UC3843, UC3844, UC3845) ШИМ-контроллеров. Ядро UC3845 специально
разработано для долговременной работы с минимальным количеством внешних
дискретных компонентов. ШИМ-контроллер UC3845 отличается точным
управлением рабочего цикла, температурной компенсацией и имеет невысокую
стоимость. |
|
|
|
 |
Операционный усилитель STMicroelectronics
LM358DT
Микросхема LM358 в одном корпусе содержит два независимых маломощных
операционных усилителя с высоким коэффициентом усиления и частотной
компенсацией. Отличается низким потреблением тока. Особенность
данного усилителя – возможность работать в схемах с однополярным
питанием от 3 до 32 вольт. Выход имеет защиту от короткого
замыкания. |
|
|
|
 |
Приборы защиты электронной
аппаратуры производства ST
Компания ST выпускает большой спектр
защитных приборов, которые отвечают всем промышленным требованиям и
предназначены для:
защиты от бросков напряжения (Electrical Overstress, EOS);
защиты от разрядов статического электричества (ESD);
защиты от дуговых электрических разрядов;
защиты автомобильного оборудования;
ограничения силы тока; |
|
|
|
 |
Контроллеры STM32
на ядре Cortex-M0 с USB, CAN и HDMI CEC
STM32F042 и STM32F072 – новые представители семейства бюджетных
микроконтроллеров STM32F0 на 32-битном ядре Cortex-M0 от ST
Microelectronics. В новинках появилась периферия USB, CAN, HDMI, а также
стало больше стандартной периферии – USART, SPI, I²C и таймеров. |
|
|
|
 |
Дискретные супрессоры
производства STMicroelectronics
Дискретные супрессоры, или приборы Trisils, защищают чувствительное
оборудование от
электрических разрядов и замыкания шин
питания. Они предназначены для использования в таких приложениях, как
PLC-модемы, Ethernet, POTs, CO/CP, маршрутизаторы и линии передачи
данных. |
|
|
|

L6203 |
Мостовой драйвер L6203 - Решения компании STMicroelectronics для управляемого электропривода
Тип по расположению ключей - полный мост
Тип входа - прямой
Кол-во силовых выходов - 2
Сопротивление открытого ключа - 0.3 Ом
Номинальный ток - 4 А
Максимальный ток - 5 А
Напряжение питания - 12...48 В |
|
|
|
 |
STM32F7 - самые
высокопроизводительные микроконтроллеры в серии Cortex-M
Микросхемы предназначены для
перспективных бытовых, промышленных и медицинских приборов, и т.п.
Интеллектуальная архитектура новых микроконтроллеров STM32F7 объединяет
ядро Cortex-M7 и усовершенствованную периферию, предоставляя
разработчикам конечных устройств непревзойденные возможности для
повышения производительности приложений, добавления новых функций,
увеличения времени автономной работы при питании от батарей, защиты
данных и минимизации количества внешних компонентов для снижения
себестоимости и размеров. |
|
|
|
 |
STM32L0 – микроконтроллеры с ультранизким
потреблением
На
склад поcтупили микроконтроллеры семейства STM32L0 на ядре Cortex-M0+ от
компании STMicroelectronics. Новое семейство микроконтроллеров обладает
отличным балансом производительности, ультранизкого потребления и
надежности. |
|
|
|
 |
CS30 и CS70 –
простые мониторы тока для шин до 30V и 70V
Новые микросхемы
CS30 и CS70 от STMicroelectronics предназначены для измерения тока,
протекающего через шунт в верхнем плече. Монитор тока CS30 производит
измерение на линии под напряжением от 2.8 В до 30 В, при этом
работоспособность сохраняется при бросках напряжения от -0.3 В до 60 В.
Микросхема CS70 способна работать при напряжении на шунте от 2.8 В до 70
В, при этом ей не страшны перенапряжения в диапазоне от -16 В до 75 В. |
|
|
|
 |
STMicroelectronics: STM32F446 — новая серия высокопроизводительных
микроконтроллеров STM32 со встроенной памятью небольшого объёма |
|
|
|
 |
STMicroelectronics:
STM32F091 — микроконтроллер начального уровня на
базе ядра ARM Cortex-M0 с тактовой частотой 48 МГц, объёмом FLASH-памяти
256 кбайт, CAN интерфейсом и функцией управления пользовательскими
устройствами (CEC)
В дополнение к
перечисленному новые устройства содержат высокоскоростную встроенную
память (до 256 КБ FLASH и 32 КБ SRAM) и расширенный набор периферийных
устройств и линий ввода/вывода. Микроконтроллеры оснащены стандартными
коммуникационными интерфейсами (два I2C, два SPI/один I2S, один HDMI CEC,
один CAN и до восьми USART), а также такие периферийными модулями,
включая один 12-битный АЦП, один 12-битный ЦАП с двумя каналами, семь
16-битных таймеров общего назначения, 32-битный таймер и таймер
ШИМ-модулятора с расширенным функциями управления. |
|
|
|
 |
Микроконтроллеры серии
STM32F401 с ультранизким динамическим потреблением
Новая
линейка STM32F401 сочетает высокопроизводительный процессор ARM
Cortex-M4, позволяющий легко производить цифровую обработку данных, и
оптимизированный набор наиболее часто применяемой периферии. Это
позволяет с одной стороны – сохранить производительность, а с другой –
получить уникальные параметры потребления: даже при рабочей частоте 84
МГц в режиме «Dynamic RUN» потребляемый ток не превысит 12 мА. |
|
|
|
 |
Отладочные платы серии
STM32-OPEN - идеальное решение для разработчиков
Данные платы разработана для установки наборов Discovery и позволяет
простым образом подключать периферийные устройства с помощью множества
специализированных разъемов. |
|
|
|
 |
M24SR – беспроводная NFC-память с
высокой скоростью передачи данных
STMicroelectroncs
выпускает новую серию беспроводной памяти Dynamic NFC/RFID, которая
поддерживает передачу данных по радиоинтерфейсу в соответствии со
стандартами ISO/IEC 14443 Type A и NFC Forum Type 4 Tag. В серии M24SR
представлена EEPROM-память объемом от 2 до 64 кбит. Для беспроводного
доступа достаточно подключить антенну, при этом микросхема будет
работать даже без подачи напряжения питания. |
|
|
|
 |
STMicroelectronics: NUCLEO
серия отладочных плат для 32-битных ARM-микроконтроллеров
STMicroelectronics семейства STM32
Широкофункциональные
макетные платы STM32 Nucleo предоставляют разработчикам инструмент для
быстрого создания опытных образцов изделий на основе любого
микроконтроллера семейства STM32. |
|
|
|
 |
Новые малошумящие LDO с
ультранизким падением напряжения
Компания STMicroelectronics
выпустила новую серию малошумящих стабилизаторов с низким падением
напряжения вход-выход, которое составляет всего 100 мВ при выходном токе
0.1 А. Микросхемы LDK120M30R и LDK120M33R ориентированы на устройства с
автономным источником питания, где минимальное падение напряжения является
гарантией эффективного использования энергии батареи. |
|
|
|
 |
Микроконтроллеры серии STM8 - линейки VALUE LINE - продукция на складе в
Харькове
Максимально низкая цена и
превосходные характеристики, включая несколько килобайт SRAM и Flash – что
еще нужно от линейки 8-битных микроконтроллеров, предназначенных для
недорогих, но массовых приложений? Новая линейка микроконтроллеров Value
Line от STMicroelectronics предлагают лучшее на рынке соотношение
«цена/производительность». |
|
|
|
 |
LD1086 - Регуляторы напряжения с
малым падением
Регуляторы напряжения с
очень малым падением используются, когда потребление энергии является
критичным свойством микросхемы. Как правило, это переносная бытовая и
профессиональная аудио- и видеотехника, носимые медицинские или
геодезические приборы, телекоммуникационное оборудование. Эти микросхемы
более функционально насыщены: так, Они также имеют малый выходной шум,
быстрый отклик на изменения в нагрузке и входном напряжении. |
|
|
|
 |
Отладочные комплекты от
STMicroelectronics серии DISCOVERY
Серия отладочных средств "Discovery"
поможет Вам освоить перспективные контроллеры.
STM32W — 24МГц/30DMIPS МК
для беспроводной связи;
STM32L — 32МГц/33DMIPS МК с
батарейным питанием;
STM32F0 — 48МГц/38DMIPS МК
для ультрадешевых приложений;
STM32F1 — 72МГц/61DMIPS МК
общего назначения;
STM32F2 — 120МГц/150DMIPS
высокопроизводительные МК;
STM32F3 — 72МГц/90DMIPS —
МК комбинированных сигналов c DSP и FPU;
STM32F4 — 168МГц/210DMIPS —
высокопроизводительные МК с DSP и FPU. |
|
|
|
 |
STMPS21x1 – интеллектуальные
силовые ключи с комплексом защит
Интеллектуальные
ключи серии STMPS21x1 предназначены для применений, где часто встречаются
проблемы коротких замыканий или больших нагрузок. STMPS21x1 имеют
встроенный силовой MOSFET с номинальным сопротивлением открытого канала
90мΩ и управляются по логическому входу EN. |
|
|
|
 |
Силовые транзисторы MOSFET от компании
STMicroelectronics
Компания
STMicroelectronics постоянно совершенствует технологии производства
транзисторов для высоковольтных и низковольтных приложений.
Ассортимент силовых транзисторов STMicroelectronics включает
MOSFET-транзисторы для работы с напряжениями 500...1500 В,
IGBT-транзисторы с предельными напряжениями 350...1300 В, а также
широкий спектр биполярных транзисторов. |
|
|
|
 |
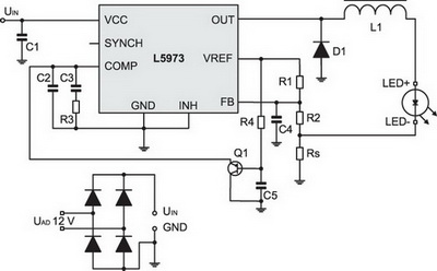
ШИМ-КОНТРОЛЛЕРЫ STMICROELECTRONICS
AC/DC-, DC/DC-преобразователи малой, средней и высокой мощности, источники
питания бытовой аппаратуры, мощные зарядные устройства, блоки
бесперебойного питания и т.п. – это далеко не полный перечень изделий, в
которых широко используются ШИМ-контроллеры компании STMicroelectronics (www.st.com). |
|
|
|
 |
Компоненты интерфейсов
RS-422 / RS-485
RS-485 используется
для обмена данными между несколькими устройствами по одной двухпроводной
линии связи (витой паре) в полудуплексном режиме. Передача выполняется
одновременно только в одну сторону. Прием при этом невозможен. Для приема
данных требуется переключения приёмопередатчика в режим приема.
По электрическим характеристикам и принципам передачи данных RS-422
полностью совместим с RS-485, но является дуплексным. В нем одна витая
пара постоянно используется для приема, а другая для передачи данных.
|
|
|
|
 |
Усилитель звуковой частоты
(УЗЧ), усилитель низкой частоты (УНЧ), усилитель мощности звуковой
частоты (УМЗЧ) — прибор (электронный усилитель) для усиления
электрических колебаний, соответствующих слышимому человеком звуковому
диапазону частот, таким образом к данным усилителям предъявляется
требование усиления в диапазоне частот от 20 до 20 000 Гц по уровню -3
дБ |
|
|
|
 |
ИМПУЛЬСНЫЕ ПОНИЖАЮЩИЕ
СТАБИЛИЗАТОРЫ СО ВХОДНЫМ НАПРЯЖЕНИЕМ ДО 36...38 В
Компания STMicroelectronics производит широкий спектр
импульсных DC/DC-преобразователей, работающих в повышающем, понижающем
и инвертирующем режимах. Одними из основных по частоте применения в
современной электронике являются импульсные понижающие стабилизаторы
напряжения (ИПСН) со встроенным ключом. В номенклатуре STM – более 70
таких изделий с самыми разнообразными характеристиками.
|
|
|
|
 |
MOSFET транзисторы от
STMICROELECTRONICS
Силовые транзисторы MOSFET – то поле, на котором постоянно происходит
битва технологий с целью повышения плотности энергии. Пятая
модификация известной технологии STMicro MDMesh – это радикальное
снижение сопротивления открытого канала за счет уменьшенного
расстояния между вставками в пространственной структуре кристалла. Эти
транзисторы применяются в преобразователях напряжения, корректорах
коэффициента мощности, импульсных источниках питания, автомобильном
оборудовании. |
|
|
|
 |
TSX56x – новые микромощные
широкополосные ОУ от STMicroelectronics
Новое поколение операционных усилителей STMicroelectronics TSX56x
производится по новейшим технологиям, которые обеспечивают повышенную
точность и улучшенные энергосберегающие характеристики. |
|
|
|
 |
Промышленные ДАТЧИКИ компании STMicroelectronics
- MEMS-датчики: акселерометры, гироскопы, цифровой компас, датчики
давления, iNEMO
- аналоговые и цифровые датчики температуры
- емкостные и резистивные сенсорные датчикии S-Touch |
|
|
|
 |
LDO регуляторы напряжения
Компания STMicroelectronics предлагает широкий ассортимент микросхем
питания, включающий в себя широкий ассортимент Линейные регуляторы
напряжения (LDO). Микросхемы рассчитаны на входное напряжение до 55 В
и на выходной ток до 10 А, микросхемы выпускаются в различных
вариантах корпусов: D2PAK, DPAK, TO-220, SOT-223, SOT-23-5, VFDFPN6,
VFDFPN8, PowerFlat. |
|
|
|
 |
Микроконтроллеры серии
STM32 компании STMicroelectronics на складе |
| |
|
 |
Сенсорные
интерфейсы на основе датчиков S-Touch компании
ST Microelectronics
Применение сенсорных клавиатур и экранов
для организации пользовательского интерфейса управления электронными
устройствами различного назначения позволяет не только повысить
надежность этих устройств и снизить их стоимость, но и сделать работу
с ними более удобной и наглядной. |
| |
|
 |
Операционные усилители STMicroelectronics
Отечественным разработчикам электроники не
слишком знакомы операционные усилителикомпании STMicroelectronics. Меж
тем компания производит более 150 типов этих изделий, от стандартных
индустриальных до высокотемпературных и высокоскоростных. Невысокие
цены и спектр применений от бытового аудио и видео до медицинской и
индустриальной электроники – повод обратить на операционные усилители
от ST пристальное внимание. |
| |
|
|
EEPROM |
Последовательная EEPROM-память производства STMicroelectronics
EEPROM (англ. Electrically Erasable Programmable Read-Only Memory) —
электрически стираемое перепрограммируемое ПЗУ (ЭСППЗУ), один из видов
энергонезависимой памяти (таких как PROM и EPROM). Память такого типа
может стираться и заполняться данными до миллиона раз. |
| |
|
 |
IGBT
компании STMicroelectronics
Линейка IGBT-транзисторов компании
STMicroelectronics включает IGBT с рабочим напряжением 400 В для
силовых инверторов, IGBT с рабочим напряжением 600 В для мостовых и
полумостовых драйверов управления электродвигателями в стационарных
устройствах и IGBT с рабочим напряжением 900...1300 В для силовых
модулей и систем управления электродвигателями электромобилей.
|
| |
|
 |
Управление питанием от компании
STMicroelectronic
Компания
STMicroelectronics
предлагает
широкий ассортимент микросхем питания, включающий в себя широкий
ассортимент
AC-DC
преобразователей.
Микросхемы рассчитаны на напряжение пробоя (Break-down
voltage) до
800 В и на выходной ток (Pulse
drain current)
до 4 А. Микросхемы выпускаются в различных вариантах корпусов:
PDIP-7,
SO-8,
DIP-8,
Pentawatt5,
PowerSO-10,
SO-16. |
| |
|
|
 |
Диоды Шоттки от STMicroelectronics
Одним из лидеров
по выпуску высококачественных диодов Шоттки является компания ST
Microelecronics (далее - ST), входящая в десятку лидеров в
производстве компонентов для силовой электроники |
| |
|
|
 |
Обзор MOSFET и IGBT компании
STMicroelectronics
Мощные транзисторы
MOSFET и IGBT являются в буквальном смысле «ключевыми» элементами
современной силовой электроники. Они незаменимы в приложениях, где
требуется быстрая коммутация больших токов и напряжений. Охватывая
близкие области применения, эти транзисторы позволяют разработчику
сделать выбор в пользу MOSFET- или IGBT-технологии, в зависимости от
режимов работы схемы. В статье рассмотрены типы MOSFET и IGBT,
выпускаемых STMicroelectronics. |
| |
|
 |
Сверхбыстрые
выпрямительные диоды ST Microelectronic
Основные
преимущества
Великолепная скорость восстановление переключения
Сверхбыстрый
Эпитаксиальный диод
Высокий импульсный ток
Для использования в модулях импульсных источников питания и
высокочастотных преобразователях постоянного/переменного тока
Использование в качестве возвратных диодов, защита полярности |
| |
|
 |
Аналоговые и цифровые датчики
температуры от STMicroelectronics
У компании
STMicroelectronics есть все интегральные решения для промышленного
измерения температуры – преобразователи, датчики температуры и
цифровые термометры. Они находят применение в разнообразных
производственных процессах, медицине и измерительных приборах.
Предлагаемая статья поможет выбрать температурные датчики с аналоговым
(LM135/235/335; STLM20) и цифровым (STLM75 и STTS75) выходами. |
| |
|
 |
Линейные регуляторы
компании STMicroelectronics серии 1117
В целом линейные
регуляторы напряжения можно отнести к стандартным изделиям широкого
потребления полупроводниковой отрасли. Однако среди них существует
собственная «элита» – регуляторы с низким (LDO) и сверхнизким падением
напряжения. Такие изделия широко применяются в разработках с
повышенными требованиями к энергопотреблению: в приборостроении,
медицинской и автомобильной электронике, портативной бытовой
электронике и т.д. Одним из ведущих производителей таких регуляторов
на мировом рынке является компания STMicroelectronics. |
| |
|
 |
Инерциальные датчики STMicroelectronics
На сегодняшний день STMicroelectronics представляет широкое портфолио
датчиков ускорения, построенных по МЭМС-технологии, т.е. с
использованием механических характеристик кремния |
| |
|