|
Во многие микроконтроллеры компании
STMicroelectronics (ST) встроен термочувствительный элемент, подключенный
к одному из каналов АЦП, позволяющий проводить измерение окружающей
температуры без дополнительных компонентов. Однако такой подход, несмотря
на простоту и дешевизну, имеет существенные недостатки: измерения
производятся только в месте установки самого микроконтроллера, а
температурная характеристика чувствительного элемента может существенно
меняться от одного экземпляра устройства к другому (сдвиг может достигать
десятков градусов). Поэтому производитель рекомендует использовать
встроенный сенсор в основном для определения изменения температуры, а не
для измерения ее абсолютного значения, т.к. последнее сопряжено со
значительными ошибками и не может быть выполнено с большой точностью.
Основные параметры некоторых серий
температурных датчиков от SТ приведены в таблице 1.
Таблица 1. Сравнительная характеристика температурных датчиков ST
|
Модель |
КУПИТЬ |
Корпус |
Особенности |
Разре-шение |
Рабочее напря-жение, В |
Потребля-емый ток, мA |
Измеряемая температура min, °C |
Измеряемая температура max, °C |
Погреш-ность, °С |
Точ-ность, % |
|
LM135 |
 |
TO-92 |
точный |
– |
– |
до 15 |
-55 |
150 |
0,5...1,5 |
3 |
|
LM234 |
 |
SO-8 |
источник тока |
– |
– |
– |
-25 |
100 |
– |
6 |
|
LM235 |
 |
SO-8; TO-92 |
точный |
– |
– |
до 15 |
- 40 |
125 |
0,5...1,5 |
3 |
|
LM334 |
 |
SO-8 |
источник тока |
– |
– |
– |
0 |
70 |
– |
6 |
|
LM335 |
 |
SO-8; TO-92 |
точный |
– |
– |
до 15 |
- 40 |
100 |
1...2 |
3 |
|
STCN75 |
|
MSOP/TSSOP 8; SO-8 |
цифровой |
9 |
2,7...5,5 |
0,125 |
-55 |
125 |
2 |
– |
|
STDS75 |
|
MSOP/TSSOP 8; SO-8 |
цифровой |
9...12 |
2,7...5,5 |
0,125 |
-55 |
125 |
2 |
– |
|
STLM20 |
 |
SOT-323 5L; UDFN 4 |
низкое потребление |
– |
2,4...5,5 |
0,008 |
-55 |
130 |
±1,5 |
– |
|
STLM75 |
 |
MSOP/TSSOP 8; SO-8 |
цифровой |
9 |
2,7...5,5 |
0,125 |
-55 |
125 |
±2...3 |
– |
|
STTS2002 |
|
TDFN8 2x3x0.8 |
для м/с памяти |
9...12 |
2,3...3,6 |
0,16 |
-40 |
125 |
3 |
– |
|
STTS3000 |
|
TDFN8 2x3x0.8 |
для м/с памяти |
9...12 |
2,3...3,6 |
0,16 |
-40 |
125 |
3 |
– |
|
STTS75 |
 |
MSOP/TSSOP 8; SO-8 |
цифровой |
9...12 |
2,7...5,5 |
0,075 |
-55 |
125 |
±2...3 |
– |
|
STTS751 |
 |
DFN6 2X2X0.5; SOT-23 6L |
цифровой |
10 |
2,25...3,6 |
0,05 |
-40 |
125 |
2 |
– |
Одним из основных типов аналоговых
температурных датчиков, выпускаемых компанией STMicroelectronics, является
серия LM135/235/335. Это полупроводниковые сенсоры,
особенностью которых является наличие калибровочного вывода, что дает
возможность корректировать разброс параметров приборов (рис. 1) [1].
Рис. 1. Способ подключения
LM135/235/335 с калибровкой температурной погрешности
Все приборы имеют идентичную линейную
температурную характеристику в полном диапазоне измерений, поэтому
калибровке подвергается только начальный постоянный температурный сдвиг.
Следовательно, калибровка при одной температуре устраняет погрешность при
всех остальных.
Таблица 2. Параметры сенсоров серии LM135/235/335
|
Параметр |
Значение |
|
Потребляемый ток, мА |
до 10 |
|
Чувствительность, мВ / °К |
10 |
|
Диапазон измерения, °С |
|
(LM135) |
-55…150 |
|
(LM235) |
-40…125 |
|
(LM335) |
-40…100 |
|
Погрешность сенсора без калибровки, °С |
|
LM135/235 |
2...5 |
|
LM335 |
5...9 |
|
Погрешность сенсора с калибровкой, °С |
|
LM135/235 |
0,5...1,5 |
|
LM335 |
1...2 |
|
Нелинейность, °С |
|
LM135/235 |
0,3...1 |
|
LM335 |
0,3...1,5 |
|
Временная константа, с |
|
Неподвижный воздух |
80 |
|
Перемешиваемое масло |
1 |
В дальнейшем сигнал температурного сенсора
может быть оцифрован с помощью АЦП, встроенных во многие современные
микроконтроллеры (МК). Такой подход удобен тем, что МК также берет на себя
организацию дополнительной функциональности в зависимости от конкретной
задачи, например, отображение температуры на дисплее, запись журнала с
результатами периодических измерений, интерфейс с компьютером и т.п.
Именно такое решение и предлагается компанией ST в Рекомендациях по
применению AN2278 «Применение сенсоров температуры на примере ST LM135»
[2]. Отметим, что теоретически максимально достижимое температурное
разрешение по этой схеме составляет приблизительно 0,45°С (используется
10-битный АЦП). Также существует серия LM134/234/334 -
температурозависимые источники тока.
Другим базовым аналоговым сенсором является
STLM20 с ультранизким потреблением, среди ключевых
особенностей которого можно выделить:
-
Погрешность 0,5...1,5°С (при 25°С);
-
Диапазон измерений -55...130°С;
-
Ультранизкое потребление - до 8мкА.
Ключевым отличием данного датчика от LMx35
является нелинейность выходной характеристики, поэтому температурная
погрешность возрастает ближе к краям диапазона измерения вплоть до ±2,5°С
при 130°С. Также отсутствует возможность калибровать датчик. Однако и
сфера применения данного прибора специфична - он пригодится главным
образом в портативных устройствах благодаря ультранизкому потреблению,
малым габаритам (всего 1х1,3 мм в корпусе UDFN-4L) и относительно неплохой
изначальной точности 0,5...0,75°С в наиболее часто востребованном
диапазоне 0...30°С. Кроме того для STLM20 необходимо использовать всего
два вывода.
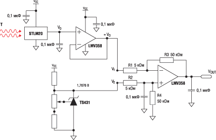
Изменение напряжения на выходе сенсора
составляет 2,33...0,87 В в диапазоне -40...85°С. При прямом использовании
8-битного АЦП, обычно встраиваемого в недорогие МК, разрешение по
температуре составляет около 1,667°С, что часто может быть недостаточным.
В рекомендациях по применению AN2468 «Увеличение разрешения аналоговых
температурных датчиков» [3] компания ST предлагает использовать схему,
основанную на двух операционных усилителях (рис. 2).
Рис. 2.
Способ увеличения разрешения аналоговых
датчиков
Первый из них расширяет динамический диапазон
выходного сигнала в 10 раз (фактически просто усиливает в 10 раз), а
второй добавляет постоянное смещение (+17,67 В) для того, чтобы выходной
сигнал мог оставаться в пределах 0...5 В. Таким образом возможно получить
температурное разрешение порядка 0,1 В (с учетом усреднения). Платой за
это, однако, является сужение диапазона измерений.
Перейдем к цифровым датчикам.
Двумя основными приборами этого типа являются STLM75 и
STTS75. Первый из них является «pin-to-pin» заменой для
датчиков LM75. Это CMOS-сенсор со встроенным сигма-дельта АЦП (9 бит) и
контроллером интерфейса I2C для связи с микроконтроллером.
Основные области применения, рекомендуемые производителем - персональные
компьютеры, системы управления температурой, индустриальные контроллеры.
Максимальное разрешение 0,5°С. Типичная погрешность ±2...3°С во всем
температурном диапазоне, время преобразования 150 мс. Напряжения питания
сенсоров 2,7...5,5 В. Встроенный АЦП откалиброван таким способом, что
результат на цифровом выходе прибора определяется в градусах Цельсия.
Связь по протоколу I2C организована так, что по одной шине
может быть подключено до восьми STLM75, при этом адрес устройства задается
комбинацией потенциалов на трех адресных входах датчика.
Кроме того, интересной особенностью данного
прибора является возможность работы в режиме термостата. В два внутренних
регистра записываются температуры порогов срабатывания и отключения, при
достижении которых один из выводов микросхемы (O.S. - Overlimit signal)
переводится в активное или, соответственно, пассивное состояние
(O.S. -вывод с открытым стоком). Кстати, для устранения случайных промахов
достижение порогов определяется по результатам не одного, а заданного
числа измерений (от 1 до 5).
STTS75 имеет похожие характеристики и
функционирование. Основными отличиями являются более высокое разрешение по
температуре (за счет 12-битного оцифровывания может достигать 0,0625°С);
более низкое энергопотребление (при прочих равных - около 75 мкА); а также
другое время преобразования (в зависимости от разрешения 85...680 мс).
Типичная схема включения сенсоров приведена на рис. 3, функциональная
схема на рис. 4 [4].
Рис. 3.
Типичная схема включения STTS75/STDS75
Рис. 4.
Функциональная схема применения сенсоров STLM75/STDS75 [5]
|