КОСМОДРОМ - Электронные компоненты для разработки и производства - Харьков - Украина


 


Как купить...     


 

 

EnglishRussianUkrainian

Обратите внимание: запущена новая версия сайта

Перейти в корзину

Уважаемые покупатели. Обратите внимание на наш график работы - 13 апреля 2026 года - выходной день. Далее работаем по графику.

AT90S2333, AT90LS2333, AT90S4433, AT90LS4433

8- ми разрядные AVR® микроконтроллеры с 2 Кбайт/ 4 Кбайт Flash памятью с поддержкой внутрисистемного программирования

Отличительные особенности:

  • AVR® - высокая производительность и RISC архитектура с низким энергопотреблением
        118 мощных инструкций - большинство из них выполняются за один такт
        32 х 8 рабочих регистров общего назначения
        Производительность, вплоть до 8 MIPS при 8 МГц
  • Данные и энергонезависимая программная память:
        2 Кбайт/ 4 Кбайт Flash- памяти с поддержкой
        внутрисистемного программирования
        (ISP), ресурс записи/ стирания 1000 циклов
        128 байт SRAM
        128/ 256 байт EEPROM с поддержкой внутрисистемного
        программирования, ресурс записи/ стирания 100 000 циклов
        Программируемая блокировка для безопасности содержимого Flash и EEPROM памяти
  • Периферия:
        Один 8-ми разрядный таймер/ счетчик с отдельным предварительным делителем частоты
        Расширенный 16-ти разрядный таймер/ счетчик с отдельным
        предварительным делителем частоты с режимами сравнения,
        захвата и 8-ми/ 9-ти, или 10-ти разрядной ШИМ
        Встроенный аналоговый компаратор
        Программируемый следящий таймер с встроенным тактовым генератором
        Программируемый UART
        6- ти канальный, 10-ти разрядный АЦП
        SPI последовательный интерфейс ведущий/ ведомый
  • Специальные функции микроконтроллера:
        Цепь инициализации при аварийном отключении питания
        Усовершенствованная цепь инициализации при включении питания
        Режимы пониженного энергопотребления:
           Покоя (Idle)
           Отключения (Power Down)
        Внешние и внутренние источники прерывания
  • Характеристики:
        Низкое энергопотребление, техпроцесс быстродействующей CMOS
        Полностью статический режим работы
  • Потребляемый ток при 4 МГц, 3 В, 25°С
        Активный режим: 3.4 мА
        Режим покоя: 1.4 мА
        Режим отключения: <1 мкА
  • I/O и тип корпуса:
        20 программируемых шин I/O
        28-pin PDIP и 32-pin TQFP
  • Напряжение питания:
        от 2.7 В до 6.0 В для AT90LS2333/AT90LS4433
        от 4.0 В до 6.0 В для AT90S2333/AT90S4433
  • Быстродействие: от 0 до 4 МГц (AT90LS2333/AT90LS4433)
  • Быстродействие: от 0 до 8 МГц (AT90S2333/AT90S4433)

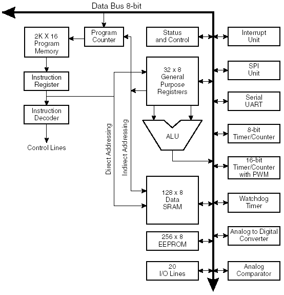
Блок- схема:


Расположение выводов:


Описание:

AT90S2333/4433 являются 8-ми разрядными CMOS микроконтроллерами с низким уровнем энергопотребления, основанными на усовершенствованной AVR RISC архитектуре. Благодаря выполнению высокопроизводительных инструкций за один период тактового сигнала, AT90S2333/4433 достигают производительности, приближающейся к уровню 1 MIPS на МГц, обеспечивая разработчику возможность оптимизировать уровень энергопотребления в соответствии с необходимой вычислительной производительностью.

Ядро AVR содержит мощный набор инструкций и 32 рабочих регистра общего назначения. Все 32 регистра напрямую подключены к арифметико - логическому устройству (АЛУ), что обеспечивает доступ к двум независимым регистрам при выполнении одной инструкции за один такт. В результате, данная архитектура имеет более высокую эффективность кода, при повышении пропускной способности, вплоть до 10 раз, по сравнению со стандартными микроконтроллерами CISC.

AT90S2333/4433 имеют: 2 Кбайт/ 4 Кбайт Flash - памяти с поддержкой внутрисистемного программирования, 128/256 байт EEPROM, 20 линий I/O общего назначения, 32 рабочих регистра общего назначения, два универсальных таймера/ счетчика с режимами сравнения, внутренние и внешние прерывания, программируемый последовательный UART, 6-ти канальный, 10-ти разрядный АЦП, программируемый следящий таймер с встроенным тактовым генератором и программируемый последовательный порт SPI для загрузки программ в Flash память, а также, два программно выбираемых режима экономии энергопотребления. Режим ожидания «Idle» останавливает CPU, но оставляет функционировать SRAM, таймер/ счетчики, SPI порт и систему прерываний. Режим экономии энергопотребления «Power Down» сохраняет значения регистров, но останавливает тактовый генератор, отключая все остальные функции микроконтроллера, вплоть до следующего внешнего прерывания, или до аппаратной инициализации.

Устройства производятся с применением технологи энергонезависимой памяти с высокой плотностью размещения, разработанной в корпорации Atmel. Встроенная Flash - память с поддержкой внутрисистемного программирования обеспечивает возможность перепрограммирования программного кода в составе системы, посредством SPI последовательного интерфейса, или с помощью стандартного программатора энергонезависимой памяти. Благодаря совмещению усовершенствованного 8-ми разрядного RISC CPU с Flash- памятью с поддержкой внутрисистемного программирования на одном кристалле получились высокопроизводительные микроконтроллеры AT90S2333/4433, обеспечивающие гибкое и экономически- высокоэффективное решение для многих приложений встраиваемых систем управления.

AVR AT90S2333/4433 поддерживаются полным набором программ и пакетов для разработки, включая: компиляторы С, макроассемблеры, отладчики/ симуляторы программ, внутрисхемные эмуляторы и наборы для макетирования.


Поставляемые компоненты











^ Наверх

Электронные компоненты для разработки и производства. Харьков, Украина

  Украинский хостинг - UNIX хостинг & ASP хостинг

радиошоп, radioshop, радио, радиодетали, микросхемы, интернет, завод, комплектующие, компоненты, микросхемы жки индикаторы светодиоды семисегментные датчики влажности преобразователи источники питания тиристор симистор драйвер транзистор, диод, книга, приложение, аудио, видео, аппаратура, ремонт, антенны, почта, заказ, магазин, интернет - магазин, товары-почтой, почтовые услуги, товары, почтой, товары почтой, каталог, магазин, Internet shop, база данных, инструменты, компоненты, украина, харьков, фирма Космодром kosmodrom поставщики электронных компонентов дюралайт edison opto светодиодное освещение Интернет-магазин радиодеталей г.Харьков CREE ATMEL ANALOG DEVICES АЦП ЦАП