КОСМОДРОМ - Электронные компоненты для разработки и производства - Харьков - Украина


 


Как купить...     


 

 

EnglishRussianUkrainian

Обратите внимание: запущена новая версия сайта

Перейти в корзину

Уважаемые покупатели. Обратите внимание на наш график работы - 13 апреля 2026 года - выходной день. Далее работаем по графику.

ATmega161, ATmega161L

8-ми разрядные AVR® микроконтроллеры с 16 Кбайт Flash памятью с поддержкой внутрисистемного программирования

Отличительные особенности:

  • Высокопроизводительный, 8-ми разрядный AVR® микроконтроллер с низким уровнем энергопотребления
  • Усовершенствованная RISC архитектура:
        130 мощных инструкций - большинство выполняются за один такт
        32 х 8 рабочих регистров общего назначения + регистры управления периферией
        Полностью статическое функционирование
        Производительность, вплоть до 8 MIPS при 8 МГц
        Встроенный 2-х тактный умножитель
  • Память данных и программного кода:
        16 Кбайт Flash- энергонезависимая программная память с поддержкой внутрисистемного программирования, ресурс: 1000 циклов запись/ стирание
        Опционная память загрузчика кода с независимыми разрядами блокировки, авто-программирование разделов памяти программного кода и данных
  • 512 байт энергонезависимой памяти EEPROM с поддержкой внутрисистемного программирования, ресурс: 100 000 циклов записи/ стирания
  • 1 Кбайт встроенной SRAM
  • Программируемая блокировка для безопасности содержимого Flash и EEPROM
  • Периферия:
        Два 8-ми разрядных таймера/ счетчика с отдельным предварительным делителем частоты и ШИМ
        Расширенная система с 16-ти разрядным таймером/ счетчиком с отдельным предварительным делителем частоты режимами сравнения и захвата, а также с 8-ми, 9-ти и 10-ти разрядным ШИМ
        Двухканальный программируемый последовательный UART
        Ведущий/ ведомый SPI- последовательный интерфейс
        Контроллер реального времени (RTC) с выделенным тактовым генератором
        Программируемый следящий таймер с встроенным генератором
        Встроенный аналоговый компаратор
        Специализированные функции микроконтроллера:
        Функции инициализации при включении питания и определение аварийного отключения питания
        Внешние и внутренние источники прерывания
        Режимы пониженного энергопотребления:
          Покоя (Idle), экономичный (Power Save) и отключения (Power Down)
  • Функции I/O и корпус:
        35 программируемых линий I/O, 8 выходных линий, 8 входных линий
        корпус 40-pin PDIP, 44-pin PLCC и TQFP
  • Напряжение питания:
        От 2.7 В до 5.5 В (ATmega161L), от 4.0 В до 5.5 В (ATmega161)
  • Диапазон тактовых частот:
        От 0 до 4 МГц (ATmega161L)
        От 0 до 8 МГц (ATmega161)
  • Коммерческий и индустриальный диапазоны эксплуатационных температур

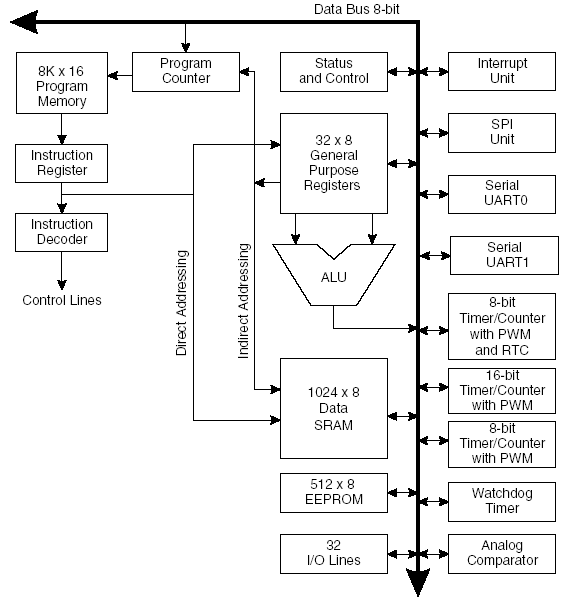
Блок- схема ATmega161:


Расположение выводов:


Описание:

ATmega161 является 8-ми разрядным CMOS микроконтроллером с низким уровнем энергопотребления, основанным на AVR RISC архитектуре. Благодаря выполнению высокопроизводительных инструкций за один период тактового сигнала, ATmega161 достигает производительности, приближающейся к уровню 1 MIPS на МГц, обеспечивая разработчику возможность оптимизировать уровень энергопотребления в соответствии с необходимой вычислительной производительностью.

Ядро AVR, основанное на усовершенствованной RISC архитектуре, содержит мощный набор инструкций и 32 рабочих регистра общего назначения. Все 32 регистра напрямую подключены к арифметико - логическому устройству (АЛУ), что обеспечивает доступ к двум независимым регистрам при выполнении одной инструкции за один такт. В результате, данная архитектура имеет более высокую эффективность кода, при повышении пропускной способности, вплоть до 10 раз, по сравнению со стандартными микроконтроллерами CISC.

ATmega161 имеет: 16 Кбайт Flash - памяти с поддержкой функций внутрисистемного, или само- программирования, 512 байт EEPROM, 1Кбайт SRAM, 35 линий I/O общего назначения, 32 рабочих регистра общего назначения, контроллер реального времени (RTC), 3 универсальных таймера/ счетчика с режимами сравнения, внутренние и внешние прерывания, 2 программируемых последовательных UART, программируемый следящий таймер с встроенным тактовым генератором, SPI- последовательный порт, а также, три программно выбираемых режима экономии энергопотребления. Режим ожидания «Idle Mode» останавливает CPU, но позволяет функционировать SRAM, таймеру/ счетчикам, порту SPI и системе прерываний. Режим экономии энергопотребления «Power Down» сохраняет содержимое регистров и SRAM, но останавливает тактовый генератор, отключая все остальные функции микроконтроллера, вплоть до следующего внешнего прерывания, или до аппаратной инициализации. В режиме экономии энергопотребления (Power Save) тактовый генератор таймера продолжает функционировать, позволяя пользователю поддерживать контроль времени в то время, как все остальные функции микроконтроллера отключены.

Устройство производится с применением технологи энергонезависимой памяти с высокой плотностью размещения, разработанной в корпорации Atmel. Встроенная Flash - память обеспечивает возможность перепрограммирования программного кода в составе системы с помощью функции авто- программирования с загрузочным блоком, посредством последовательного SPI- интерфейса, или с помощью стандартного программатора энергонезависимой памяти. Благодаря совмещению усовершенствованного 8-ми разрядного RISC CPU с Flash- памятью с поддержкой внутрисистемного программирования на одном кристалле получился высокопроизводительный микроконтроллер ATmega161, обеспечивающий гибкое и экономически- высокоэффективное решение для многих приложений встраиваемых систем управления.

AVR ATmega161 поддерживается полным набором программ и пакетов для разработки, включая: компиляторы С, макроассемблеры, отладчики/ симуляторы программ, внутрисхемные эмуляторы и наборы для макетирования.


Поставляемые компоненты











^ Наверх

Электронные компоненты для разработки и производства. Харьков, Украина

  Украинский хостинг - UNIX хостинг & ASP хостинг

радиошоп, radioshop, радио, радиодетали, микросхемы, интернет, завод, комплектующие, компоненты, микросхемы жки индикаторы светодиоды семисегментные датчики влажности преобразователи источники питания тиристор симистор драйвер транзистор, диод, книга, приложение, аудио, видео, аппаратура, ремонт, антенны, почта, заказ, магазин, интернет - магазин, товары-почтой, почтовые услуги, товары, почтой, товары почтой, каталог, магазин, Internet shop, база данных, инструменты, компоненты, украина, харьков, фирма Космодром kosmodrom поставщики электронных компонентов дюралайт edison opto светодиодное освещение Интернет-магазин радиодеталей г.Харьков CREE ATMEL ANALOG DEVICES АЦП ЦАП