КОСМОДРОМ - Электронные компоненты для разработки и производства - Харьков - Украина
|
Уважаемые покупатели. Обратите внимание на наш график работы - 13 апреля 2026 года - выходной день. Далее работаем по графику. |
|
 |
ATmega8, ATmega8L
8-разрядные микроконтроллеры с 8 Кбайтами внутрисистемно программируемой Flash памяти
Отличительные особенности:
- 8-разрядный высокопроизводительный AVR микроконтроллер с малым потреблением
- Прогрессивная RISC архитектура
130 высокопроизводительных команд, большинство команд выполняется за один тактовый цикл
32 8-разрядных рабочих регистра общего назначения
Полностью статическая работа
Приближающаяся к 16 MIPS (при тактовой частоте 16 МГц) производительность
Встроенный 2-цикловый перемножитель
- Энергонезависимая память программ и данных
8 Кбайт внутрисистемно программируемой Flash памяти (In-System Self-Programmable Flash)
Обеспечивает 1000 циклов стирания/записи
Дополнительный сектор загрузочных кодов с независимыми битами блокировки
Обеспечен режим одновременного чтения/записи (Read-While-Write)
512 байт EEPROM
Обеспечивает 100000 циклов стирания/записи
1 Кбайт встроенной SRAM
Программируемая блокировка, обеспечивающая защиту программных средств пользователя
- Встроенная периферия
Два 8-разрядных таймера/счетчика с отдельным предварительным делителем, один с режимом сравнения
Один 16-разрядный таймер/счетчик с отдельным предварительным делителем и режимами захвата и сравнения
Счетчик реального времени с отдельным генератором
Три канала PWM
8-канальный аналого-цифровой преобразователь (в корпусах TQFP и MLF)
6 каналов с 10-разрядной точностью
2 канала с 8-разрядной точностью
6-канальный аналого-цифровой преобразователь (в корпусе PDIP)
4 канала с 10-разрядной точностью
2 канала с 8-разрядной точностью
Байт-ориентированный 2-проводный последовательный интерфейс
Программируемый последовательный USART
Последовательный интерфейс SPI (ведущий/ведомый)
Программируемый сторожевой таймер с отдельным встроенным генератором
Встроенный аналоговый компаратор
- Специальные микроконтроллерные функции
Сброс по подаче питания и программируемый детектор кратковременного снижения напряжения питания
Встроенный калиброванный RC-генератор
Внутренние и внешние источники прерываний
Пять режимов пониженного потребления: Idle, Power-save, Power-down, Standby и снижения шумов ADC
- Выводы I/O и корпуса
23 программируемые линии ввода/вывода
28-выводной корпус PDIP, 32-выводной корпус TQFP и 32-выводной корпус MLF
- Рабочие напряжения
2,7 - 5,5 В (ATmega8L)
4,5 - 5,5 В (ATmega8)
- Рабочая частота
0 - 8 МГц (ATmega8L)
0 - 16 МГц (ATmega8)
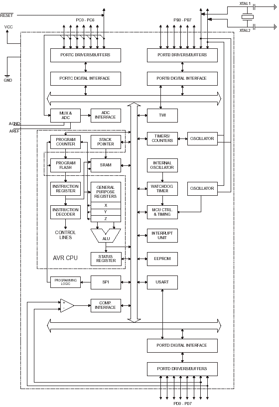
Блок-схема:
Расположение выводов:



|
|
Поставляемые компоненты










|
^ Наверх DIV >
радиошоп, radioshop, радио, радиодетали, микросхемы, интернет, завод,
комплектующие, компоненты, микросхемы жки индикаторы светодиоды семисегментные датчики влажности преобразователи
источники питания тиристор симистор драйвер транзистор, диод, книга, приложение,
аудио, видео, аппаратура, ремонт, антенны, почта, заказ, магазин,
интернет - магазин, товары-почтой, почтовые услуги, товары, почтой, товары
почтой, каталог, магазин, Internet shop, база данных, инструменты, компоненты,
украина, харьков, фирма Космодром kosmodrom поставщики электронных компонентов дюралайт edison opto светодиодное освещение Интернет-магазин радиодеталей г.Харьков CREE ATMEL ANALOG DEVICES АЦП ЦАП