КОСМОДРОМ - Электронные компоненты для разработки и производства - Харьков - Украина


 


Как купить...     


 

 

EnglishRussianUkrainian

Обратите внимание: запущена новая версия сайта

Перейти в корзину

Уважаемые покупатели. Обратите внимание на наш график работы - 13 апреля 2026 года - выходной день. Далее работаем по графику.

ATmega8515, ATmega8515L

8-разрядный микроконтроллер с внутрисхемно программируемой флэш-памятью емкостью 8 кбайт

Отличительные особенности:

  • Высокоэффективный, экономичный 8-разрядный AVR микроконтроллер
  • RISC архитектура
        - Мощная система команд с 130 инструкциями, большинство из которых выполняются за один машинный цикл
        - 32 восьмиразрядных рабочих регистров общего назначения
        - Полностью статическое функционирование
        - Производительность до 16 млн. оп./ сек. при задающей частоте 16 МГц
        - Встроенное умножение за 2 цикла
  • Энергонезависимые память программ и данных
        - 8 кбайт внутрисхемно программируемой флэш-памяти с возможностью самозаписи Долговечность: 10,000 циклов «запись-стирание»
        - Возможность создания сектора предварительной загрузки с раздельными битами защиты Возможность внутрисхемного программирования программой во встроенном секторе начальной загрузки Возможность считывания во время записи
        - 512 байт ЭППЗУ (EEPROM) Долговечность: 100,000 циклов «запись-стирание»
        - 512 байт внутреннего статического ОЗУ
        - Возможность организации внешней области памяти размером до 64 кбайт
        - Программирование битов защиты программного обеспечения
  • Периферийные устройства
        - Один 8-разрядный таймер-счетчик с отдельным предделителем и режимом компаратора
        - Один 16-разрядный таймер-счетчик с отдельным предделителем, режимом компаратора и режимом захвата фронтов
        - Три канала ШИМ (широтно-импульсная модуляция)
        - Программируемый последовательный УСАПП (устройство синхронной или асинхронной приемопередачи)
        - Последовательный интерфейс SPI с режимами главный и подчиненный
        - Программируемый сторожевой таймер с отдельным встроенным генератором
        - Встроенный аналоговый компаратор
  • Специальные функции микроконтроллера
        - Сброс при подаче питания и программируемый супервизор питания
        - Встроенный калиброванный RC-генератор
        - Внутренние и внешние источники запросов на прерывание
        - Три режима управления энергопотреблением: холостой ход (Idle), пониженное потребление (Power-down) и дежурный (Standby)
  • Ввод-вывод и корпуса
        - 35 программируемых линий ввода-вывода
        - 40-выв. PDIP, 44-выв. TQFP, 44-выв. PLCC и 44-выв. MLF
  • Напряжение питания
        - 2.7 - 5.5В для ATmega8515L
        - 4.5 - 5.5В дляATmega8515
  • Рабочая частота
        - 0 - 8 МГц для ATmega8515L
        - 0 - 16 МГц для ATmega8515

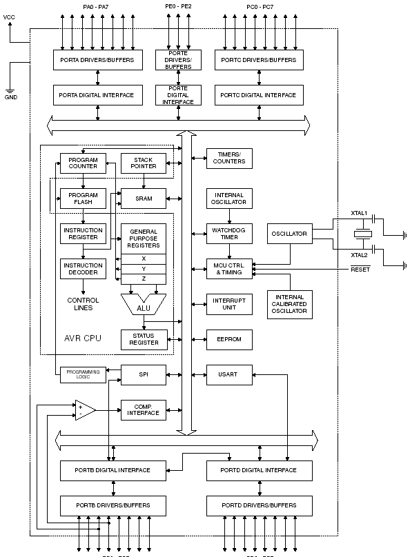
Блок- схема ATmega8515:

Блок- схема ATmega8515

Расположение выводов ATmega8515:

Расположение выводов ATmega8515:

Общее описание:

ATmega8515 – экономичный 8-разрядный микроконтроллер, основанный на усиленной AVR RISC архитектуре. ATmega8515 обеспечивает производительность 1 млн. оп. в сек на 1 МГц синхронизации за счет выполнения большинства инструкций за один машинный цикл и позволяет оптимизировать потребление энергии за счет изменения частоты синхронизации.

AVR ядро объединяет богатый набор инструкций с 32 рабочими регистрами общего назначения. Все 32 регистра непосредственно подключены к АЛУ (арифметико-логическое устройство), что позволяет указывать два регистра в одной инструкции и выполнить ее за один цикл. Данная архитектура обладает большей эффективностью кода и в 10 раз большей производительностью по сравнению с CISC микроконтроллерами.

ATmega8515 обладает следующими возможностями: 8 кбайт внутрисхемно программируемой флэш-памяти с возможностью чтения во время записи, 512 байт ЭППЗУ, 512 байт статического ОЗУ, внешний интерфейс памяти, 35 линий ввода-вывода, 32 рабочих регистров общего назначения, два универсальных таймера-счетчика с режимами компаратора, внутренние и внешние запросы на прерывание, последовательный программируемый УСАПП, программируемый сторожевой таймер с внутренним генератором, последовательный порт SPI и три программно настраиваемых режима управления энергопотреблением. Режим холостого хода (Idle) останавливает ЦПУ, но оставляет в работе статическое ОЗУ, таймеры-счетчики, порт SPI и систему прерываний. Режим пониженного потребления (Power-down) сохраняет содержимое регистров, но останавливает генератор, выключает все встроенные функции до появления следующего запроса на прерывание или аппаратного сброса. В дежурном режиме (Standby) генератор на кварцевом резонаторе запущен, а остальная часть отключена. Данный режим позволяет реализовать быстрый запуск в комбинации с малым потреблением.

Устройство выпускается по разработанной Atmel технологии энергонезависимой памяти высокой емкости. Встроенная ISP флэш-память может внутрисхемно перепрограммироваться через последовательный интерфейс SPI, обычным программатором энергонезависимой памяти или запущенной программой в секторе начальной загрузки AVR ядра. Программа в секторе начальной загрузки может использовать любой интерфейс для записи программы. Программа в секторе начальной загрузки выполняется даже при обновлении флэш-памяти приложения, обеспечивая действительную возможность чтения во время записи. За счет комбинирования 8-разрядного RISC ЦПУ с внутрисхемно самопрограммируемой флэш-памятью на одном кристалле, позволило ATmega8515 быть мощным микроконтроллером, обеспечивающего высокую универсальность и обладающего низкой стоимостью, что делает его применение идеальным для построения встроенных систем управления.

ATmega8515 поддерживается полным набором инструментальных и программных средств для разработки приложений, в т.ч.: Cи-компиляторы, макроассемблеры, программные отладчики/симуляторы, внутрисхемные эмуляторы, оценочные наборы.


Поставляемые компоненты











^ Наверх

Электронные компоненты для разработки и производства. Харьков, Украина

  Украинский хостинг - UNIX хостинг & ASP хостинг

радиошоп, radioshop, радио, радиодетали, микросхемы, интернет, завод, комплектующие, компоненты, микросхемы жки индикаторы светодиоды семисегментные датчики влажности преобразователи источники питания тиристор симистор драйвер транзистор, диод, книга, приложение, аудио, видео, аппаратура, ремонт, антенны, почта, заказ, магазин, интернет - магазин, товары-почтой, почтовые услуги, товары, почтой, товары почтой, каталог, магазин, Internet shop, база данных, инструменты, компоненты, украина, харьков, фирма Космодром kosmodrom поставщики электронных компонентов дюралайт edison opto светодиодное освещение Интернет-магазин радиодеталей г.Харьков CREE ATMEL ANALOG DEVICES АЦП ЦАП