ATtiny11, ATtiny12
8-разрядный AVR-микроконтроллер с флэш-памятью емкостью 1 кбайт
Отличительные особенности:
- Выполнен по AVR RISC-архитектуре
- Высокопроизводительная и маломощная 8-разрядная RISC-архитектура
– 90 инструкций, большинство которых выполняются за 1 цикл
– 32 8-разр. рабочих регистров общего назначения
– Производительность до 8 млн. операций в секунду при 8 МГц
- Энергонезависимая память программ и данных
– 1 кбайт флэш-памяти программ
с внутрисистемным программированием (ATtiny12)
и 1000 циклами записи/стирания (ATtiny 11/12)
– 64 байт внутрисистемно программируемого ЭСППЗУ памяти данных с 100000 циклами записи/стирания
– Программируемая защита для флэш-памяти программ и ЭСППЗУ памяти данных
- Периферийные устройства
– Генерация прерывания и выход из экономичного режима (пробуждение) при изменениях на выводах
– Один 8-разрядный таймер-счетчик с отдельным предделителем
– Встроенный аналоговый компаратор
– Программируемый сторожевой таймер с отдельным встроенным генератором
- Технические требования
– Маломощная, высоко быстродействующая КМОП-технология
– Полностью статическая работа
- Малый потребляемый ток при 4МГц, 3В, 25°C
– Активный режим: 2.2 мА
– Режим холостого хода: 0.5 мА
– Режим выключения: не более 1 мкА
- Корпуса
– 8-выв. PDIP и SOIC
- Рабочие напряжения:
– 1.8 - 5.5В для ATtiny12V-1
– 2.7 - 5.5В для ATtiny11L-2 и ATtiny12L-4
– 4.0 - 5.5В для ATtiny11-6 и ATtiny12-8
- Градации по быстродействию:
- 0…1.2 МГц (ATtiny12V-1)
- 0…2 МГц (ATtiny11L-2)
- 0…4 МГц (ATtiny12L-4)
- 0…6 МГц (ATtiny11-6)
- 0…8 МГц (ATtiny12-8)
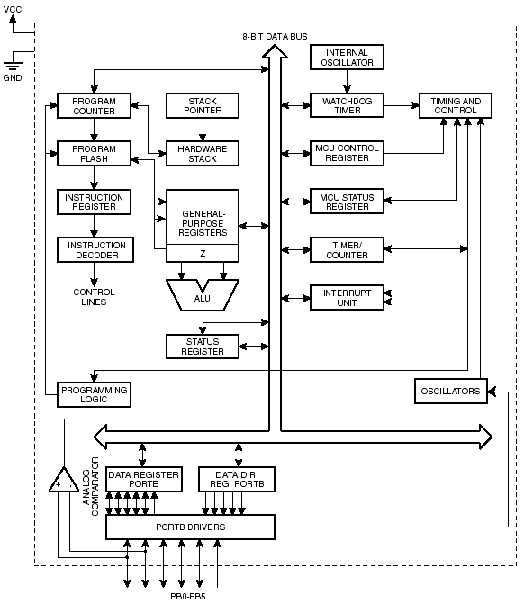
Блок- схема ATtiny11 ATtiny12:

Расположение выводов ATtiny11 ATtiny12:

Описание выводов:
| PB0-PB4 |
Линии универсального ввода-вывода |
| PB5 |
Линия ввода для ATtiny11, линия ввода или выход с открытым стоком для ATtiny12 |
| XTAL1, XTAL2 |
Подключение кварцевого резонатора |
| GND |
Общий |
| VCC |
Напряжение питания |
| SCK, MOSI, MISO |
Сигналы интерфейса SPI |
| AIN0, AIN1 |
Входы аналогового компаратора |
| INT0 |
Вход запроса на прерывание |
| RESET |
Вход сброса |
| T0 |
Вход таймера-счетчика |
Общее описание:
ATtiny11/12 - экономичный КМОП 8-разрядный микроконтроллер, основанный на AVR RISC архитектуре. За счет выполнения большинства инструкций за один машинный цикл ATtiny11/12 достигает производительности 1 млн. оп. в сек. на каждый МГц тактовой частоты, тем самым позволяя проектировщикам систем оптимизировать энергопотребление и производительность.
Ядро AVR сочетает в себе богатый набор инструкций с 32 рабочими регистрами общего назначения. Все 32 регистра непосредственно подсоединены к АЛУ (арифметико-логическое устройство), что позволяет указывать в одной инструкции два разных регистра и выполнить эту инструкцию за один машинный цикл. Полученная архитектура обладает большей эффективностью кода за счет 10 кратного превышения производительности по сравнению с обычными CISC микроконтроллерами.
ATtiny11/12 содержит следующие узлы: 1 кбайт флэш-памяти, до 5 линий ввода-вывода, одна линия ввода, 32 универсальных рабочих регистра, один 8-разрядный таймер-счетчик, внутренние и внешние прерывания, программируемый сторожевой таймер с внутренним генератором, а также два настраиваемых экономичных режима работы. Режим холостого хода (Idle) останавливает ЦПУ, при этом продолжают работу таймер-счетчик, а также система прерываний. Режим выключения (Power-down) сохраняет содержимое регистров, выключает все встроенные функции до следующего прерывания или аппаратного сброса.
Устройство производится по технологии Atmel высокоемкой энергонезависимой памяти. За счет сочетания 8-разрядного RISC ЦПУ и флэш-памяти на одном кристалле ATtiny11 является мощным микроконтроллером, который привносит высокую гибкость и рентабельность решений во многиеприложения встроенного управления.
ATtiny11 поддерживается полным набором программ и средств проектирования, в т.ч.: Cи-компилятор, макроассемблер, программный отладчик/симулятор, внутрисхемные эмуляторы и оценочные наборы.
|