ATtiny138 битный AVR микроконтроллер с 1 КБ внутрисистемно программируемой Flash памяти
Отличительные особенности:
- Высококачественный низкопотребляющий 8- битный AVR микроконтроллер
- Передовая RISC архитектура
- 120 команд, большинство которых выполняется за один тактовый цикл
- 32 8 битных рабочих регистра общего применения
- Полностью статическая архитектура
- Энергонезависимая память программ и данных
- 1 КБ внутрисистемно программируемой Flash памяти программы, способной выдержать 10 000 циклов записи/стирания
- 64 байта внутрисистемно программируемой EEPROM памяти данных, способной выдержать 100 000 циклов записи/стирания
- 64 байта встроенной SRAM памяти (статическое ОЗУ)
- Программируемая защита от считывания самопрограммируемой Flash памяти программы и EEPROM памяти данных
- Характеристики периферии
- Один 8- разрядный таймер/счетчик с отдельным предделителем и два ШИМ канала
- 4 канальный 10 битный АЦП со встроенным ИОН
- Программируемый сторожевой таймер со встроенным генератором
- Встроенный аналоговый компаратор
- Специальные характеристики микроконтроллера
- Встроенный отладчик debugWIRE
- Внутрисистемное программирование через SPI порт
- Внешние и внутренние источники прерывания
- Режимы пониженного потребления Idle, ADC Noise Reduction и Power-down
- Усовершенствованная схема формирования сброса при включении
- Программируемая схема обнаружения кратковременных пропаданий питания
- Встроенный откалиброванный генератор
- Порты ввода - вывода и корпусное исполнение
- 8 выводные PDIP и SOIC корпуса: 6 программируемых линий ввода-вывода
- Диапазон напряжения питания
- от 1.8 до 5.5 В
- Индустриальный рабочий температурный диапазон
- Потребление
- Активный режим:
290 мкА при частоте 1 МГц и напряжении питания 1.8 В
- Режим пониженного потребления
0.5 мкА при напряжении питания 1.8 В
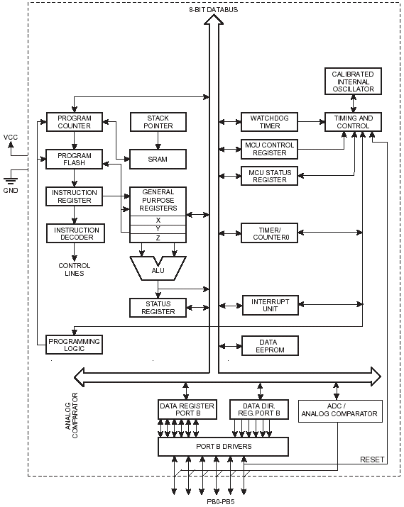
Блок- схема ATtiny13:

Расположение выводов ATtiny13:

Общее описание:
ATATtiny13 - низкопотребляющий 8 битный КМОП микроконтроллер с AVR RISC архитектурой. Выполняя команды за один цикл, ATtiny13 достигает производительности 1 MIPS при частоте задающего генератора 1 МГц, что позволяет разработчику оптимизировать отношение потребления к производительности.
AVR ядро объединяет богатую систему команд и 32 рабочих регистра общего назначения. Все 32 регистра непосредственно связаны с арифметико-логическим устройством (АЛУ), что позволяет получить доступ к двум независимым регистрам при выполнении одной команды. В результате эта архитектура позволяет обеспечить в десятки раз большую производительность, чем стандартная CISC архитектура.
ATtiny13 имеет следующие характеристики: 1 КБ внутрисистемно программируемой Flash память программы, 64 байтную EEPROM память данных, 64 байтное SRAM (статическое ОЗУ), 6 линий ввода - вывода общего применения, 32 рабочих регистра общего назначения, 8 битный таймер/счетчик со схемой сравнения, внутренние и внешние источники прерывания, 4 канальный 10 битный АЦП, программируемый сторожевой таймер со встроенным генератором и три программно инициализируемых режима пониженного потребления. В режиме Idle останавливается ядро, но ОЗУ, таймер/счетчик, АЦП, аналоговый компаратор и система прерываний продолжают функционировать. В режиме Power-down регистры сохраняют свое значение, но генератор останавливается, блокируя все функции прибора до следующего прерывания или аппаратного сброса. В режиме ADC Noise Reduction останавливается вычислительное ядро и все модули ввода-вывода за исключением АЦП, что позволяет минимизировать шумы при выполнении преобразования.
Прибор изготовлен по высокоплотной энергонезависимой технологии изготовления памяти компании Atmel. Встроенная ISP Flash позволяет перепрограммировать память программы в системе через последовательный SPI интерфейс программой-загрузчиком, выполняемой в AVR ядре, или обычным программатором энергонезависимой памяти.
ATtiny13 поддерживается различными программными средствами и интегрированными средствами разработки, такими как компиляторы C, макроассемблеры, программные отладчики/симуляторы, внутрисхемные эмуляторы и ознакомительные наборы.