| |
International Rectifier Corporation
Общепризнанный мировой лидер в разработке и производстве силовых
полупроводниковых компонентов |
Полное наименование: International Rectifier
Corporation
Веб сайт: www.irf.com
Перечень
поставляемой продукции |
|
|
Цель
использования корректора коэффициента мощности – сделать так,
чтобы вход источника питания со стороны сети «выглядел» чисто активным
сопротивлением. Отличие корректоров коэффициента мощности (ККМ)
IR115xS компании International Rectifier от изделий этого
типа других производителей – упрощающий схемотехнику режим One Cycle
Control, запатентованный IR.
|
 |
|
В настоящее время микросхемы ККМ
представлены в номенклатуре почти всех основных производителей ИМС для
силовой техники, и у каждой есть свои преимущества. По современным мировым
стандартам (IEC 1000-3-2, японский LS C 61000-3-2 и китайский ССС (China
Compulsory Certificate) ИП мощностью более 75 Вт должен быть оснащен
корректором коэффициента мощности, иначе ему будет закрыт доступ на рынок. |
|
на
складе в Харькове |
|
В 2011 году компания
International Rectifier представила новые микросхемы ККМ IR115xS
взамен снятых с производства IR1150. Основным отличием ИМС ККМ компании IR
от других представленных на рынке решений является особый, запатентованный
компанией режим OCC (One Cycle Control). Суть этого режима
заключается в том, что решение, основанное на ОСС, не требует измерения
линии переменного тока - вся необходимая информация для
корректировки формы кривой тока и, тем самым, увеличения коэффициента
мощности извлекается из постоянного напряжения на шине и из обратного
тока. Такое решение позволяет упростить схемотехнику ККМ и ускорить
разработку новых изделий. Другие производители ничем подобным похвастаться
не могут. В таблице 1 представлены современные ИМС ККМ от ведущих
производителей.
Таблица 1. Современные ИМС
ККМ ведущих производителей
|
Наименование производителя |
International
Rectifier |
Texas
Instruments |
ON Semiconductor |
STM |
Infineon Technologies
|
Kodenshi AUK |
|
купить ----> |
 |
 |
 |
 |
 |
 |
|
Наименование ИС
|
IR1155S |
UCC28063 |
NCP1654 |
L6564 |
ICE2PCS06G |
S6503/P |
|
Мощность
ККМ, Вт |
от 75 Вт до 4 кВт |
до 800 |
– |
до 500 |
– |
– |
|
Корпус
|
SOIC-8 |
SOIC-16 |
SO-8 |
SSOP-10 |
DIP-8, DSO-8 |
SOP-8,DIP-8 |
|
Ток
запуска, мкА |
175 |
95 |
75 |
100 |
450 |
40 |
|
Режим
работы* |
CCM |
TM |
CCM |
TM |
CCM |
DCM |
|
Частота
ШИМ, кГц |
48...200 |
45 |
65/133/200 |
70 |
65 |
50 |
|
Ток
управления драйвера |
до 1,5 А |
100 мА |
1,5 А |
800 мА |
10 мА |
500 мА |
|
Рабочая
температура, °С |
-25...125 |
-25...125 |
-40...150 |
-40...150 |
-40...125 |
-35...150 |
|
Примерное количество деталей в «обвязке» ИМС, шт
|
20 |
20 |
25 |
40 |
18 |
22 |
|
Дополнительно |
– |
Сверхнизкий КНИ |
Есть защита по температуре |
Взаимодействие со следующим каскадом (PFC_OK)
|
– |
Минимальный по габаритам дроссель
|
|
Примечание: *CCM – режим неразрывных
токов; DSM – режим разрывных токов. |
В таблице 2 приведены основные
характеристики новых микросхем IR115xS и снятой с производства IR1150.
Таблица 2. Сравнение основных характеристик
микросхем IR115xS и IR1150
|
Название ИМС |
IR1152S |
IR1153S |
IR1155S |
IR1150 |
|
Частота
преобразования, кГц |
66
|
22,2
|
48...200 |
50...200 |
|
Пиковый ток
накачки затвора |
750
мА |
750
мА |
1,5
А |
1,5 A |
|
Питающее
напряжение, В |
14...17 |
14...17 |
12...19 |
15...20 |
|
Ток запуска,
мкА |
26...75 |
26...75 |
175...200 |
175 |
|
купить ----> |
 |
 |
 |
 |
| |
|
|
|
|
Так как микросхемы IR115xS -
новые, возможна регистрация проекта у производителя. В этом случае цены на
оптовые поставки данных микросхем могут быть снижены. |
Новая линейка ККМ от International
Rectifier
ККМ на базе новых микросхем
обладают повышенным коэффициентом мощности, имеют малые гармонические
искажения и обеспечивают стабилизированное выходное напряжение. По
сравнению с традиционными решениями применение IR115xS позволяет
значительно сократить количество используемых компонентов, площадь
печатной платы, время на разработку, таким образом минимизируя общую
стоимость системы. Микросхемы работают в режиме непрерывного тока
преобразователей повышающего типа с контролем входного тока в диапазоне
напряжений 85...264 В.
В типичном 1 кВт источнике
питания решение, основанное на ОСС, уменьшает на 40% количество резисторов
и конденсаторов, а также уменьшает на 50% площадь на печатной плате в
секции ККМ. Помимо этого линейка микросхем IR115xS содержит вывод OVP для
защиты от перенапряжения, что обеспечивает дополнительную защиту для
систем с высокой мощностью.
IR115xS оснащены рядом таких
функций как защита от перенапряжения, поцикловая защита по пиковому току,
защита от перенапряжения с мягким запуском и защита от провалов напряжения
питания. В микросхемах также обеспечивается программируемый плавный старт
и микропотребление в режимах запуска и сна. Микросхемы совместимы с
Ultrafast IGBT и Warp IGBT компании IR для систем с мощностью более 750 Вт
и частотой переключения до 100 кГц. В высокомощных системах IGBT
обеспечивают высокую эффективность и могут понизить общую стоимость
системы.
|
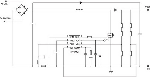
Микросхема ККМ IR1155S
IR1155S (рис. 1) предназначена
для коррекции коэффициента мощности в режиме неразрывных токов (CCM -
Сontinuous Сonduction Mode).
Рис. 1. Схема включения IR1155S
Предполагается работа на
фиксированной частоте с контролем среднего тока через дроссель. Частота
переключений выбирается пользователем от 48...200 кГц. В микросхеме
реализован алгоритм OCC-контроля в одном цикле. При работе в режиме
повышающего AC/DC-преобразователя коррекция коэффициента мощности
достигается при помощи этого алгоритма без измерения входного напряжения. |
Теория работы
Алгоритм OCC работает с
использованием двух контуров управления: первый - медленный внешний
контур - следит за выходным напряжением; второй - быстрый внутренний - для
слежения за током.
Комбинация этих двух управляющих
цепей позволяет амплитуде и огибающей входного тока быть пропорциональными
и находиться в одной фазе с входным напряжением; при этом выходное
напряжение конвертера остается на заданном уровне. Все это выполняется при
условии работы в режиме неразрывных токов дросселя. |
Основные функции
На сегодняшний день
IR1155S предлагает самый большой набор функций на рынке ИМС для
ККМ в компактном 8-выводном корпусе.
Микросхема IR1155S работает на
фиксированной частоте, которая зависит от емкости конденсатора,
подключенного к выводу FREQ. Пара источников тока внутри микросхемы
поочередно создают ток через конденсатор, генерируя пилообразный сигнал с
постоянным наклоном, с заданной парой напряжений (обычно между 2 и 4 В).
Для микросхемы пилообразный сигнал является тактовым. Частота работы
микросхемы может быть выбрана от 48...200 кГц (в зависимости от
конденсатора). Сигнал этой частоты является управляющим и используется
сбрасываемым интегратором в ИМС для генерации сигналов ШИМ в каждом цикле
переключения. На рисунке 2 показана форма пилообразного сигнала на выводе
FREQ и управляющее напряжение на выводе GATE.
Рис. 2. Форма сигнала на
выводах FREQ и GATE
Длительность каждого импульса
может меняться от 0 до 96% в зависимости от сигналов модулятора OCC.
Зависимость частоты от номинала конденсатора показана на рисунке 3.
Использование конденсатора вместо резистора улучшает помехозащищенность
генератора.
Рис. 3. Зависимость
частоты от номинала конденсатора
Во время старта цепь
низковольтной блокировки в микросхеме (UVLO - Under Voltage LockOut)
измеряет напряжение на выводе VCC и разрешает запуск лишь при Vcc(on)
10,65...11,95 В. Как только напряжение на выводе VCC упадет ниже порога
низковольтной блокировки (9,2...10,4 В), ИМС снова перейдет в режим UVLO,
который сохранится до тех пор, пока напряжение VСС не превысит значение
Vcc(on).
Также необходимо отметить, что
вывод VCC внутри не имеет защитных цепей.
Микросхема может быть переведена
в микропотребляющий режим, в котором величина тока будет меньше Icc(sleep)
(125 мкА), если напряжение на выводе OVP/EN будет ниже Vsleep(off)
(0,53...0,67 В), причем даже в случае, если напряжение на VCC более Vcc(on).
Это позволяет разработчику выключать ККМ в режимах ожидания аппаратуры,
что удовлетворяет требованиям норм Blue Angel, Green Power и др. Когда
вывод OVP/EN установлен в положение «0», ИМС переходит в «спящий» режим,
напряжение на выводе Vcomp принудительно снижается, благодаря этому
микросхема может осуществить плавный пуск при перезапуске. Так как Vsleep(off)
меньше 1 В, могут быть использованы логические уровни для управления
включением/выключением микросхемы. |
Описание основных режимов
Управляемый плавный пуск
В микросхеме достаточно просто
реализуется выбор времени плавного запуска.
В процессе плавного пуска
контролируется нарастание сигнала ошибки обратной связи по напряжению, что
позволяет получить линейный контроль над среднеквадратическим входным
током, который потребляет ККМ. По существу, управление плавным пуском
осуществляется компонентами компенсации усилителя ошибки, а именно
конденсатором Cz. Например, для получения времени плавного пуска 40 мс
необходим конденсатор номиналом 0,33 мкФ. При этом при переходе микросхемы
в «спящий» режим конденсатор Cz разряжается, и при включении снова
происходит плавный запуск конвертера.
Возможность управления
затвором ключевого транзистора
Драйвер затвора в ИМС
представляет собой двухтактный каскад, способный обеспечить пиковый ток
1,5 А. Производитель утверждает, что этот параметр предусмотрен дизайном
микросхемы, но не опробован на практике. Драйвер затвора внутренне защищен
от перенапряжения свыше 13 В. Вывод GATE микросхемы может быть использован
для управления внешним более мощным драйвером для достижения любых
мощностей корректора.
Функции защиты
IR1155S обладает большим набором
защитных функций, ниже приведены некоторые из них:
-
Защита от перенапряжения (OVP) в
микросхеме достигается использованием отдельного вывода OVP/EN, который
соединен с входом OVP компаратора. Когда напряжение на выводе превысит
Vovp, фиксируется режим перенапряжения, и драйвер затвора мгновенно
запирается. Возобновление работы произойдет только после того, как
напряжение на выводе OVP упадет ниже Vovp(rst). Использование отдельного
вывода обеспечивает защиту системы от катастрофических перенапряжений,
даже когда цепь обратной связи, соединенная с выводом VFB, выходит из
строя. Это дает уверенность в наилучшей защите против экстремальных
ситуаций.
-
Защита от обрыва обратной связи
активируется всякий раз, когда напряжение на выводе VFB падает ниже
порога Volp (17...21В) Драйвер затвора мгновенно выключается, VCOMP
принудительно разряжается, и микросхема переходит в «спящий» режим. ИМС
будет перезапущена (с плавным пуском) только в том случае, если
напряжение на выводе VFB превысит Volp. В данной защите не предусмотрен
гистерезис по напряжению. Во время запуска микросхема находится в спящем
режиме, пока напряжение на выводе Volp не станет больше нормы.
-
Ограничение тока при плавном пуске-
это тип защиты, который воздействует на выходное напряжение. Защита
срабатывает, когда среднеквадратичный ток в ККМ превышает заданную
величину. Далее это значение вызывает внутренний сигнал ошибки для
обратной связи по напряжению- Vm. Амплитуда Vm прямо пропорциональна
среднеквадратическому значению допустимого входного тока корректора. Как
только Vm насыщается, максимальный ток конвертера будет ограничен. Любая
попытка увеличить ток выше этого лимита заставит микросхему ограничить
скважность работы конвертера, и вызовет падение выходного напряжения ККМ.
Величина тока, при которой Vm насыщается зависит от величины токового
шунта, выбранного для ККМ. Эта функция может восприниматься как
ограничение превышения выходной мощности.
|
Отладочные наборы - IRAC1152-350W и
IRAC1155-300W
Отладочная плата IRAC1152-350W (рис. 4)
представляет собой законченный модуль ККМ на базе IR1152S c выходной
мощностью 350 Вт. Она спроектирована таким образом, чтобы было максимально
удобно ее изучать, а также иметь доступ ко всем нужным точкам схемы. С
этой платой легко получить «живые» осциллограммы в ключевых точках и
проверить интересующие параметры.
Рис. 4. Внешний вид
IRAC1152-350W
IRAC1155-300W (рис. 5)
представляет собой законченный модуль ККМ на 300 Вт. В ней реализованы все
возможности микросхемы IR1155S.
Рис. 5. Внешний вид
IRAC1155-300W |
|
Поставляемые компоненты










|