КОСМОДРОМ - Электронные компоненты для разработки и производства - Харьков - Украина
|
Уважаемые покупатели. Обратите внимание на наш график работы - 13 апреля 2026 года - выходной день. Далее работаем по графику. |
|
 |
| |
|
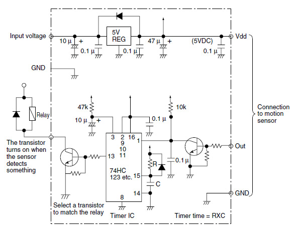
Инфракрасный датчик
перемещения AMN33111J |
|
AMN33111J –
датчик перемещения от компании Panasonic.
Основан на принципе измерения инфракрасного излучения, благодаря
которому способен реагировать на появление в зоне видимости датчика
объектов, обладающих другой температурой.
Идеально
подходит для определения присутствия человека. Отличается узким углом
обзора, что позволяет направить датчик в конкретное место. |
 |
Отличительные
особенности:
-
цифровой выход;
-
дальность: 5 м;
-
угол обзора: 38°х22°;
-
монтаж на печатную плату;
-
линза и корпус черного
цвета;
-
напряжение питания: 5 В;
-
температурный диапазон:
-20°C...+60°С;
-
размеры корпуса 11х15,1 мм.

Области применения: системы
домашней автоматики, охранные системы, системы управление освещением,
промышленные системы безопасности и автоматизации. |
| |
|
Поставляемые компоненты










|
^ Наверх DIV >
радиошоп, radioshop, радио, радиодетали, микросхемы, интернет, завод,
комплектующие, компоненты, микросхемы жки индикаторы светодиоды семисегментные датчики влажности преобразователи
источники питания тиристор симистор драйвер транзистор, диод, книга, приложение,
аудио, видео, аппаратура, ремонт, антенны, почта, заказ, магазин,
интернет - магазин, товары-почтой, почтовые услуги, товары, почтой, товары
почтой, каталог, магазин, Internet shop, база данных, инструменты, компоненты,
украина, харьков, фирма Космодром kosmodrom поставщики электронных компонентов дюралайт edison opto светодиодное освещение Интернет-магазин радиодеталей г.Харьков CREE ATMEL ANALOG DEVICES АЦП ЦАП