Токовая петля - способ передачи информации с помощью измеряемых значений
силы электрического тока. Как правило, система с использованием токовой
петли включает в себя датчик (давления, температуры, газов и т.п.),
передатчик, приемник и аналого-цифровой преобразователь (АЦП) или
микроконтроллер (рисунок 1).
Рис. 1. Типовая
схема применения токовой петли
На выходе датчика формируется напряжение, пропорциональное
измеряемому параметру. Передатчик (усилитель тока, управляемый
напряжением) преобразует напряжение от датчика в соответствующий ток от
4 до 20 мА. На другом конце линии приемник (усилитель напряжения,
управляемый током) преобразует ток 4...20 мА обратно в напряжение.
Аналого-цифровой преобразователь оцифровывает выходное напряжение
приемника для последующей обработки процессором или микроконтроллером.
В системах с интерфейсом токовой петли информация передается с помощью
модулированного сигналом тока. В токовой петле 4...20 мА, наименьшее
значение сигнала соответствует току 4 мА, а наибольшее - 20 мА. Таким
образом, весь диапазон допустимых значений составляет 16 мА. В петле
постоянно поддерживается ток 4 мА, поэтому при более низкой величине
тока обнаруживается обрыв линии и позволяет легко диагностировать такую
ситуацию.
Как правило, в системах промышленной автоматики датчики удалены на
большие расстояния от центрального управляющего узла, поэтому токовая
петля до сих пор не утратила свою актуальность, поскольку является
наиболее помехоустойчивым аналоговым интерфейсом, особенно - по
сравнению с методами передачи данных напряжением. Более полноценная
система, включающая в себя вторую токовую петлю (например, для
управления приводом), продемонстрирована на рисунке 2.
Рис. 2. Комплексная
система с обратной связью для управления приводом
Опираясь на эту схему, рассмотрим решения, которые предлагает компания
Maxim для ее реализации.
ОПЕРАЦИОННЫЙ УСИЛИТЕЛЬ В
КАЧЕСТВЕ ПРЕОБРАЗОВАТЕЛЯ НАПРЯЖЕНИЕ-ТОК
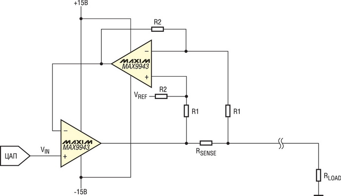
На рисунке 3 представлена простая реализация преобразователя
«напряжение-ток» с использованием операционного усилителя (ОУ) MAX9943. Данный
ОУ при напряжении питания ±15 В обеспечивает выходной ток более
±20 мА, а также стабилен при емкостной нагрузке до 1 нФ, что делает
его весьма подходящим для использования в длинной линии передачи.
Для работы в диапазоне выходного тока 0...20 мА возможно
однополярное питание усилителя, поскольку MAX9943 обеспечивает
размах выходного напряжения, равный напряжению питания (rail-to-rail
output). |
|
Рис. 3. Преобразователь
напряжение-ток на MAX9943
|

 |
В данной схеме зависимость между входным напряжением и током на нагрузке
описывается выражением: VIN = (R2/R1) ґ RSENSE ґ
ILOAD + VREF.
Типовое значение нагрузочного сопротивления может составлять несколько
кОм, В этом примере: R1 = 1 кОм; R2 = 10 кОм; RSENSE = 12,5 Ом;
RLOAD = 600 Ом.
Для преобразования входного напряжения ±2,5 В в ток ±20 мА опорное
напряжение VREF должно
быть равно 0 В. Чтобы получить токовый выход 4...20 мА из входного
напряжения 0...2,5 В, необходимо задать смещение для постоянного
присутствия в линии тока 4 мА. При VREF =
-0,25 В входное напряжение 0...2,5 В преобразуется в выходной ток
2...22 мА. Обычно разработчики выбирают немного расширенный динамический
диапазон для возможности последующей программной калибровки. Зависимости
входного напряжения и выходного тока показаны на рисунках 4 и 5.
Рис. 4. Зависимость
ILOAD от VIN для
выхода ±20 мА
Рис. 5. Зависимость
ILOAD от VIN для
выхода 4-20мА
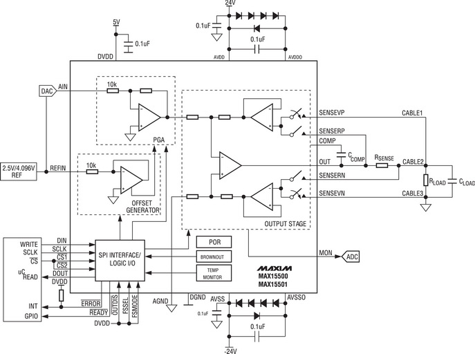
MAX15500 И MAX15501 - ФОРМИРОВАТЕЛИ СИГНАЛА ТОКОВОЙ ПЕТЛИ
Схема на рисунке 3 с использованием операционных усилителей - это
простая реализация токовой петли, которая вызывает сложности при
калибровке, а также большую погрешность при передаче сигналов в
реальных условиях эксплуатации. На практике, для реализации
преобразователя «напряжение-ток» целесообразно использовать
однокристальные решения, технические параметры которых жестко
описаны в документации. |
|
Рис. 6. Схема
применения MAX15500/15501 |
MAX15500

MAX15501

 |
Пример подобного решения - MAX15500/15501, программируемые
по интерфейсу SPI формирователи аналогового токового выхода или выхода
напряжения. Входное напряжение для этих преобразователей, как правило,
берется с выхода внешнего ЦАП. Для MAX15500 диапазон входного напряжения
0...4,096 В, а для MAX15501 - 0...2,5 В. Программно доступны шесть
режимов работы выходного каскада: ±10 В; 0...5 В; 0...10 В; ±20 мА;
0...20 мА; 4...20 мА. Микросхемы обеспечивают защиту от короткого
замыкания; определение обрыва в линии передачи; защиту от перегрева и
определение падения питающего напряжения ниже порогового.
MAX5661 - ЦАП С ТОКОВЫМ ВЫХОДОМ
Наиболее интегрированный вариант преобразователя с токовым выходом - MAX5661. Это
одноканальный 16-битный ЦАП с прецизионным высоковольтным усилителем,
который организует законченное решение для преобразования цифрового
сигнала от процессора в программируемый токовый выход (0...20 мА или
4...20 мА) или в напряжение промышленного стандарта ±10 В. |
|
Рис. 7. Схема
применения ЦАП MAX5661 с поддержкой токового выхода
|

 |
Управление и передача данных в ЦАП осуществляется по четырехпроводному
SPI-интерфейсу. В микросхеме предусмотрен выход #FAULT, с помощью
которого можно диагностировать обрыв в токовой петле или короткое
замыкание на выходе напряжения. Следует отметить, что MAX5661 требует
использования внешнего источника опорного напряжения 4,096 В. В
документации приводится список рекомендуемых ультрапрецизионных ИОН,
например, MAX6341,
MAX6133 или MAX6033. Для
быстрого освоения всего функционала MAX5661 предлагается отладочный
набор MAX5661EVCMAXQU+ с
интерфейсом к ПК для управления ЦАП с помощью графического интерфейса (GUI).
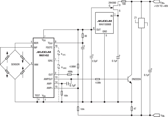
MAX1452 - ПРЕОБРАЗОВАТЕЛЬ СИГНАЛА ДАТЧИКА В
ТОКОВУЮ ПЕТЛЮ
До сих пор мы рассматривали решения, подходящие для преобразования
сигнала от микроконтроллера или ЦАП, т.е. для передачи управляющих
сигналов. Для получения токового сигнала со стороны датчика Maxim
предлагает микросхему MAX1452, сочетающую
в себе аналоговую часть с ОУ для формирования информационного
сигнала и цифровую схему, обеспечивающую компенсацию температурного
дрейфа, подстройку сдвига нуля, а также программируемый с помощью
PGA коэффициент передачи. Все коэффициенты подстройки хранятся во
встроенной EEPROM-памяти объемом 768 байт.
На рисунке 8 представлена схема включения MAX1452 с токовым выходом
4...20 мА и питанием от токовой петли. Для формирования тока в петле
используется транзистор 2N2222A. |
|
Рис. 8. Схема
включения MAX1452 в качестве преобразователя с токовым выходом
|

 |
HART-МОДЕМ DS8500
HART (Highway Addressable Remote Transducer Protocol) -
цифровой промышленный протокол передачи данных, позволяющий, как
правило, осуществить настройку датчика или получить информацию о его
состоянии с использованием линии, на которой организована аналоговая
токовая петля. Для передачи цифровых данных используется
FSK-модулированный сигнал (модуляция переключением частоты) поверх
токовой петли 4...20 мА (рисунок 9). Такой способ реализации
позволяет использовать протокол HART в уже существующих системах с
аналоговой токовой петлей. |
|
Рис. 9. FSK-модулированный
сигнал поверх аналоговой токовой петли
|

 |
Для организации физического уровня HART (модуляции и демодуляции)
компания Maxim предлагает микросхему HART-модема DS8500, которая
позволяет осуществлять полудуплексный режим приема-передачи, при этом
«1» модулируется частотой 1,2 кГц, «0» - 2,2 кГц. Функционально DS8500
состоит из демодулятора, цифрового фильтра, АЦП, модулятора и ЦАП
(рисунок 10).
Рис. 10. Функциональная
схема DS8500
Подобная архитектура (с наличием цифровой фильтрации и ЦАП, который
генерирует чистый синусоидальный сигнал с непрерывным по фазе
переключением между частотами) обеспечивает надежный прием сигнала в
условиях помех.
ЗАКЛЮЧЕНИЕ
Компания Maxim предлагает полный спектр решений для организации передачи
данных с использованием токовой петли как от датчиков до центрального
управляющего блока, так и от этого блока до исполнительных узлов. Помимо
этого, для расширения функционала подобной промышленной системы в
линейке Maxim присутствуют более 300 различных микросхем интерфейсов RS-485/RS-232,CAN,
LIN.