| |
|
CAN-ТРАНСИВЕРЫ КОМПАНИИ ON SEMICONDUCTOR |
|
В статье приведен обзор высокоскоростных,
отказоустойчивых и однопроводных
CAN-трансиверов компании ON
Semiconductor, которые находят применение в автомобильной и
промышленной электронике. |
|
Сеть последовательной связи CAN (Controller Area Network)
изначально была разработана компанией Robert Bosch в начале 1980-х и
находила применение исключительно в автомобилестроении для связи между
исполнительными устройствами, датчиками и электронными блоками управления.
Благодаря возможности быстрой и надежной передачи данных в сложных
окружающих условиях область применения CAN со временем расширилась до всех
видов транспорта, промышленной автоматики и систем автоматизации зданий. В
отличие от своего ближайшего конкурента - интерфейса RS-485,
который регламентирует требования только к физическому уровню,
CAN - это целая технология, которая включает аппаратные (кабели, разъемы,
трансиверы), аппаратно-программные (CAN-контроллеры и микроконтроллеры) и
программные решения. Ключевым элементом шины CAN является трансивер, т.к.
от него напрямую зависят скорость, дальность и помехоустойчивость передачи
данных, количество узлов в сети, уровень электромагнитных излучений и др.
В настоящее время существует несколько разновидностей трансиверов, которые
по-разному реализуют физический уровень интерфейса - в т. ч.
высокоскоростные, отказоустойчивые и однопроводные. Все представленные в
таблице 1 и на соответствующем ей рисунке 1 разновидности CAN-трансиверов
выпускает компания ON Semiconductor (ON Semi). |
Вся продукция
ON Semiconductor
на складе
 |
Смотри так же:
перечень Интефейсов
CAN на складе /
Приемопередатчики для сетей CAN
Таблица 1. Сравнение
разновидностей физических уровней сети CAN
|
Параметр |
Высокоскоростная сеть CAN |
Отказоустойчивая сеть CAN |
Однопроводная сеть CAN |
|
Требования к физическому уровню |
ISO 11898-2 |
ISO 11519-2, ISO 11898-3,
ISO 11992 |
SAE J2411 |
|
Особенности |
Высокоскоростная дифференциальная шина, хорошая
стойкость к шуму |
Способность обнаружить ошибки в подключении
проводников и переключиться в однопроводной режим |
Малая себестоимость |
|
Основные области применения |
Автомобильная и промышленная электроника |
Грузовые автомобили и автоприцепы |
Автомобильная электроника, сети GM-LAN (разработка
компании General Motors) |
|
Скорость передачи |
1Мбит/сек, 40 метров 125 кбит/сек, 500 метров |
125 кбит/сек |
33,3 кбит/сек
(нормальный режим) 83,3 кбит/сек
(диагностический режим) |
|
Кабель |
Витая или параллельная пара проводников,
экранированный или неэкранированный кабель |
Витая или параллельная пара проводников,
экранированный или неэкранированный кабель |
Один неэкранированный проводник |
|
Согласующие резисторы |
Резисторы 120 Ом, установленные по концам шины |
Отдельные согласующие резисторы, подключенные к
выводам CAN_H и CAN_L, в каждом узле сети; сопротивление
резисторов зависит от количества узлов |
Согласующий резистор в каждом узле сети CAN;
сопротивление резистора зависит от количества узлов |
|
Минимальное/максимальное напряжение шины, В:
12-вольтовые системы 24-вольтовые системы |
-3,0/16 -3,0/32 |
-3,0/16 -3,0/32 |
-3,0/16 — |
|
Минимальное/максимальное синфазное напряжение шины,
В |
CAN_L: -2,0 (минимальное значение)/2,5 (номинальное
значение) CAN_H: 2,5 (номинальное значение)/7,0 (максимальное
значение) |
CAN_L: -2,0 (минимальное значение)/2,5 (номинальное
значение) CAN_H: 2,5 (номинальное значение)/7,0 (максимальное
значение) |
Напряжение смещения
CAN_BUS не более 1,0 |
|
Схема сети |
Рис. 1а |
Рис. 1б |
Рис. 1в |

Рис. 1. Схемы
сетей CAN
Линейка CAN-трансиверов от ON Semi представлена в таблице 2.
Таблица 2. CAN-трансиверы
компании ONS
|
Наименование |
КУПИТЬ |
Описание |
Кол-во
передат-чиков |
Кол-во
приемников |
Напряжение
питания VCC, В |
Макс.
скорость связи, Мбит/сек |
tDOM
(мин.), мкс |
Максимальный
потребляемый ток в рецессивном состоянии, мА |
Корпус* |
|
Высокоскоростные CAN-трансиверы |
|
AMIS-30660 |
 |
Высокоскоростной CAN-трансивер |
1 |
1 |
4,75...5,25 |
1 |
250 |
8 |
SOIC-8 |
|
AMIS-30663 |
 |
Высокоскоростной CAN-трансивер |
1 |
1 |
4,75...5,25 |
1 |
250 |
8 |
SOIC-8 |
|
AMIS-42665 |
 |
Высокоскоростной маломощный CAN-трансивер |
1 |
1 |
4,75...5,25 |
1 |
300 |
8 |
SOIC 8 |
|
AMIS-42670 |
 |
Высокоскоростной CAN-трансивер для длинных линий
связи |
1 |
1 |
4,75...5,25 |
1 |
— |
8 |
SOIC 8 |
|
AMIS-42671 |
 |
Высокоскоростной CAN-трансивер для длинных линий
связи |
1 |
1 |
4,75...5,25 |
1 |
— |
8 |
SOIC-8 |
|
AMIS-42673 |
 |
Высокоскоростной CAN-трансивер для длинных линий
связи |
1 |
1 |
4,75...5,25 |
1 |
— |
8 |
SOIC-8 |
|
AMIS-42675 |
 |
Высокоскоростной маломощный CAN-трансивер |
1 |
1 |
4,75...5,25 |
1 |
— |
8 |
SOIC-8 |
|
NCV7340 (New) |
скоро... |
Высокоскоростной маломощный CAN-трансивер |
1 |
1 |
4,75...5,25 |
1 |
300 |
10 |
SOIC-8 |
|
NCV7341 |
скоро... |
Улучшенный высокоскоростной маломощный
CAN-трансивер |
1 |
1 |
4,75...5,25 |
1 |
300 |
10 |
SOIC-14 |
|
AMIS-42700 |
 |
Сдвоенный высокоскоростной CAN-трансивер |
2 |
2 |
4,75...5,25 |
1 |
250 |
19,5 |
SOIC-20 |
|
AMIS-42770 |
 |
Сдвоенный высокоскоростной CAN-трансивер для
длинных линий связи |
2 |
2 |
4,75...5,25 |
1 |
15000 |
19,5 |
SOIC-20 |
|
Отказоустойчивые CAN-трансиверы |
|
AMIS-41682 |
 |
Отказоустойчивый CAN-трансивер |
1 |
1 |
4,75...5,25 |
0,125 |
750 |
6,3 |
SOIC-14 |
|
AMIS-41683 |
 |
Отказоустойчивый CAN-трансивер |
1 |
1 |
4,75...5,25 |
0,125 |
750 |
6,3 |
SOIC-14 |
|
Однопроводной CAN-трансивер |
|
NCV7356 |
скоро... |
Однопроводной CAN-интерфейс |
1 |
1 |
5...27 |
0,1 |
17000 |
8 |
SOIC-8 |
|
Примечание:
* – корпуса SOIC-8 и SOIC-14 в узкой версии (ширина 0,15 дюйма),
SOIC-20 – в широкой (0,3 дюйма). |
|
Основную часть ассортимента трансиверов представляют одноканальные
высокоскоростные приборы в 8-выводных корпусах SOIC. К числу их
общих особенностей относятся:
- полная совместимость
со стандартом ISO 11898-2; - возможность работы в
составе 12- и 24-вольтовых систем на скорости до 1Мбит/сек; - малый уровень
электромагнитных излучений (исключает необходимость применения
синфазного дросселя); широкий синфазный диапазон дифференциального
приемника (±35В); - защищенность выводов
шины от переходных процессов и коротких замыканий с напряжением
питания и общей цепью; - совместимость
логических входов с 3,3-вольтовыми уровнями; - защита от
электростатических разрядов выводов не хуже 4 кВ (8 кВ у AMIS-30663/42665/42671/42673); - тепловая защита; - отсутствие влияния на
работу шины в незапитанном состоянии; - совместимость корпуса
с директивой RoHS.
На рисунке 2 показано расположение выводов CAN-трансиверов ON Semi,
и в частности - их 8-выводных высокоскоростных версий. |

Рис. 2. Расположение
выводов CAN-трансиверов
|
Здесь показано, что отличия в расположении затрагивают только выводы
5 и 8. Разобравшись с назначением этих выводов, получим первое
представление об отличиях трансиверов. Трансиверы с выводом S
реализуют начальный уровень минимизации электропотребления за счет
отключения передатчика на время «прослушивания» линии. Собственно
отключение передатчика происходит с подачей высокого уровня на вывод
S. Микросхемы с выводом STB позволяют еще больше снизить
потребляемый ток за счет отключения не только передатчика, но и
приемника; в работе остается лишь один специальный маломощный
дифференциальный приемник для мониторинга активности шины. При
выполнении условия активности шины этот приемник генерирует сигнал
возобновления активности управляющему контроллеру (падающий фронт на
выходе RX).
У микросхем с выводом V33 совместимость логического интерфейса с
3,3-вольтовыми системами достигается не только на входах, но и на
выходах. По сути, V33 - это отдельный вывод питания цифрового
интерфейса трансивера. На данный вывод допускается подача напряжения
не только 3,3 В, но и 2,5 В ±5%.
Подавляющая часть 8-выводных трансиверов имеет вывод VREF, на
который выводится опорное напряжение VCC/2 (±10%, 50 мкА), в то
время как у оставшихся микросхем в этой же позиции предусмотрен
вывод VSPLIT, который является буферизованным (500 мкА), менее
прецизионным (±40%) и защищенным (подобно выводам CAN_H и CAN_L)
аналогом VREF. Он задействуется согласно схеме, приведенной на
рисунке 3, что необходимо для исключения ступенек в синфазном
сигнале и, как следствие, снижения ЭМИ за счет смещения шины
стабилизированным напряжением VCC/2. Такие ступеньки создают
незапитанные узлы с чрезмерными токами утечки, вызывающие уход
напряжения рецессивного состояния от своего номинального значения
VCC/2. |

Рис. 3. Использование
вывода VSPLIT
Как следует из таблицы 1, трансиверы также различаются поддержкой
функции ограничения длительности доминантного состояния. Данная функция
направлена на обеспечение работоспособности всей шины в целом в случае
некорректного поведения одного из ее узлов, который пытается длительно
удерживать доминантное состояние на шине. Реализуется она с помощью
таймера, управляемого с входа передачи TX (запуск отсчета времени -
падающим фронтом, сброс счетчика - нарастающим). Если длительность
низкого уровня на входе TX оказывается дольше уставки таймера (tDOM),
то выполняется принудительное отключение передатчика, что приводит к
переводу шины в рецессивное состояние. С другой стороны, наличие данной
функции исключает возможность низкоскоростной передачи, поэтому
специально для применений, где необходима передача данных на пониженных
скоростях на расстоянии свыше 1 км, предлагаются трансиверы без таймера
или с увеличенной уставкой tDOM.
Обзор отличий 8-выводных высокоскоростных трансиверов завершают:
возможность подключения к одной шине до 110 трансиверов (AMIS-42675,
NCV7340, а также
16-выводной NCV7341); поддержка режима AUTOBAUD (AMIS-42671),
в котором отключается передатчик, а вся остальная часть трансивера
продолжает функционировать, позволяя отслеживать активность шины через
вывод RXD. Переданные через вывод TXD данные возвращаются через вывод
RXD, не достигая шины CAN.
Специально для применений, где требуется более гибкое управление
электропотреблением, разработан 16-выводной трансивер NCV7341. Эта ИС
поддерживает несколько экономичных режимов работы, в т.ч. RECEIVE-ONLY
(активен только канал приема), STANDBY (отключены приемник и передатчик;
за активностью шины продолжает следить маломощный дифференциальный
приемник; запрос на возобновление генерируется через выводы RXD и ERR;
альтернативный источник возобновления - сигнал на выводе WAKE),
GO-TO-SLEEP (промежуточное состояние для управляемого перехода в режим
SLEEP) и SLEEP (аналогичен STANDBY, но позволяет добиться еще меньшего
потребления за счет отключения активности вывода INH, который управляет
включением/отключением внешнего стабилизатора напряжения). Переход в тот
или иной режим работы зависит от состояния выводов STB, EN, а также
внутренних флагов, в т.ч. флагов недопустимого снижения напряжений VCC/VIO
и VBAT и флага подачи питания или запроса возобновления нормальной
работы. Состояние внутренних флагов можно опросить через выход
сигнализации ERR.
При необходимости подключения CAN-контроллера к двум шинам, а также при
разработке удлинителей и повторителей шины выгодно использовать
специальные сдвоенные CAN-трансиверы. Такие трансиверы ON Semi
предлагает под именами AMIS-42700 и AMIS-42770.
AMIS-42770 отличается увеличенной уставкой tDOM для
обеспечения возможности передачи данных на скорости от 1 кбит/сек.
Группа отказоустойчивых CAN-трансиверов представлена двумя 14-выводными
ИС (AMIS-41682, AMIS-41683).
Данные трансиверы реализуют специальную топологию отказоустойчивой
CAN-шины в соответствии со стандартом ISO11898-3. Встроенный в них блок
обнаружения повреждений автономно выбирает, в каком режиме передавать
данные - в дифференциальном или в однопроводном. Таким образом, данные
трансиверы позволяют сохранить низкоскоростную передачу данных даже при
замыкании или обрыве одного из проводников подключения к шине CAN.
AMIS-41683 идентичен AMIS-41682, но оснащен цифровым интерфейсом,
который полностью совместим с 3,3-вольтовыми логическими уровнями.
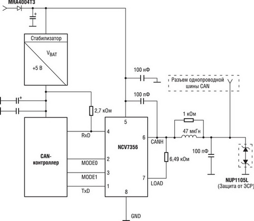
Линейку CAN-трансиверов ON Semi замыкает ИС NCV7356, которая
реализует третий вариант топологии шины CAN в соответствии со стандартом
SAE J2411. Типовая схема включения этого трансивера показана на
рисунке 4.
Рис. 4. Схема
включения однопроводного CAN-трансивера
Здесь отражено главное преимущество данной топологии - возможность
электрического соединения узлов шины всего лишь одним физическим
проводником. В качестве второй электрической цепи здесь выступает
соединенный с минусом батареи металлический корпус системы (например,
«масса» автомобиля).
ЗАКЛЮЧЕНИЕ
Компания ON Semiconductor выпускает обширный ассортимент CAN трансиверов
в компактных корпусах для поверхностного монтажа, которые отвечают всем
трем существующим стандартам построения физического уровня интерфейса
CAN и позволяют удовлетворить разнообразные прикладные требования к
скорости/дальности передачи данных и уровню электропотребления.
CAN-трансиверы ON Semi отличает малый уровень электромагнитных
излучений, отличная защищенность от электростатических разрядов (до
8 кВ) и способность выходных каскадов выдерживать действие разнообразных
аварийных режимов работы, что существенно упрощает проектирование
CAN-узла, удешевляет его схемную реализацию и повышает надежность.

Константин Староверов (г. Донецк)
|
|
Поставляемые компоненты










|