 |
ПРОДУКЦИЯ ДЛЯ USB-ИНТЕРФЕЙСОВ
ПРОИЗВОДСТВА STMICROELECTRONICS, MAXIM
И TEXAS INSTRUMENTS |
|
Интерфейс USB
является фактическим стандартом для связи ПК и различного рода
периферийных устройств. Чтобы облегчить разработчику реализацию функции
USB-связи, в частности, компаниями STMicro, Maxim и TI выпускается
достаточно большое число компонентов, в т.ч. контроллеры, трансиверы,
коммутаторы. |
|
Функция
USB-связи реализуется при помощи специальных ИС, которые условно можно
разделить на две группы: основную и вспомогательную. К основной группе
относятся ИС USB-трансиверов и USB-контроллеров/трансиверов, к
вспомогательной – различного рода коммутаторы, необходимые для
мультиплексирования сигналов USB-шины с аудио/видеосигналами и управления
подачей питания к шине USB (напряжение VBUS). |
|
USB ТРАНСИВЕРЫ |
|
ИС
USB-трансиверов реализуют требования к физическому уровню в соответствии
со спецификациями USB2.0/1.1 и предназначены для подключения
USB-контроллера к физической шине USB. Информация по USB трансиверам
STMicro, Maxim и TI представлена в таблице 1.
Таблица 1. USB-трансиверы
|
Наименование |
купить |
Область примен. H/D/O1) |
Произво-дитель |
Напряжение
питания, В |
Cтаби-лизатор VBUS |
Встроенные подтягивающие резисторы |
Функция «USB DETECT» (порог, В) |
Режим мульти- плекси- рования |
ESD D+/D-2), В |
|
аналог. |
логич. |
RPU_D+ |
RPU_D- |
RPD_D+/D- |
|
LS/FS-трансиверы |
|
STUSB02E |
 |
D |
STMicro |
4...5,5 |
1,6...3,6 |
Ц |
|
|
|
Ц (н.д.)4) |
|
±14 |
|
STUSB03E |
 |
D |
STMicro |
4...5,5 |
1,6...3,6 |
Ц |
Ц |
|
|
Ц (н.д.)4) |
|
±14 |
|
STUSB06E |
 |
D |
STMicro |
3...3,6 |
1,6...3,6 |
|
|
|
|
|
|
± 9 |
|
MAX3344E |
 |
D |
MAXIM |
4...5,5 |
1,65...3,6 |
Ц |
Ц |
|
|
Ц (3,6...4) |
|
±15 |
|
MAX3345E |
 |
D |
MAXIM |
4...5,5 |
1,65...3,6 |
Ц |
Ц |
|
|
Ц (1...2,8) |
|
±15 |
|
MAX3346E |
 |
D |
MAXIM |
4...5,5 |
1,65...3,6 |
Ц |
Ц |
Ц |
|
|
|
±15 |
|
MAX3349E |
 |
D |
MAXIM |
4...5,5 |
1,4...2,75 |
Ц |
Ц |
|
|
|
UART |
±15 |
|
MAX3453E |
 |
D |
MAXIM |
4...5,5 |
1,65...3,6 |
Ц |
Ц |
|
|
Ц (>4) |
|
±15 |
|
MAX3454E |
 |
D |
MAXIM |
3...5,5 |
1,65...3,6 |
Ц |
Ц |
Ц |
|
|
|
±15 |
|
MAX3455E |
 |
D |
MAXIM |
4...5,5 |
1,65...3,6 |
Ц |
|
|
|
Ц (>4) |
|
±15 |
|
MAX3456E |
 |
D |
MAXIM |
3...5,5 |
1,65...3,6 |
Ц |
|
|
|
|
|
±15 |
|
MAX13481E |
 |
D |
MAXIM |
4...5,5 |
1,6...3,6 |
Ц |
|
|
|
|
|
±15 |
|
MAX13482E |
 |
D |
MAXIM |
4...5,5 |
1,6...3,6 |
Ц |
Ц3) |
Ц3) |
|
Ц (>3,6) |
|
±15 |
|
MAX13483E |
 |
D |
MAXIM |
4...5,5 |
1,6...3,6 |
Ц |
|
|
|
Ц (>3,6) |
|
±15 |
|
TUSB1105 |
 |
D, H |
TI |
4...5,5 |
1,65...3,6 |
Ц |
|
|
|
|
|
±15 |
|
TUSB1106 |
 |
D, H |
TI |
4...5,5 |
1,65...3,6 |
Ц |
|
|
|
|
|
±15 |
|
TUSB2551 |
 |
D |
TI |
4...5,25 |
1,65...3,6 |
Ц |
|
|
|
|
|
±15 |
|
Примечания: 1)
‘H’ указывает на возможность применения в HOST-интерфейсе, ‘D’ – в
DEVICE-интерфейсе, ‘O’ – в OTG-интерфейсе. 2) Защита от
электростатических разрядов на выводах D+/D- по модели человеческого
тела (HBM). 3) Один внутренний подтягивающий резистор, который можно
внешне подключить к линии D+ и D-. 4) ‘н.д.’ означает нет данных. |
Необходимость применения USB-трансиверов возникает, когда разрабатываемое
устройство выполняется на основе низковольтной СБИС (например, ASIC) со
встроенным блоком USB-контроллера. У всех представленных в таблице 1
LS/FS-трансиверов для подключения к контроллеру используется системный
интерфейс блока
последовательного интерфейса SIE,
который является «сердцем» USB-контроллера и описан в спецификациях USB.
Кроме того, общей чертой всех этих трансиверов является интегрирование
преобразователей логических уровней на линиях системного интерфейса.
Благодаря этому обеспечивается работоспособность системы при снижении
напряжения питания управляющей СБИС до 1,6...1,65 В (1,4 В для MAX3349E).
Многие из трансиверов интегрируют вспомогательные элементы, позволяющие
упростить схему включения. К числу таких элементов относятся: стабилизатор
напряжения для питания аналогового тракта трансивера от напряжения VBUS
шины USB и подтягивающие резисторы к плюсу (на стороне В) или минусу (на
стороне А) питания. Эти подтягивающие резисторы являются частью системы
идентификации типа подключенного USB-устройства. В host-портах применяется
подтяжка к минусу на линиях D+ и D- сопротивлением 15 кОм, в
полноскоростных device-портах – к плюсу на линии D+, а в низкоскоростных
device-портах – к плюсу на линии D- (сопротивление 1,5 кОм). В трансивер STUSB06E интегрирован
иной коммутируемый подтягивающий резистор – сопротивлением 150 кОм. Он
предназначен для реализации функции сигнализирования о подключении к
разъему стандартизованного зарядного устройства, питающегося от порта USB.
Те трансиверы, у которых отмечена поддержка функции USB DETECT, содержат
аналоговые компараторы, отслеживающие состояние напряжения VBUS. Данная
функция позволяет более быстро реагировать на подачу/исчезновение
напряжения VBUS. Некоторые трансиверы поддерживают режимы
мультиплексирования сигналов шины USB с другими аналоговыми и/или
цифровыми сигналами. Такая возможность актуальна в мобильных телефонах,
где через один разъем необходимо подключаться к различным интерфейсам,
т.е. не только к USB, но и, например, к аналоговому или цифровому
интерфейсу автомобильного комплекта для громкой связи.
Представленные в таблице 1 OTG-трансиверы дополнительно интегрируют
подтягивающие резисторы к минусу питания и емкостной преобразователь для
формирования напряжения VBUS. Однако нагрузочная способность последнего –
незначительная: 35 мА у STOTG04E и
8 мА у MAX3301/2E. Если
требуется более высокая нагрузочная способность, у трансиверов
предусмотрена возможность работы с внешним преобразователем напряжения.
Завершает таблицу 1 трансивер, поддерживающий все скоростные режимы и все
возможные варианты применения USB-трансивера, в т.ч. двухролевой порт OTG.
Трансивер STULPI01A/B идеален
для взаимодействия со СБИС, которая интегрирует ядро высокоскоростного
USB-контроллера HOST, DEVICE или OTG, через высокоскоростной 12-выводной
интерфейс ULPI 1.1. Недостатком данного трансивера является относительно
невысокая стойкость к электростатическим разрядам на линиях D+/D- и VBUS,
поэтому для получения надежного решения на этих линиях необходимо
предусмотреть внешние защитные компоненты. |
|
USB-КОНТРОЛЛЕРЫ СО ВСТРОЕННЫМ ТРАНСИВЕРОМ |
|
Для применений, где функцию USB-связи необходимо добавить к системному
микроконтроллеру посредством параллельного или последовательного
интерфейса, разработаны ИС USB-контроллеров со встроенным трансивером.
Информация по таким трансиверам представлена в таблице 2.
Таблица 2. USB-контроллеры
со встроенным трансивером
|
Наименование |
купить |
Производитель |
Описание |
Область применения |
Интерфейс управления |
|
FS |
HS |
HOST |
DEVICE |
OTG |
|
MAX3420E |
 |
MAXIM |
контроллер общего назначения |
Ц |
|
|
Ц |
|
SPI |
|
MAX3421E |
 |
MAXIM |
контроллер общего назначения |
Ц |
|
Ц |
Ц |
|
SPI |
|
TUSB3210 |
 |
TI |
контроллер общего назначения |
Ц |
|
|
Ц |
|
– |
|
TUSB3410 |
 |
TI |
контроллер преобразователя интерфейсов USB-UART |
Ц |
|
|
Ц |
|
RS232/IrDA |
|
TUSB6015 |
 |
TI |
контроллер общего назначения |
Ц |
|
|
Ц |
|
NOR Flash |
|
TUSB6250 |
 |
TI |
контроллер преобразователя интерфейсов USB-ATA/ATAPI |
Ц |
Ц |
|
Ц |
|
ATA/ATAPI |
|
TUSB6020 |
 |
TI |
контроллер для платформы DaVinci |
Ц |
Ц |
|
|
Ц |
VLYNC 2.0 |
|
TUSB6010B |
 |
TI |
контроллер общего назначения |
|
Ц |
Ц |
|
Ц |
NOR Flash |
Контроллеры Maxim полностью
управляются через 26-мегагерцевый трех- или четырехпроводной интерфейс
SPI. Благодаря этому, host- (только для MAX3421E)
или device-функцию можно добавить даже 8-выводному микроконтроллеру, при
этом, потерянные линии ввода-вывода будут с запасом компенсированы
предусмотренными у трансиверов портами ввода/вывода общего назначения (4
входа + 4 выхода у MAX3420E и
8 входов + 8 выходов у MAX3421E). Кроме того, за счет низкой стоимости
схемы гальванической развязки интерфейса SPI, на основе контроллера
MAX3420/1E достигается очень выгодная по стоимости реализация
оптоизолированного USB-интерфейса.
Компания TI применила несколько иные подходы к построению своих
USB-контроллеров. Контроллеры TUSB3210, TUSB3410 и TUSB6250 выполнены
на основе 8051-совместимого микроконтроллерного ядра, которое дополнено
ОЗУ и ПЗУ памяти программ, ОЗУ памяти данных, универсальными
таймерами-счетчиками, портами ввода-вывода, интерфейсом I2C
(может использоваться для загрузки кода программы из внешнего EEPROM во
внутреннее ОЗУ памяти программ) и др. ИС TUSB3210 является
USB-контроллером общего назначения и может использоваться в клавиатурах,
считывателях штрих-кода, считывателях flash-памяти и т.п. TUSB3410 и
TUSB6250 имеют более узкую специализацию. Они предназначены для реализации
преобразователей интерфейсов и дополнены всей необходимой для этого
функциональностью. Например, TUSB6250 поддерживает USB-класс «mass storage
device», что облегчает реализацию устройств для подключения к ПК через
порт USB внешних ATA/ATAPI-совместимых жестких дисков или лазерных
приводов. У остальных USB-контроллеров TI для управления и мониторинга
предусмотрен параллельный интерфейс. У высокоскоростных USB-контроллеров
TUSB6015 (DEVICE) и TUSB6010B (HOST/OTG) применен интерфейс, идентичный
тому, что используется у NOR Flash-памяти (16-битная шина с
мультиплексированием данных и адреса). Таким образом, данные контроллеры
выгодно использовать в применениях с интенсивным использованием внешних
устройств с аналогичной параллельной шиной. Потерю линий ввода-вывода
управляющего микроконтроллера в некоторой степени компенсируют встроенные
в USB-контроллеры восьмибитные порты ввода-вывода общего назначения.
Последним представителем семейства USB-контроллеров TI является
TUSB6020. Он
представляет собой высокоскоростной двухролевой OTG-контроллер в
миниатюрном корпусе с размерами 5х5 мм и ориентирован на применение в
портативной электронике, нуждающейся в высокой пропускной способности
USB-канала. К их числу относятся современные мобильные телефоны,
медиа-плееры и видео-приложения. Важной особенностью этого контроллера
является использование у него разработанного компанией TI
последовательного интерфейса VLYNQ™. Вследствие этого область применения
контроллера сужается до совместной работы со СБИС, оснащенных таким
интерфейсом. К их числу относятся процессоры TMS320DM643x DaVinci™.
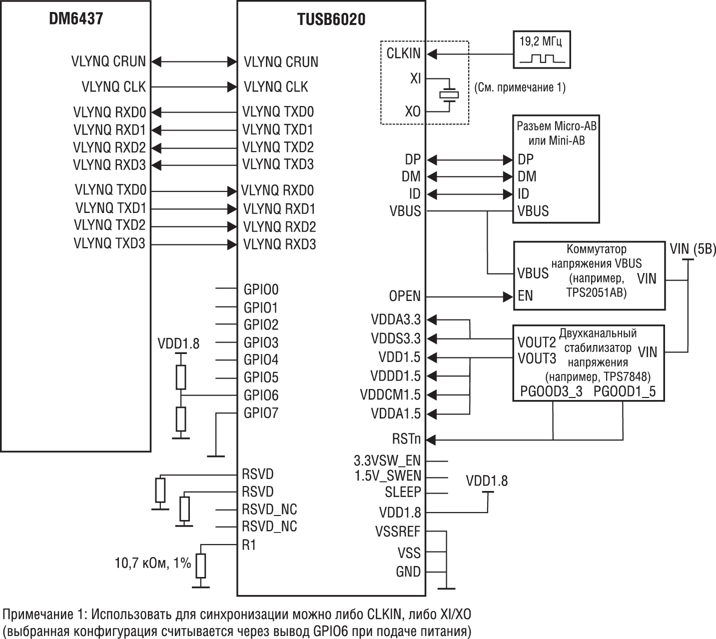
Пример совместного использования процессора TMS320DM6437 и
USB-контроллера TUSB6020 показан на рисунке 1.

Рис. 1. Пример
совместного использования процессора TMS320DM6437 и USB-контроллера
TUSB6020 |
|
КОММУТАТОРЫ СИГНАЛОВ ШИНЫ USB |
|
В применениях, где, кроме интерфейса USB, применяются прочие аналоговые
или цифровые интерфейсы, но нет возможности размещения отдельных разъемов,
может использоваться решение с общим разъемом и коммутатором интерфейсных
сигналов. Такие коммутаторы выпускает Maxim и TI (см. табл. 3).
Таблица 3. Аналоговые
коммутаторы для интерфейсов USB
|
Наименование |
купить |
Схема |
Rmax, Ом |
Типы коммутируемых сигналов |
Напряжение
питания, В |
|
|
TS3USB30 |
 |
B |
10 |
HS, FS, LS USB MIPI1) |
3...4,3 |
 |
|
TS3USB30E |
 |
B |
10 |
|
3...4,3 |
|
TS3USB31 |
 |
D |
10 |
|
3...4,3 |
|
TS3USB221/A |
 |
E |
10 |
|
3...4,3 |
Помимо представленных в таблице различий, коммутаторы отличаются логикой
работы выводов управления каналами, рабочими характеристиками и
конструкцией. При выборе коммутатора важно обратить внимание на следующие
характеристики: полоса пропускания, изоляция каналов, коэффициент
искажений сигналов, совместимость входов управления с используемыми в
схеме логическими уровнями, размеры и конструкцию корпуса. Кроме того,
необходимо обратить внимание на характеристики стойкости к
электростатическим разрядам, особенно тех выводов ИС, которые подключаются
непосредственно к разъему порта USB. В коммутатор MAX4850 дополнительно
интегрированы два аналоговых компаратора с фиксированным порогом
срабатывания. Они предназначены для обнаружения подключения к разъему
USB-наушников. Коммутаторы Maxim с суффиксом F в наименовании оснащены
защитой от повреждения при попадании на некоторые выводы ИС напряжения
VBUS. |
|
КОММУТАТОРЫ ПИТАНИЯ ШИНЫ USB |
|
Применение данной категории USB-продукции позволяет решить ряд важных
задач:
Информация по выпускаемым Maxim и TI коммутаторам питания представлена в
таблице 4. При их выборе необходимо руководствоваться следующими
характеристиками: количество каналов и их коммутационные свойства,
поддержка функции ограничения тока и возможность регулировки порога
ограничения тока, логика работы функции ограничения тока, поддержка
возможности блокировки протекания тока в обратном направлении, наличие
сертификата на соответствие требованиям USB, оснащенность защитами от
перегрева и коротких замыканий и, наконец, конструкция, размеры и тепловые
характеристики корпуса. Важно обратить внимание на то, что используемое в
таблице 4 разделение по максимальному току канала не отражает возможностей
длительного пропускания тока. Для окончательного выбора коммутатора
необходимо выполнить тепловой расчет для заданных условий нагружения,
методика которого, как правило, приводится в документации на коммутатор.
Таблица 4. Коммутаторы
питания для интерфейсов USB
|
Количество каналов |
Максимальный ток канала, А |
|
0,25 |
0,5 |
0,9 |
1,0 |
1,2 |
1,4...1,5 |
1,75 |
2,0 |
4,0 |
|
4 |
TPS2048A |
TPS2058A |
|
TPS2044B TPS2054B |
|
|
|
|
|
|
3 |
|
MAX1940 TPS2057A TPS2047B |
|
TPS2043B TPS2053B |
MAX1564 |
TPS2063 TPS2067 |
|
|
|
|
2 |
MAX895L |
MAX894L TPS2056A TPS2046B |
MAX1812 MAX1823 |
TPS2042B TPS2052B |
MAX1838 |
MAX1558 TPS2062 TPS2066 |
|
TPS2060 TPS2064 |
|
|
1 |
MAX892L |
MAX891L MAX1946 TPS2045A TPS2055A
TPS2049 |
MAX1607 MAX1693/4 MAX1931 |
MAX890L TPS2041B TPS2051B
TPS2550 TPS2551 |
MAX8586 |
TPS2061 TPS2065 |
MAX1922 MAX1930 |
MAX869L
TPS2068 TPS2069 |
MAX1562 MAX1563 |
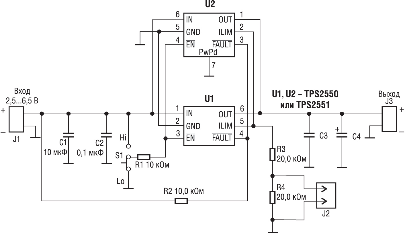
В заключение остановимся на коммутаторах TPS2550/1 компании
TI. Они интегрируют один коммутатор (n-канальный MOSFET-транзистор,
85 мОм) и поддерживают возможность регулировки порога ограничения тока в
диапазоне от 100 мА до 1,1 А (см. рисунок 2а).
Рис. 2а. Функциональная
схема коммутаторов TPS2550/TPS2551
Коммутаторы рассчитаны на работу с входным напряжением 2,5...6,5 В,
размещены в миниатюрных шестивыводных корпусах SON (2х2 мм) и SOT-23 и
оптимизированы для совместной работы с большими емкостными нагрузками за
счет управления длительностью нарастания/спада напряжения. Коммутаторы
поддерживают важные защитные функции: быстродействующая (задержка до
2 мкс) защита от токовых перегрузок и короткого замыкания, а также
блокировка коммутатора при присутствии на выходе более высокого
напряжения, чем на входе (реверс напряжения). Для сигнализации о
срабатывании этих защит предусмотрен логический выход /FAULT. Единственным
отличием TPS2550 и TPS2551 является логика работы входа управления
коммутатором – она у них инверсная по отношению друг к другу. Пример схемы
включения TPS2550/TPS2551 показан на рисунке 2б [2].
Здесь демонстрируется параллельная работа двух коммутаторов с целью
повышения общей нагрузочной способности. В схеме предусмотрена возможность
выбора одной из двух уставок ограничения тока: 0,5 или 1 А (выбирается
перемычкой J2).

Рис. 2б. Пример
использования коммутаторов TPS2550/TPS2551 |
| |
| |
| |
|
Поставляемые компоненты










|