КОСМОДРОМ - Электронные компоненты для разработки и производства - Харьков - Украина
|
Уважаемые покупатели. Обратите внимание на наш график работы - 13 апреля 2026 года - выходной день. Далее работаем по графику. |
|
 |
| | | |  Нажми на картинку, чтобы увеличить ее

Фото может отличаться от реального вида предмета, но это не влияет на основные характеристики изделия | Электронный набор RedBlueColorFlashing Радиоконструктор, стробоскоп (полицейская сирена) на основе NE555 и CD4017.
На складе ... код товара: 00-00052782
Кол-во | Цена без НДС, грн | Купить |
| Раздел: Электронный набор

| | | | Набор для сборки
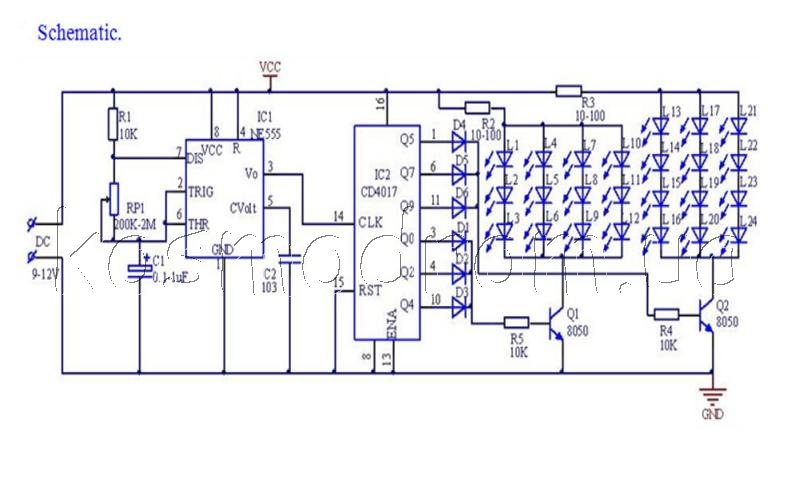
Радиоконструктор на основе таймера NE555 и счетчика CD4017. Набор
простой для сборки, поэтому станет интересным для начинающих
радиолюбителей.
В комплект входят 24 светодиода, по 12 штук синего и красного
свечения. Светодиоды устанавливаются на плату, существует
возможность отсоединить от основной 2 секции со светодиодами, что
позволяет увеличить расстояние между секциями, соединение с основной
платой производится с помощью проводов.
Диапазон напряжения питания от 9 до 12 В. Частоту мигания
светодиодов можно регулировать с помощью потенциометра,
установленного на плате модуля.
| | |




|
Световые эффекты от Мастер Кит
Наборы найдут своё применение как в
повседневном быту, такие как светодиодные маячки на основе солнечных
батарей, так и для праздничных развлечений, например 6-канальная
цветомузыкальная приставка. Эти наборы помогут сделать Вашу жизнь
ярче. |
|
Поставляемые компоненты










|
^ Наверх DIV >
радиошоп, radioshop, радио, радиодетали, микросхемы, интернет, завод,
комплектующие, компоненты, микросхемы жки индикаторы светодиоды семисегментные датчики влажности преобразователи
источники питания тиристор симистор драйвер транзистор, диод, книга, приложение,
аудио, видео, аппаратура, ремонт, антенны, почта, заказ, магазин,
интернет - магазин, товары-почтой, почтовые услуги, товары, почтой, товары
почтой, каталог, магазин, Internet shop, база данных, инструменты, компоненты,
украина, харьков, фирма Космодром kosmodrom поставщики электронных компонентов дюралайт edison opto светодиодное освещение Интернет-магазин радиодеталей г.Харьков CREE ATMEL ANALOG DEVICES АЦП ЦАП