|
КОСМОДРОМ - Электронные компоненты для разработки и производства - Харьков - Украина
|
пассивные
SMD-компоненты |
|
|
SMD-конденсаторы:
0201,
0402,
0603,
0805,
1206,
1210,
1812,
2220
SMD-резисторы:
0201,
0402,
0603,
0805,
1206,
2010,
2512
прецизионные
низкоомные
резисторные сборки
SMD-индуктивности: 0603,
0805,
1206 |
высоковольтная
керамика /
керамика класс Y1 и Y2 /
металлопленка
CL-21X /
металлопленка CL-21 MEF /
полипропиленовые CBB21 CBB22 /
полипропиленовые
X2-MKP /
высоковольтные CBB81 /
для двигателей
CBB61 / фазосдвигающие
CBB60E /
пусковые CBB65 /
Полистирольные конденсаторы СL11 /
Аксиальные
металлопленочные конденсаторы CL-20T /
Электролитические конденсаторы
/
Неполярные
/ Полимерные (твердотельные)
/ Тонкие для
ЖК /
Низкоимпедансные
/ Конденсаторы SMD, Серия RC |
|
Уважаемые покупатели. Обратите внимание на наш график работы - 13 апреля 2026 года - выходной день. Далее работаем по графику. |
|
 |
| | | |  Нажми на картинку, чтобы увеличить ее

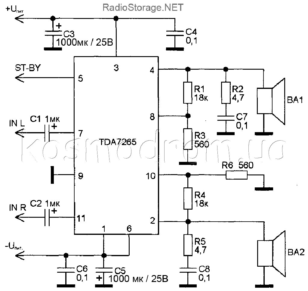
Фото может отличаться от реального вида предмета, но это не влияет на основные характеристики изделия | Усилитель низкой частоты (УНЧ) TDA7265 УМЗЧ - [Multiwatt11]: Класс: AB: Выход: Stereo: POUT: 25 Вт: Uпит: 5...25 В: Iпотр: 80 мА: RН.мин: 4 Ом
На складе ... Производитель: ST Тип корпуса: Multiwatt-11 код товара: 00-00029641
Кол-во | Цена без НДС, грн | Купить |
| Раздел: Усилитель низкой частоты (УНЧ)

| | | |
|
 |
STMicroelectronics — европейская микроэлектронная компания, одна
из крупнейших, занимающихся разработкой, изготовлением и продажей
различных полупроводниковых электронных и микроэлектронных
компонентов |
Усилитель 2x25 Вт
на TDA7265
Микросхема TDA7265 - это мощный двухканальный Hi-Fi усилитель класса АВ в
корпусе Multiwatt, предназначенный для высококачественной стереоаппаратуры,
Hi-Fi музыкальных центров и телевизоров. Простая схема включения и высокие
технические параметры сделали микросхему TDA7265 очень сбалансированным и
популярным решением при построении высококачественной аудио-аппаратуры.
Особенности:
Широкий диапазон напряжения питания (до ±25 В);
Двуполярное питание;
Высокая выходная мощность 2x25 Вт;
Отсутствие шумов при включении и выключении.
Режим без звука (MUTE);
Функция режима ожидания (STAND-BY);
Низкий ток потребления в режиме ожидания;
Защита от короткого замыкания (Short Circuit Guard);
Защита от перегрева (Thermal Guard).
| | |



|
Усилители низкой частоты компании STMicroelectronics |
продукция компании
STMicroelectronics
на складе в Харькове |
|
большой выбор -
приемлемые цены - необходимые количества на
складе - качество проверенного производителя |
|
продукция компании
STMicroelectronics

|
В
настоящее время стала доступна широкая номенклатура импортных интегральных
усилителей низкой частоты. Их достоинствами являются удовлетворительные
электрические параметры, возможность выбора микросхем с заданной выходной
мощностью и напряжением питания, стереофоническое или квадрафоническое
исполнение с возможностью мостового включения.
Для изготовления конструкции на основе интегрального УНЧ требуется минимум
навесных деталей. Применение заведомо исправных компонентов обеспечивает
высокую повторяемость и, как правило, дополнительной настройки не
требуется. |
|
Усилитель звуковой частоты (УЗЧ),
усилитель низкой частоты (УНЧ), усилитель мощности звуковой частоты (УМЗЧ)
— прибор (электронный усилитель) для усиления электрических колебаний,
соответствующих слышимому человеком звуковому диапазону частот, таким
образом к данным усилителям предъявляется требование усиления в диапазоне
частот от 20 до 20 000 Гц по уровню -3 дБ |
 |
|
|
Усилители
низкой частоты класса D от компании
Power Analog Microelectronics
На
склад поступили 100 ваттные усилители мощности
класса D на базе микросхемы TPA3116 |
|
Поставляемые компоненты










|
^ Наверх DIV >
радиошоп, radioshop, радио, радиодетали, микросхемы, интернет, завод,
комплектующие, компоненты, микросхемы жки индикаторы светодиоды семисегментные датчики влажности преобразователи
источники питания тиристор симистор драйвер транзистор, диод, книга, приложение,
аудио, видео, аппаратура, ремонт, антенны, почта, заказ, магазин,
интернет - магазин, товары-почтой, почтовые услуги, товары, почтой, товары
почтой, каталог, магазин, Internet shop, база данных, инструменты, компоненты,
украина, харьков, фирма Космодром kosmodrom поставщики электронных компонентов дюралайт edison opto светодиодное освещение Интернет-магазин радиодеталей г.Харьков CREE ATMEL ANALOG DEVICES АЦП ЦАП