КОСМОДРОМ - Электронные компоненты для разработки и производства - Харьков - Украина


 


Как купить...     


 

 

EnglishRussianUkrainian

Обратите внимание: запущена новая версия сайта

Перейти в корзину

 

Уважаемые покупатели. Обратите внимание на наш график работы - 13 апреля 2026 года - выходной день. Далее работаем по графику.

  

Нажми на картинку, чтобы увеличить ее


    


Фото может отличаться от реального вида предмета, но это не влияет на основные характеристики изделия
Модуль GSM
USB to GSM Module
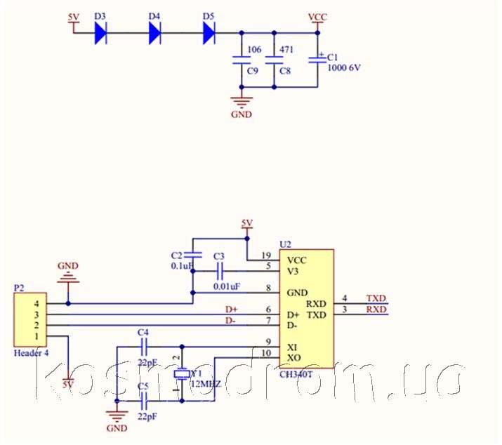
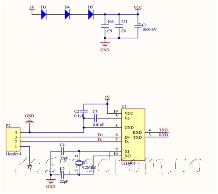
Модуль GSM/GPRS SIM800C с преобразователем USB-UART на чипе CH340T. В комплекте с антенной. Подключение USB

На складе ...
код товара: 00-00060175

Кол-во

Цена без НДС, грн

Купить

от 1 шт
от 2 шт
от 3 шт

573,50
535,22
496,99

Раздел:
Модуль GSM


 

GSM/GPRS модуль

SIM800C - самый миниатюрный в мире GSM/GPRS модуль в LCC корпусе с торцевыми контактами. Его отличительными особенностями, помимо сверхминиатюрных размеров, являются поддержка Bluetooth 3.0 на уровне чипсета, а также очень хорошие показатели энергопотребления, чувствительности ВЧ-тракта и поддержка дополнительных возможностей, таких как детектирование/генерация DTMF, запись/воспроизведение аудиофайлов, встроенные протоколы POP3, SMTP, MMS, FTP, HTTP, SSL и др. Поддерживается GPRS multi-slot class 12 (↨85.6 Kbps).

Модуль GSM/GPRS на основе чипа SIM800C с преобразователем USB-UART на чипе CH340T. В комплекте с антенной. Модуль имеет минимально необходимую обвязку, включая слот SIM карты. Модуль поддерживает отправку и прием SMS сообщений, передачу данных по стандарту GPRS. SIM800C соединяется с компьютером или микрокомпьютером типа Raspberry через USB интерфейс, для управления модулем используются AT команды.

SIM800C общается с микрокомпьютером посредством AT команд. Описание протокола AT команд можно посмотреть в документации на SIM800.


Особенности:
Поддержка четырех диапазонов, универсальный во всем мире;
Частота: GSM/GPRS850/900/1800/1900 МГц
Поддержка 2G / 3G / 4G;
Автоматическое подключение к сети
Адаптивная частота
Поддержка Bluetooth
Преобразователь USB-UART: CH340T
Слота для SIM-карты, можно использовать 2G / 3G / 4G Micro SIM и Nano карту
Поддержка SMS-сообщений и предоставление программного обеспечения для управления
Поддержка передачи данных GPRS в сети 2G
Поддержка передачи данных Bluetooth, стандарт IEEE802.15 Bluetooth, рабочая частота 2,4 ГГц
Поддержка адаптивной скорости передачи данных
Светодиодная индикация
Рабочее напряжение: 5 В постоянного тока
Рабочая температура: -20...85 С
Размеры модуля: 70х27х6 мм
Размеры антенны: 50х17х11 мм

Начало работы:

1> Подключите антенну;
2> Вставьте SIM-карту;
3> Подключите модуль к ПК;
4> Установите программное обеспечение CH340;
5> Модуль начинает подготовку к работе (светодиодный индикатор мигает 1 раз в секунд);
6> Светодиод будет мигать один раз каждые 3 секунды после успешной подготовки;
7> Модуль готов к работе.

 
 

Мы рекомендуем покупать с этим товаром

Флюс NC-559-ASM - Флюс для пайки
Стандартный флюс для реболлинга и других работ с SMD/BGA компонентами.
































Промышленные радиомодемы DIGI
Высокоэффективные беспроводные модемы, обладают большой дальностью при низкой цене

Модули для передачи данных в системе GSM

Промышленные радиомодемы SATURN
Радиомодемы «SATURN»предназначены для передачи и приема цифровой информации в составе распределенных сетей телеметрии и автоматизации технологических процессов.

Встраиваемые GPS-модули

Промышленные BlueTooth-модули
Bluetooth-модули предназначены для передачи информации со скоростью 721 Кбит/с в приложениях с небольшим радиусом действия

Аксессуар для GSM/GPRS

Радиочастотная идентификация - RFID
Считыватели на основе RFID-технологии

Антенны 
GSM / GPS / 2.4 / 433
/ 868 MHz для передачи данных

Модули приема и передачи на 2.4/433/868 МГц
Модули для создания маломощного радиоканала, который становится удобным и популярным средством передачи данных на небольшие расстояния.

 

 

Модули Wi-Fi
Под аббревиатурой Wi-Fi (от английского словосочетания Wireless Fidelity) в настоящее время развивается целое семейство стандартов передачи цифровых потоков данных по радиоканалам.

   

Модули для передачи данных в системе GSM

Служат для передачи данных в системе GSM 900/1800. Управляются AT-командами, имеют компактное исполнение, высокую надежность, простоту в применении.


Поставляемые компоненты











^ Наверх

Электронные компоненты для разработки и производства. Харьков, Украина

  Украинский хостинг - UNIX хостинг & ASP хостинг

радиошоп, radioshop, радио, радиодетали, микросхемы, интернет, завод, комплектующие, компоненты, микросхемы жки индикаторы светодиоды семисегментные датчики влажности преобразователи источники питания тиристор симистор драйвер транзистор, диод, книга, приложение, аудио, видео, аппаратура, ремонт, антенны, почта, заказ, магазин, интернет - магазин, товары-почтой, почтовые услуги, товары, почтой, товары почтой, каталог, магазин, Internet shop, база данных, инструменты, компоненты, украина, харьков, фирма Космодром kosmodrom поставщики электронных компонентов дюралайт edison opto светодиодное освещение Интернет-магазин радиодеталей г.Харьков CREE ATMEL ANALOG DEVICES АЦП ЦАП