|
CS30 и CS70 – простые мониторы тока для шин до 30V и 70V |
Новые микросхемы CS30 и CS70 от
STMicroelectronics
предназначены для измерения тока, протекающего через шунт в верхнем
плече. Монитор тока CS30 производит измерение на линии под
напряжением от 2.8 В до 30 В, при этом работоспособность сохраняется
при бросках напряжения от -0.3 В до 60 В. Микросхема CS70 способна
работать при напряжении на шунте от 2.8 В до 70 В, при этом ей не
страшны перенапряжения в диапазоне от -16 В до 75 В.
CS30
выпускается в 3 модификациях с разным коэффициентом усиления: 20 В/В
(CS30AL), 50 В/В (CS30BL) или 100
В/В (CS30CL). Для питания
собственно микросхемы используется отдельный вывод, при этом CS30
может работать в широком диапазоне напряжения питания от 4 В до 24
В. Ток потребления не превышает 300 мкА (165 мкА тип.). Напряжение
смещения составляет 0.2 мВ, температурный дрейф имеет значение -3
мкВ/°C. Время установления выходного напряжения не превышает 3 мкс.
Микросхема CS30 выпускается в миниатюрном корпусе SOT-23-5.
Сравнительные параметры CS30 и CS70
| |
Независимые Vio и Vcc |
Синфазное напряжение на измеряемой линии, В |
Напряжение питания, В |
Ток потребления, мкА (тип.) |
Усиление, В/В |
| CS30 |
Да |
2.8…30.0 |
4.0…24.0 |
165 |
20, 50, 100 (в зависимости от версии чипа AL/BL/CL) |
| CS70 |
Да |
2.9…70.0
-2.1…65.0 |
2.7…5.5 |
200 |
20, 25, 50, 100 (выбор через вывод SEL1 и SEL2) |
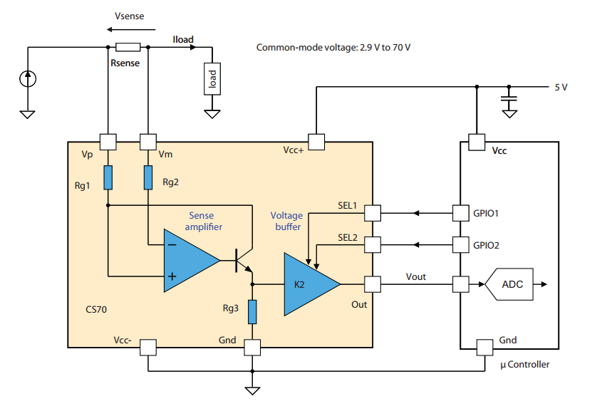
Особенностью CS70 является переключаемый коэффициент усиления 20
В/В, 25 В/В, 50 В/В или 100 В/В, который задается с помощью
комбинации уровней на выводах микросхемы SEL1 и SEL2. CS70 работает
от отдельного источника питания (2.7…5.5 В) и имеет ток собственного
потребления не более 360 мкА. Выход микросхемы защищен от короткого
замыкания – максимальный ток ограничен на уровне 26 мА. Полоса
пропускания усилителя составляет 700 кГц.

Обе микросхемы работают в расширенном индустриальном
температурном диапазоне от -40 до +125°С. Фото | Описание | ЦЕНА ЗА ШТ БЕЗ НДС, грн | 
| CS30AL Токоизмерительная микросхема Токочувствительный усилитель, высоковольтный, 2 Усилителя, 5.5 мкА
Тип корпуса: SOT23-5L Производитель: STMicroelectronics код товара: 00-00061732
|
|
| 
| CS30BL Токоизмерительная микросхема Токовый монитор - [SOT-23-5]: Смещение: 0.2...1.5 мВ: Кус: 50 В/В: Выход: Voltage
Тип корпуса: SOT23-5L Производитель: STMicroelectronics код товара: 00-00049304
|
|
| 
| CS30CL Токоизмерительная микросхема Токовый монитор - [SOT-23-5]: Смещение: 0.2...1.5 мВ: Кус: 100 В/В: Выход: Voltage
Тип корпуса: SOT23-5L Производитель: STMicroelectronics код товара: 00-00049305
|
|
| .jpg)
| CS70P Токоизмерительная микросхема Монитор тока для шин до 70V
Тип корпуса: TSSOP-8(4.40mm) Производитель: STMicroelectronics код товара: 00-00049306
|
|
| 
| NCS199A1RSQT2G Токоизмерительная микросхема Токочувствительный усилитель, 1 Усилитель, 39 мкА, SC-70, 6 вывод(-ов), -40 °C, 125 °C
Тип корпуса: SC70-6 Производитель: ONS код товара: 00-00061725
|
|
| 
| NCS199A1SQT2G Токоизмерительная микросхема Двунаправленный датчик тока на основе токового шунта и преобразователя ток-напряжение, выполненненый по архитектуре с нулевым дрейфом напряжения смещения. Усиление: 50 В/В
Тип корпуса: SC70-6 Производитель: ONS код товара: 00-00052660
|
|
| 
| NCS199A2SQT2G Токоизмерительная микросхема Двунаправленный датчик тока на основе токового шунта и преобразователя ток-напряжение, выполненненый по архитектуре с нулевым дрейфом напряжения смещения. Усиление: 100 В/В
Тип корпуса: SC70-6 Производитель: ONS код товара: 00-00052661
|
|
| 
| NCS199A3SQT2G Токоизмерительная микросхема Двунаправленный датчик тока на основе токового шунта и преобразователя ток-напряжение, выполненненый по архитектуре с нулевым дрейфом напряжения смещения. Усиление: 200 В/В
Тип корпуса: SC70-6 Производитель: ONS код товара: 00-00052662
|
|
| 
| NCS211RSQT2G Токоизмерительная микросхема Current Sense Amplifier 1 Circuit Rail-to-Rail
Тип корпуса: SC70-6 Производитель: ONS код товара: 00-00061148
|
|
| 
| NCS214RSQT2G Токоизмерительная микросхема Токочувствительный усилитель, 1 Усилитель, 39 мкА, 40 °C, 125 °C
Тип корпуса: SC70-6 Производитель: ONS код товара: 00-00061726
|
|
| 
| NCV210RSQT2G Токоизмерительная микросхема Токочувствительный усилитель, 1 Усилитель, 39 мкА, SC-70, 6 вывод(-ов), -40 °C, 125 °C Automotive qualification
Тип корпуса: SC70-6 Производитель: ONS код товара: 00-00061728
|
|
| 
| NCV211RSQT2G Токоизмерительная микросхема Усилитель считывания тока, напряжение питанния 2.2 V ... 26 V, Раб. температура: - 40 C ... + 125 C. Automotive qualification
Тип корпуса: SC70-6 Производитель: ONS код товара: 00-00061723
|
|
| 
| NCV213RSQT2G Токоизмерительная микросхема Токочувствительный усилитель, 1 Усилитель, 39 мкА, SC-70, 6 вывод(-ов), -40 °C, 125 °C. Automotive qualification
Тип корпуса: SC70-6 Производитель: ONS код товара: 00-00061724
|
|
| 
| NCV214RSQT2G Токоизмерительная микросхема Токочувствительный усилитель, 1 Усилитель, 39 мкА, SC-70, 6 вывод(-ов), -40 °C, 125 °C. Automotive qualification
Тип корпуса: SC70-6 Производитель: ONS код товара: 00-00061727
|
|
| 
| TSC101AILT Операционный усилитель Операционный усилитель - SOT-23-5, Тип ОУ: Стандартный, Каналы: 1, Uпит: 4...24 В, Iпотр: 165 мкА, Прог. Кусил.: Нет, Скорость: 0.9 В/мкс
Тип корпуса: SOT23-5 Производитель: STMicroelectronics код товара: 00-00052261
|
|
| 
| TSC101AIYLT Операционный усилитель Токочувствительный усилитель, высокой стороны, 1 Усилитель, 8 мкА
Тип корпуса: SOT23-5L Производитель: STMicroelectronics код товара: 00-00061730
|
|
| 
| TSC101BILT Операционный усилитель Токочувствительный усилитель, высокой стороны, 1 Усилитель, 8 мкА
Тип корпуса: SOT23-5 Производитель: STMicroelectronics код товара: 00-00061731
|
|
| 
| TSC101CILT Операционный усилитель Операционный усилитель - [SOT-23-5], Тип ОУ: Стандартный, Каналы: 1, Uпит: 4...24 В, Iпотр: 165 мкА, Прог. Кусил.: Нет, Скорость: 0.9 В/мкс
Тип корпуса: SOT23-5 Производитель: STMicroelectronics код товара: 00-00061734
|
|
| 
| TSC888AILT Операционный усилитель Токочувствительный усилитель, 1 Усилитель, 5.5 мкА
Тип корпуса: SOT23-5 Производитель: STMicroelectronics код товара: 00-00061735
|
|
| 1
|
пассивные
SMD-компоненты |
|
|
SMD-конденсаторы:
0201,
0402,
0603,
0805,
1206,
1210,
1812,
2220
SMD-резисторы:
0201,
0402,
0603,
0805,
1206,
2010,
2512
прецизионные
низкоомные
резисторные сборки
SMD-индуктивности: 0603,
0805,
1206 |
высоковольтная
керамика /
керамика класс Y1 и Y2 /
металлопленка
CL-21X /
металлопленка CL-21 MEF /
полипропиленовые CBB21 CBB22 /
полипропиленовые
X2-MKP /
высоковольтные CBB81 /
для двигателей
CBB61 / фазосдвигающие
CBB60E /
пусковые CBB65 /
Полистирольные конденсаторы СL11 /
Аксиальные
металлопленочные конденсаторы CL-20T /
Электролитические конденсаторы
/
Неполярные
/ Полимерные (твердотельные)
/ Тонкие для
ЖК /
Низкоимпедансные
/ Конденсаторы SMD, Серия RC |
Время генерации 4.171669 секунд Найдено 19 товаров |
Поставляемые компоненты










|