КОСМОДРОМ - Электронные компоненты для разработки и производства - Харьков - Украина


 


Как купить...     


 

 

EnglishRussianUkrainian

Обратите внимание: запущена новая версия сайта

Перейти в корзину

Ёмкость, мкф

Напряжение, В

Диаметр, мм

 

Уважаемые покупатели. Обратите внимание на наш график работы - 13 апреля 2026 года - выходной день. Далее работаем по графику.

IRU1010-25

1A стабилизатор положительного напряжения с малым падением и фиксированным 2.5В выходом

Отличительные особенности:

  • Гарантированное падение не более 1.3В при полном токе нагрузке
  • Быстрый переходной процесс
  • 1% источник опорного напряжения
  • Встроенная термозащита с выключением
  • Доступность в корпусе SOT-223, D-Pak, ультратонком Pak и 8-выв. SOIC для поверхностного монтажа

Области применения:

  • Приложения с низковольтными микросхемами
  • Питание тактового генератора ПК

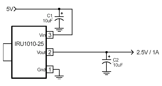
Типовая схема включения:

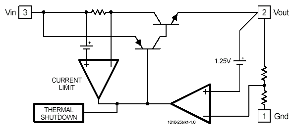
Блок-схема:

Расположение выводов:

Описание выводов:

Gnd Общий
VOUT Выход стабилизатора
Vin Вход стабилизатора

Описание:

IRU1010-25 – трехвыводной стабилизатор с малым падением, фиксированным выходным напряжением и выходным током до 1А. Он специально разработан для обеспечения хорошо стабилизированным напряжением приложений с низковольтными микросхемами, например, генераторов тактовой частоты для ПК.

IRU1010-25 гарантированно имеет падение напряжения не более 1.3В при максимальной нагрузке, что делает его идеальным для получения стабилизированного напряжения при 3.8В входном питании. IRU1010-25 разработан с учетом обеспечения такой же стабильности с недорогими алюминиевыми конденсаторами, как и с танталовыми..

 


Поставляемые компоненты











^ Наверх

Электронные компоненты для разработки и производства. Харьков, Украина

  Украинский хостинг - UNIX хостинг & ASP хостинг

радиошоп, radioshop, радио, радиодетали, микросхемы, интернет, завод, комплектующие, компоненты, микросхемы жки индикаторы светодиоды семисегментные датчики влажности преобразователи источники питания тиристор симистор драйвер транзистор, диод, книга, приложение, аудио, видео, аппаратура, ремонт, антенны, почта, заказ, магазин, интернет - магазин, товары-почтой, почтовые услуги, товары, почтой, товары почтой, каталог, магазин, Internet shop, база данных, инструменты, компоненты, украина, харьков, фирма Космодром kosmodrom поставщики электронных компонентов дюралайт edison opto светодиодное освещение Интернет-магазин радиодеталей г.Харьков CREE ATMEL ANALOG DEVICES АЦП ЦАП