КОСМОДРОМ - Электронные компоненты для разработки и производства - Харьков - Украина


 


Как купить...     


 

 

EnglishRussianUkrainian

Обратите внимание: запущена новая версия сайта

Перейти в корзину

Ёмкость, мкф

Напряжение, В

Диаметр, мм

 

Уважаемые покупатели. Обратите внимание на наш график работы - 13 апреля 2026 года - выходной день. Далее работаем по графику.

IRU1117

0.8A регулируемый стабилизатор положительного напряжения с малым падением

Отличительные особенности:

  • Гарантированное падение не более 1.3В при полном токе нагрузке
  • Быстрый переходной процесс
  • 1% источник опорного напряжения
  • Встроенная термозащита с выключением
  • Доступность в корпусе SOT-223, D-Pak, ультратонком Pak и 8-выв. SOIC для поверхностного монтажа

Области применения:

  • VGA и звуковые карты Приложения низковольтной высокоскоростной терминации Приложения со стандартными наборами микросхем 3.3В

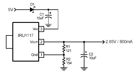
Типовая схема включения:

Расположение выводов:

Описание выводов:

Adj Вход от делителя напряжения, подключенного между выходом и общим для задания выходного напряжения
VOUT Выход стабилизатора
Vin Вход стабилизатора

Описание:

IRU1117 – трехвыводной регулируемый стабилизатор с малым падением и выходным током до 800 мА. Он специально разработан для обеспечения хорошо стабилизированным напряжением приложений с низковольтными микросхемами, например, терминация высокоскоростных шин и слаботочное питание 3.3В логики.

IRU1117 также хорошо подходит для других приложений, например, VGA и звуковых карт. IRU1117 гарантированно имеет падение напряжения не более 1.3В при максимальной нагрузке, что делает его идеальным для получения стабилизированных напряжений от 2.5В до 3.6В при входном напряжении от 4.75В…7В.

 


Поставляемые компоненты











^ Наверх

Электронные компоненты для разработки и производства. Харьков, Украина

  Украинский хостинг - UNIX хостинг & ASP хостинг

радиошоп, radioshop, радио, радиодетали, микросхемы, интернет, завод, комплектующие, компоненты, микросхемы жки индикаторы светодиоды семисегментные датчики влажности преобразователи источники питания тиристор симистор драйвер транзистор, диод, книга, приложение, аудио, видео, аппаратура, ремонт, антенны, почта, заказ, магазин, интернет - магазин, товары-почтой, почтовые услуги, товары, почтой, товары почтой, каталог, магазин, Internet shop, база данных, инструменты, компоненты, украина, харьков, фирма Космодром kosmodrom поставщики электронных компонентов дюралайт edison opto светодиодное освещение Интернет-магазин радиодеталей г.Харьков CREE ATMEL ANALOG DEVICES АЦП ЦАП