КОСМОДРОМ - Электронные компоненты для разработки и производства - Харьков - Украина
|
Уважаемые покупатели. Обратите внимание на наш график работы - 13 апреля 2026 года - выходной день. Далее работаем по графику. |
|
 |
|
|
|
|
Analog Devices разрабатывает, производит и продает
современные, высококачественные электронные компоненты и подсистемы для
применения во вновь разрабатываемых и уже используемых аналоговых
устройствах. Более 1300 стандартизованных изделий
Analog Devices
производится на предприятиях компании расположенных по всему миру. При
производстве компания используют самые современные на сегодняшний день
технологии в области производства микросхем, в том числе: комплементарно
биполярную, стандартно биполярную, Submicron CMOS, BiMOS. |
 |
|
Поставляемые компоненты Analog Devices |
|
| |
|
Микропроцессорные супервизоры Analog Devices
|
|
Analog
Devices поставляет большой набор ИС супервизоров и генераторов сброса. От
простейших 3-выводных генераторов сброса в крохотном корпусе SC-70, до
многофункциональных супервизоров со сторожевым таймером и переключением
батарейного питания, эти ИС применяются во многих системах:
микропроцессорных блоках, компьютерах, контроллерах, модемах, принтерах,
ноутбуках, измерительных приборах и сотовых телефонах. Имеются ИС для
автомобильных систем, работающие при температуре от -40°C до +150°C. |

все доступные
супервизоры |
|
|
|
Наименование |
ADM690 |
ADM691 |
ADM693 |
ADM695 |
ADM699 |
ADM705 |
ADM706 |
ADM708 |
|
купить ->> |
 |
 |
 |
 |
 |
 |
 |
 |
|
Встроенная функция подключ. пит. от батареи |
+ |
+ |
+ |
+ |
|
|
|
|
| Перекл.
питания |
мин., В |
4.75 |
4.75 |
4.5 |
4.75 |
|
|
|
|
| макс., В |
5.5 |
5.5 |
5.5 |
5.5 |
|
|
|
|
| Генерат.
сброса |
мин., В |
4.5 |
4.5 |
4.25 |
4.5 |
+ 4.5 |
+ 4.5 |
+ 4.25 |
+ 4.25 |
| макс., В |
4.73 |
4.73 |
4.48 |
4.73 |
+ 4.75 |
+ 4.75 |
+ 4.5 |
+ 4.5 |
| Задерж.
сраб. сигн. сброса |
мин., мкс |
35 |
35 |
35 |
140 |
|
|
|
|
| макс., мкс |
70 |
70 |
70 |
280 |
|
|
|
|
| Сторож.
таймер |
|
|
|
|
+ |
+ |
+ |
|
| Ток
питания, мА |
1.95 |
1.95 |
1.95 |
1.95 |
1.95 |
0.25 |
0.25 |
0.25 |
| Точность
срабатывания,% |
5 |
5 |
5 |
5 |
5 |
5 |
5 |
5 |
| Индикатор
падения мощности в цепи |
|
|
+ |
+ |
|
+ |
+ |
+ |
| Функц.
сброса вручную |
|
|
|
|
|
+ |
+ |
+ |
| Кол-во
выводов |
8 |
16 |
16 |
16 |
8 |
8 |
8 |
8 |
|
Аналоги |
MAX690 |
MAX691 |
MAX693 |
MAX695 |
MAX699 |
MAX705 |
MAX706 |
MAX708 |

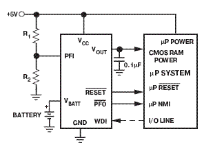
Схемы включения
 |
 |
| ADM691, ADM693, ADM695 |
ADM690, ADM692, ADM694 |
 |
 |
| ADM705,
ADM706 |
ADM699 |
|
| |
|
Поставляемые компоненты










|
^ Наверх DIV >
радиошоп, radioshop, радио, радиодетали, микросхемы, интернет, завод,
комплектующие, компоненты, микросхемы жки индикаторы светодиоды семисегментные датчики влажности преобразователи
источники питания тиристор симистор драйвер транзистор, диод, книга, приложение,
аудио, видео, аппаратура, ремонт, антенны, почта, заказ, магазин,
интернет - магазин, товары-почтой, почтовые услуги, товары, почтой, товары
почтой, каталог, магазин, Internet shop, база данных, инструменты, компоненты,
украина, харьков, фирма Космодром kosmodrom поставщики электронных компонентов дюралайт edison opto светодиодное освещение Интернет-магазин радиодеталей г.Харьков CREE ATMEL ANALOG DEVICES АЦП ЦАП