| |
|
|
Использование
датчика тока ACS712
от компании Allegro |
 |
|
|
|
|
|
Измерение и контроль
протекающего тока являются принципиальным требованием для широкого круга
приложений, включая схемы защиты от перегрузки по току, зарядные
устройства, импульсные источники питания, программируемые источники тока
и пр. Один из простейших методов измерения тока – использование
резистора с малым сопротивлением, – шунта между нагрузкой и общим
проводом, падение напряжения на котором пропорционально протекающему
току. Несмотря на то, что данный метод очень прост в реализации,
точность измерений оставляет желать лучшего, т.к. сопротивление шунта
зависит от температуры, которая не является постоянной. Кроме того,
такой метод не позволяет организовать гальваническую развязку между
нагрузкой и измерителем тока, что очень важно в приложениях, где
нагрузка питается высоким напряжением.
Основные недостатки
измерения тока с помощью резистивного шунта:
- нагрузка не имеет прямой связи с «землей»;
- нелинейность измерений, обусловленная температурным дрейфом
сопротивления резистора;
- отсутствие гальванической развязки между нагрузкой и схемой измерения. |
|
Применяем датчик тока
ACS712 |
|
Датчик тока ACS712
основан на принципе, открытом в 1879 году Эдвином Холлом (Edwin Hall), и
названным его именем. Эффект Холла состоит в следующем: если проводник с
током помещен в магнитное поле, то на его краях возникает ЭДС,
направленная перпендикулярно, как к направлению тока, так и к
направлению магнитного поля. Эффект иллюстрируется Рисунком. Через
тонкую пластину полупроводникового материала, называемую элементом Холла,
протекает ток I. При наличии магнитного поля на движущиеся носители
заряда (электроны) действует сила Лоренца, искривляющая траекторию
движения электронов, что приводит к перераспределению объемных зарядов в
элементе Холла. Вследствие этого на краях пластины, параллельных
направлению протекания тока, возникает ЭДС, называемая ЭДС Холла. Эта
ЭДС пропорциональна векторному произведению индукции B на плотность тока
I и имеет типовое значение порядка нескольких микровольт. |
|

Эффект Холла. Внутренняя конструкция датчика тока ACS712.
Виден U-образный медный проводник проходящий вокруг элемента Холла. |
|
Микросхема ACS712
выпускается в миниатюрном 8-выводном корпусе SOIC для поверхностного
монтажа. Она состоит из прецизионного линейного датчика Холла с малым
напряжением смещения и медного проводника, проходящего у поверхности
чипа и выполняющего роль сигнального пути для тока. Протекающий через
этот проводник ток, создает магнитное поле, воспринимаемое встроенным в
кристалл элементом Холла. Сила магнитного поля линейно зависит от
проходящего тока. Встроенный формирователь сигнала фильтрует создаваемое
чувствительным элементом напряжение и усиливает его до уровня, который
может быть измерен с помощью АЦП микроконтроллера. |
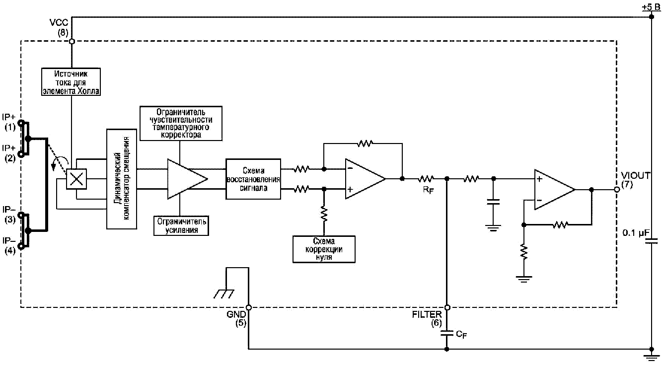
|
На Рисунке показано
расположение выводов ACS712 и типовая схема его включения. Выводы 1, 2 и
3,4 образуют проводящий путь для измеряемого тока с внутренним
сопротивлением порядка 1.2 мОм, что определяет очень малые потери
мощности. Его толщина выбрана такой, чтобы прибор выдерживал силу тока в
пять раз превышающую максимально допустимое значение. Контакты силового
проводника электрически изолированы от выводов датчика (выводы 5 – 8).
Расчетная прочность изоляции составляет 2.1 кВ с.к.з.

Расположение выводов интегрального датчика
ACS712 и типовая схема включения. |
|
В низкочастотных
приложениях часто требуется включить на выходе устройства простой RC
фильтр, чтобы улучшить отношение сигнал-шум. ACS712 содержит внутренний
резистор RF, соединяющий выход встроенного усилителя сигнала со входом
выходной буферной схемы (см. Рисунок 6). Один из выводов резистора
доступен на выводе 6 микросхемы, к которому подключается внешний
конденсатор CF. Следует отметить, что использование конденсатора фильтра
приводит к увеличению времени нарастания выходного сигнала датчика и,
следовательно, ограничивает полосу пропускания входного сигнала.
Максимальная полоса пропускания составляет 80 кГц при емкости
фильтрующего конденсатора равной нулю. С ростом емкости CF полоса
пропускания уменьшается. Для снижения уровеня шума при номинальных
условиях рекомендуется устанавливать конденсатор CF емкостью 1 нФ. |
|

Функциональная схема датчика тока ACS712. |
|
Чувствительность и
выходное напряжение ACS712
Выходное напряжение датчика пропорционально току, протекающему через
проводящий путь (от выводов 1 и 2 к выводам 3 и 4). Выпускается три
варианта токового датчика для разных диапазонов измерения:
±5 А
(ACS712-05B),
±20 А
(ACS712-20B),
±30 А
(ACS712-30A)
Соответствующие уровни чувствительности составляют 185 мВ/А, 100 мА/В и
66 мВ/A. При нулевом токе, протекающем через датчик, выходное напряжение
равно половине напряжения питания (Vcc/2). Необходимо заметить, что
выходное напряжение при нулевом токе и чувствительность ACS712
пропорциональны напряжению питания. Это особенно полезно при
использовании датчика совместно с АЦП.
Точность любого АЦП зависит от стабильности источника опорного
напряжения. В большинстве схем на микроконтроллерах в качестве опорного
используется напряжение питания. Поэтому при нестабильном напряжении
питания измерения не могут быть точными. Однако если опорным напряжением
АЦП сделать напряжение питания датчика ACS712, его выходное напряжение
будет компенсировать любые ошибки аналого-цифрового преобразования,
обусловленные флуктуациями опорного напряжения.
Рассмотрим эту ситуацию на конкретном примере. Допустим, что для
опорного напряжения АЦП и питания датчика ACS712 используется общий
источник Vcc = 5.0 В. При нулевом токе через датчик его выходное
напряжение составит Vcc/2 = 2.5 В. Если АЦП 10-разрядный (0…1023), то
преобразованному выходному напряжению датчика будет соответствовать
число 512. Теперь предположим, что вследствие дрейфа напряжение
источника питания установилось на уровне 4.5 В. Соответственно, на
выходе датчика будет 4.5 В/2 = 2.25 В, но результатом преобразования,
все равно, будет число 512, так как опорное напряжение АЦП тоже
снизилось до 4.5 В. Точно также, и чувствительность датчика снизится в
4.5/5 = 0.9 раз, составив 166.5 мВ/А вместо 185 мВ/А. Как видите, любые
колебания опорного напряжения не будут источником ошибок при
аналого-цифровом преобразовании выходного напряжения датчика
ACS712.
На Рисунке 7 представлены номинальные передаточные характеристики
датчика ACS712-05B при напряжении питания 5.0 В. Дрейф выходного
напряжения в рабочем диапазоне температур минимален благодаря
инновационной технологии стабилизации. |
|

Зависимость выходного напряжения ACS712-05B от измеряемого тока при
напряжении питания 5.0 В и различных рабочих температурах. |
|
Поставляемые компоненты










|