|
|
|
|
|
Отладочный комплекс
AVR-EASY-KIT |
 |
|
|
смотри другие
средства разработки и отладки |
|
|
|
|
|
|
|
|
|
|
|
Плата позволяет изучить работу
микроконтроллеров самейства AVR фирмы ATMEL, а так-же отлаживать
дополнительные переферийные модули. Подерживаются микроконтроллеры в
20, 28 и 40 выводных корпусах. Для отладка микроконтроллеров в 8-ми
выводном корпусе необходимо соединить вывод PA1 c GND, отладка
производится в 20-ти пиновой панели.
 |
|
|
Описание компонентов платы: |
|
|
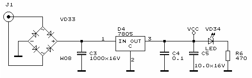
Источник
питания
Для питания плата содержит стабилизированый источник на 5В, собраный
по класcической схеме.
Входное напряжение постоянное или переменное
9 – 12 вольт.
При установке USB модуля FT232R MOD возможно питание платы от
компьютера, для этого необходимо установить перемычку POWER в
положение USB. Cледует помнить что в этом режиме подсветка ЖКИ должна
быть выключена — переключатель LCD LED в положении OFF.
Символьный
ЖК-индикатор (WH1602B)
и
Графический ЖК-индикатор
в комплекте (установлены на плате)
Обратите внимание, что
USB модуль FT232R MOD
и
USB-кабель в комплект поставки
не входят (оплачиваются дополнительно).

|
 |
|
|
|
Светодиоды,
кнопки и порты
Для включения светодиода необходимо выбрать необходимый порт
микропереключателем и подать высокий уровень на вывод соответствующего
порта.
Кнопки можно подключить как и на цепь питания, как и на «общий»
провод. Для этого установите перемычку в нужное положение.
 |
|
|
Цепи «подтяжки»
портов
Есть возможность использования Pull/Up, Pull/Down резисторов для
каждого из разрядов портов ввода\вывода. Но необходимо помнить что
режим подключения может быть только один для всего порта.

|
|
|
Подключение
светодиодов
Плата содержит 32 светодиода, подключенных к портам A,B,C и D
микроконтроллера. Для включения светодиода необходимо выбрать
необходимый порт микропереключателем и подать высокий уровень на вывод
соответствующего порта.
 |
|
|
Подключение
кнопок
На плате имеется 32 кнопки, подключеных непосредственно к выводам
портов. При помощи «джамперов» можно подключить кнопки к цепи питания
или к «общему» проводу.

|
|
|
Подключение
цифровых индикаторов
На плате имеется четыре светодиодных семисегментных индикатора. Для их
использования необходимо разрешить их работу микропереключателем.
 |
|
|
Подключение
отладчика AVR JTAG-ICE
Некоторые контроллеры имеют возможность внутрисхемной отладки через
JTAG интерфейс, для его использования предусмотрен отдельный разьем.

Для программирования микроконтроллеров
имеется два разьема для программатора, один для программирования
контроллеров в 28-ми выводном корпусе, другой для всех остальных.
Будьте внимательны! Не ошибитесь с выбором разьема.

|
|
|
Подключение
алфавитно-цифрового жки
ЖКИ индикатор подключен по 4-х проводной схеме

Схема включения подобна, используемому в
популярном Си компиляторе CodeVision. Скачать пробную версию
компилятора можно по адресу:
http://www.hpinfotech.ro/html/download.htm |
|
|
Подключение
графического индикатора
На плате установлен графический индикатор WG12864A с контроллером
KS107/KS108. Для его работы используются порты A и D. Перед началом
программирования внимательно изучите описание на контроллер ЖКИ.

|
|
|
Интерфейс RS232
Для связи с компьютером используется интерфейс RS232, схема показана
на Рис.10, если для связи используется USB модуль FT232R MOD, то
перемычки установить в положение USB .
 |
|
|
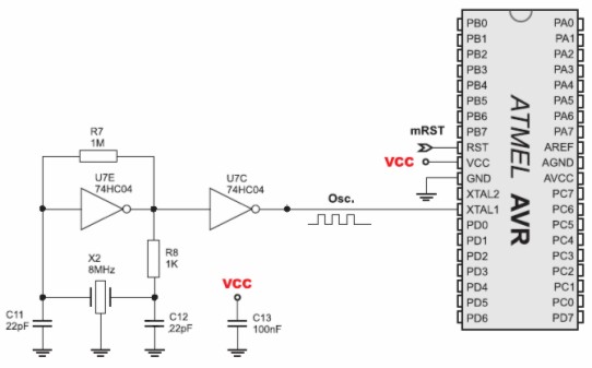
Схема
тактирования
Схема тактирования построена на отдельном генераторе частотой 7.37 мГц,
что обеспечивает надежную работу последовательного интерфейса со
стандартным набором скоростей. Наличие внешнего генератора позволяет
«оживлять» микроконтроллеры с ошибочно прошитыми фьюзами.

Некоторые микроконтроллеры имееют
встроенную систему тактирования, при использовании которой выводы,
предназначенные для подключения кварца можно использовать для других
целей. Но если Вы решили использовать внешний генератор в контроллерах
с 20 или 28 выводном корпусе, необходимо установить перемычку 20pin
CLK или 28pin CLK соответственно. |
|
|
Подключение SD/MMC
карты
На плате имеется разьем для подключения SD/MMC карты, при помощи ДИП
переключателей возможно несколько вариантов конфигурации карты.

Внимание, проследите чтоб при выборе
конфигурации Вы случайно не соединили порты между собой! |
|
|
|
|
|