КОСМОДРОМ - Электронные компоненты для разработки и производства - Харьков - Украина


 


Как купить...     


 

 

EnglishRussianUkrainian

Обратите внимание: запущена новая версия сайта

Перейти в корзину

 

Уважаемые покупатели. Обратите внимание на наш график работы - 13 апреля 2026 года - выходной день. Далее работаем по графику.

 

 

 

 

 

 

 

Микромощный драйвер A3903 для моторов постоянного тока [ цена по ссылке ]

 

 

 

Смотри так же

вся продукция Allegro

A3941

A3977

A3903

A3906

A3949

 

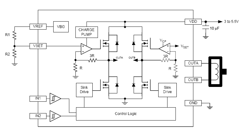
A3903EEETR-T – драйвер двунаправленных электродвигателей постоянного тока до 500мА, рассчитанных на низкое напряжение от 3В до 5,5В. Уникальная структура выходного мостового каскада позволяет осуществлять линейное регулирование выходного напряжения, прикладываемого к обмотке электродвигателя.

 

 

 

Логические входы драйвера предназначены для управления направлением вращения и процессом торможения электродвигателя, режимом энергосбережения драйвера, а также возможностью ШИМ-регулирования на выходе. Внутренние цепи защиты включают в себя защиту от перегрева, от пониженного напряжения питания и сквозных токов выходного каскада.

Отличительные особенности:

пиковый выходной ток: 500мА;

напряжение питания: 3В...5,5В;

регулируемое выходное постоянное напряжение или ШИМ-операции;

ток потребления в режиме ожидания: 500нА;

температурный диапазон: –40°C...+85°C;

корпус DFN-8 с термоподложкой.

 

Функциональная схема A3903 здесь.

 

Области применения: актюаторы роботов, микронасосы, портативные принтеры и сканеры, системы управления линзами камер, игрушки, малошумяшие измерительные системы.

 

 

       


Поставляемые компоненты











^ Наверх

Электронные компоненты для разработки и производства. Харьков, Украина

  Украинский хостинг - UNIX хостинг & ASP хостинг

радиошоп, radioshop, радио, радиодетали, микросхемы, интернет, завод, комплектующие, компоненты, микросхемы жки индикаторы светодиоды семисегментные датчики влажности преобразователи источники питания тиристор симистор драйвер транзистор, диод, книга, приложение, аудио, видео, аппаратура, ремонт, антенны, почта, заказ, магазин, интернет - магазин, товары-почтой, почтовые услуги, товары, почтой, товары почтой, каталог, магазин, Internet shop, база данных, инструменты, компоненты, украина, харьков, фирма Космодром kosmodrom поставщики электронных компонентов дюралайт edison opto светодиодное освещение Интернет-магазин радиодеталей г.Харьков CREE ATMEL ANALOG DEVICES АЦП ЦАП