КОСМОДРОМ - Электронные компоненты для разработки и производства - Харьков - Украина
|
Уважаемые покупатели. Обратите внимание на наш график работы - 13 апреля 2026 года - выходной день. Далее работаем по графику. |
|
 |
|
|
|
|
|
|
|
|
|
Полномостовой драйвер A3941 от Allegro
[
цена по ссылке
] |
|
|
|
|
Смотри так же
вся продукция
Allegro
A3941
A3977
A3903
A3906
A3949
|
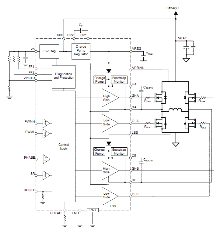
A3941 – полномостовой
драйвер внешних силовых MOSFET-транзисторов предназначен для
применения в автомобильной промышленности для систем управления
мощными индуктивными нагрузками. В драйвер интегрирован стабилизатор
на 5В для питания внутренних логических схем.
A3941 может управляться от микроконтроллера при помощи
ШИМ-регулирования через один вход. Интегрированная функция диагностики
позволяет определять перенапряжение, перегрев и короткое замыкание,
что предоставляет возможность организовать защиту мощных
MOSFET-транзисторов. |
|
|
|
|
Встроенный генератор накачки заряда
обеспечивает полное управление затворами при уменьшении напряжения
батареи до 7В, и частичное управление затворами при снижении
напряжения батареи до 5,5В. Универсальная входная логика может
конфигурироваться для ШИМ-управления (широтно-импульсная модуляция) в
верхнем или нижнем плече моста, со встроенным непрерывным синхронным
выпрямлением в верхнем или нижнем плече, в зависимости от выбора
логики управления ШИМ.
Отличительные особенности:
полномостовой драйвер N-канального
MOSFET;
встроенный стабилизатор 5В;
напряжение питания: 5,5В...50В;
диагностический выход;
низкое энергопотребление в режиме сна:
10мкА;
температурный диапазон:
-40°C...+150°С;
тип корпуса: TSSOP-28.
Функциональная схема A3941
здесь.
Области применения:
системы управления коллекторными двигателями.
|
|
|
| |
|
|
|
|
|
Поставляемые компоненты










|
^ Наверх DIV >
радиошоп, radioshop, радио, радиодетали, микросхемы, интернет, завод,
комплектующие, компоненты, микросхемы жки индикаторы светодиоды семисегментные датчики влажности преобразователи
источники питания тиристор симистор драйвер транзистор, диод, книга, приложение,
аудио, видео, аппаратура, ремонт, антенны, почта, заказ, магазин,
интернет - магазин, товары-почтой, почтовые услуги, товары, почтой, товары
почтой, каталог, магазин, Internet shop, база данных, инструменты, компоненты,
украина, харьков, фирма Космодром kosmodrom поставщики электронных компонентов дюралайт edison opto светодиодное освещение Интернет-магазин радиодеталей г.Харьков CREE ATMEL ANALOG DEVICES АЦП ЦАП