Схемы включения линейных драйверов
Семейство
драйверов NSI45/50xx обеспечивает управление маломощными светодиодами с
рабочими токами 10...160 мА. Драйверы всех типов семейства допускают
параллельное включение для увеличения суммарного тока в цепи светодиода до
400...600 мА. С помощью мощных драйверов типа NSI45090DDT4G можно
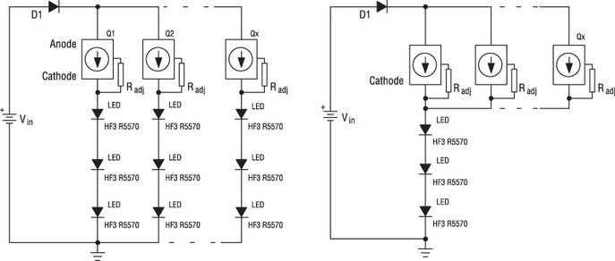
обеспечить управление светодиодами мощностью 1...3 Вт. На рис. 1 показаны
типовые схемы включения линейных драйверов с регулировкой тока.

Рис. 1. Типовые схемы включения линейных
драйверов с цепью установки тока
Слева -
топология с несколькими цепочками светодиодов, ток в каждой из которых
задается отдельным генератором тока. Справа - параллельное объединение
нескольких стабилизаторов для увеличения тока в цепочке светодиодов.
В данной схеме
используются сверхъяркие светодиоды HF3-R5570 красного
свечения, рассчитанные на номинальный ток 20...60 мА и имеющие яркость 1
люмен при 20 мА.
При питании
цепочки из трех светодиодов с током 100 мА напряжение на драйвере будет
3...5 В. Рассеиваемая мощность на корпусе одной микросхемы - 0,3...0,5 Вт.
При токе 20...30 мА - мощность рассеивания 0,1...0,2 Вт. В этом случае
можно использовать более дешевые драйверы в корпусе SOD-123.
Для установки
требуемого значения тока регулируемых стабилизаторов следует выбрать
нужный номинал токорегулирующего резистора Radj (на основании графика
зависимости тока от сопротивления, представленного в описании ИС).
Применение линейных регуляторов тока NSI45\50xx
Драйверы линейки
NSI45/50xx в основном ориентированы для использования в автомобильном
секторе. Основное назначение - управление светодиодными индикаторами,
расположенными на приборной панели автомобиля (дискретные индикаторы
состояния автомобильных систем, графические полоски расходомеров, фоновая
подсветка панели приборов и т.п.). Основные достоинства серии
NSI45/50xxx - работа в широком диапазоне напряжений до 45/50 В, что
обеспечивает защиту от бросков тока в автомобильной сети, а также широкий
температурный диапазон -55...150°С.
Диапазон рабочих
напряжений автомобильной сети 9...16 В. Однако возможны и скачки
напряжений до 40 В при включении индуктивных нагрузок в бортовой сети
автомобиля. Это - стартер, кондиционер, электроприводы стеклоподъемников,
замки дверей и т.п. В список потенциальных применений маломощных
светодиодных источников света в автомобилях входят:
-
Линейка светодиодов
центрального заднего стоп-сигнала (CHMSL);
-
Подсветка индикаторов
приборной панели автомобиля (торпеды);
-
Подсветка режимных кнопок и
переключателей в авто, индикаторов открытых дверей и непристегнутых
ремней безопасности;
-
Верхний свет в салоне (Dome
Lighting);
-
Подсветка зеркал (Mirror
Lights);
-
Противотуманный свет (Fog
Lights, задние противотуманки - опциональные фонари);
-
Подсветка порогов и гнезда
ключа зажигания;
-
RGB Ambient Lighting - внешняя
декоративная подсветка корпуса автомобиля цветными RGB-светодиодами;
-
Подсветка аварийного
СТОП-сигнала;
-
Светодиодная подсветка
поворота на боковых зеркалах, подсветка приборной панели;
-
Лампы подсветки автомобильного
номера;
-
Уголковый или стрелочный
указатель поворота на боковых зеркалах автомобиля;
-
Дополнительные габаритные
светодиодные огни фур, фургонов и грузовиков.
Драйверы могут с
успехом использоваться для управления как одиночными, так и кластерными
светодиодными источниками света в других приложениях, таких как ночники,
прикроватные светильники, аварийный и дежурный свет, декоративное
оформление интерьеров, подсветка рекламных постеров, вывесок, светодиодных
рекламных букв (Channel Lettering).
|