Для обеспечения стабильности хроматических показателей светодиодов (и,
соответственно, осветительных приборов, выполненных на их основе),
продолжительного срока службы и надежности светодиоды необходимо питать
стабилизированным током. Стабилизацию тока можно осуществить, применяя
интегральные микросхемы - светодиодные
драйверы.
Светодиодные драйверы делятся на две группы: AC/DC- и DC/DC-драйверы. AC/DC-драйверы
подробно рассмотрены в отдельной статье в этом же номере журнала. DC/DC-драйверы,
в свою очередь, в зависимости от значения входного и выходного
напряжений делятся на понижающие, повышающие и повышающе-понижающие
преобразователи. Есть, конечно, и линейные стабилизаторы тока, но ввиду
их низкой эффективности они практически не применяются для питания
мощных светодиодов, а используются для питания только сверхъярких
светодиодов, где токи весьма невелики (несколько десятков мА).
Светодиодные драйверы выпускаются почти всеми производителями
интегральных микросхем, в линейке продукции которых есть ИС для
источников питания. В данной статье рассмотрены DC/DC-драйверы для
мощных светодиодов таких производителей, как STMicroelectronics,
ZETEX Semiconductors, ON Semiconductor и Makroblock.
ПОНИЖАЮЩИЕ ДРАЙВЕРЫ
Одна из широко применяемых топологий преобразователя для питания
светодиодов - понижающий (buck) преобразователь.
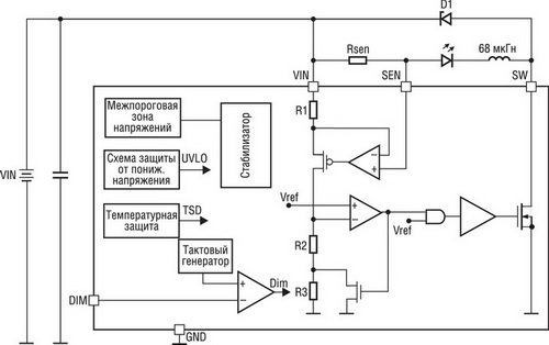
Недорогим и эффективным понижающим драйвером управления мощными
светодиодами является микросхема MBI6651 производителя Makroblock. Данный
производитель более известен широкофункциональными драйверами для
«бегущих строк», светодиодных экранов и многоканальными драйверами для
сверхъярких светодиодов, но также имеет в своей линейке эффективный
драйвер для мощных осветительных светодиодов.
Микросхема представляет собой частотно-импульсный понижающий
преобразователь с гистерезисным методом управления по выходному току.
Данный метод управления исключает потребность в цепях компенсации
контура регулирования и уменьшает количество используемых компонентов
(требуется всего четыре внешних компонента (рис. 1)), что упрощает
проектирование источника питания. Значение выходного тока задается
внешним резистором Rsen и может достигать максимального значения 1 А в
диапазоне входного напряжения 9...36 В.
Для работы данной микросхемы требуется очень небольшое значение
напряжения на датчике тока Rsen (0,1 В), благодаря чему минимизируются
потери, возникающие в этой цепи, и повышается общий КПД преобразователя.
Драйвер имеет высокое значение эффективности: до 96% при входном
напряжении 12 В и нагрузке, состоящей из цепочки трех последовательно
соединенных светодиодов на токе 350 мА. Частота переключения драйвера
находится в диапазоне 40...1000 кГц.
Микросхема имеет отдельный вход для управления яркостью светодиодов (DIM).
Подавая на этот вход управляющий ШИМ-сигнал логического уровня, можно
осуществлять регулировку тока через светодиоды практически от нуля до
выбранного (Rsen) значения.
В драйвере реализован комплекс защитных мер: защита от обрыва и
короткого замыкания выходной цепи; температурная защита, отключающая
микросхему при нагреве корпуса свыше 135°С и «мягкий» старт, исключающий
бросок тока через светодиоды при подаче питания.
Микросхема выпускается в трех типах корпусов для поверхностного монтажа:
TO-252-5L, SOT23-6L и MSOP-8L.
Подобный драйвер ZXLD1362 с
близкими характеристиками, но с более широким диапазоном входного
напряжения (6...60 В), есть и в линейке продукции другого известного
производителя интегральных драйверов для светодиодов: ZETEX
Semiconductors. Причем,
микросхема выпускается в корпусе TSOT23-5 и по выводам полностью
соответствует изделию Makroblock в корпусе SOT23-6L (вывод 4 у микросхем
не используется).
В таблице 1 приведены краткие параметры DC-DC понижающих драйверов ZETEX
для мощных светодиодов.
Таблица 1. Интегральные
понижающие драйверы ZETEX для мощных светодиодов
|
Наименование |
Диапазон
входного напряжения, В |
Макс.
частота преобразования, МГц |
Максимальный
выходной ток, мА |
Димминг |
Потребляемый
ток, мкА |
Тип корпуса |
Серия
ZXLD на складе |
|
ZXLD1320 |
4...18 |
0,6 |
1500 |
+ |
12 |
DFN14 |
 |
|
ZXLD1321 |
1,2...12 |
0,6 |
1000 |
+ |
12 |
DFN14 |
|
ZXLD1322 |
2,5...15 |
0,6 |
700 |
+ |
12 |
DFN14 |
|
ZXLD1350 |
7...30 |
1,0 |
350 |
+ |
15 |
TSOT23-5 |
|
ZXLD1360 |
7...30 |
1,0 |
1000 |
+ |
20 |
TSOT23-5 |
|
ZXLD1362 |
6...60 |
0,5 |
1000 |
+ |
65 |
TSOT23-5 |
В качестве понижающего преобразователя для питания светодиодов возможно
и применение понижающих стабилизаторов напряжения. Необходимо только
видоизменить схему включения так, чтобы стабилизировался ток, а не
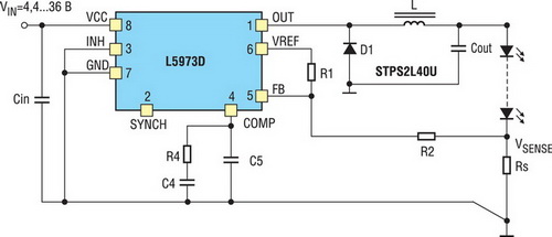
напряжение. Посмотрим, как это можно реализовать на примере микросхемы L5973D производства STMicroelectronics.
Микросхема L5973D является DC/DC регулируемым понижающим стабилизатором
напряжения с входным напряжением до 36 В и выходным напряжением до 35 В,
при максимальном выходном токе до 2,5 А. Возможной нагрузкой в нашем
случае может быть до 8...10 шт. белых светодиодов в цепочке на токе от
350 мА до 1,5...2 А, что вполне достаточно для многих применений.
На рис. 2 представлена схема включения L5973D в качестве стабилизатора
тока.
Датчиком тока является резистор Rs. Напряжение, образующееся на нем за
счет протекания тока цепочки светодиодов, подается на вход обратной
связи микросхемы FB. Ввиду того, что внутреннее опорное напряжение
микросхемы имеет значение 1,235 В, и напряжение обратной связи должно
иметь такое же значение, то на Rs будет выделяться большая мощность,
которая снизит общий КПД устройства. Например, если выбрано значение
тока через цепочку светодиодов на уровне 700 мА, то выделяемая на
резисторе мощность составит 0,86 Вт. Это потребует применения мощного
резистора (более 1 Вт) и отвода дополнительного тепла.
Этот недостаток (повышенное значение опорного напряжения) можно обойти,
усложнив схему, например, применив операционный усилитель (ОУ) для
усиления напряжения датчика тока (рис. 3).
Рис. 3. L5973D
в режиме стабилизации тока с усилителем напряжения датчика тока
Коэффициент усиления (K) введенной дополнительно схемы определяется как:
K = 1 + R2/R1 и выбирается таким, чтобы напряжение на Rs составляло
десятые доли вольта. Однако, не стоит забывать, что вновь введенный ОУ
имеет выводы питания, и на них необходимо подать напряжение.
Микросхема имеет вход внешней синхронизации SYNCH, который может быть
полезен, если использовать данную микросхему в составе какой-либо
системы, уже имеющей собственный источник частоты до 700 кГц. В этом
случае преобразование будет происходить на уже существующей частоте, и
вклад драйвера в общую помеховую обстановку будет минимальным.
Из рассмотренных схем видно, что если в качестве стабилизатора тока
использовать стабилизатор напряжения, то важно выбирать микросхему с
минимально возможным значением опорного напряжения, тогда схема будет
иметь более простой вид и хорошее значение КПД. Причем КПД, приводимый в
даташитах для работы микросхемы в режиме стабилизации напряжения, не
имеет ничего общего с КПД источника, который получится при работе этой
же микросхемы в режиме стабилизации тока. Полученное значение КПД будет
всегда меньше.
Компания STMicroelectronics предлагает
использовать для питания светодиодов не только стабилизаторы напряжения.
В номенклатуре ее продукции имеются и DC/DC-стабилизаторы тока - серия
микросхем STCS05/1/2, отличающихся
друг от друга максимальным значением выходного тока 0,5 А/1,5 A/2 A,
соответственно. Микросхемы предназначены для работы от источника
постоянного напряжения в диапазоне 4,5...40 В. Необходимое значение
выходного тока устанавливается резистором Rfb (рис. 4).
Рис. 4. Типовая
схема включения STCS05/1/2
Опорное напряжение имеет небольшую величину - 100 мВ, что позволяет
создавать на базе этих микросхем эффективные источники питания
светодиодов. Имеется вход PWM - подачи ШИМ-сигнала для управления
яркостью светодиодов. Предусмотрен вход EN отключения/включения
нагрузки. Имеющийся вывод DISC позволяет определить состояние выходной
цепи: высокий уровень напряжения на этом выводе означает, что выходная
цепь разомкнута. Сигнал с этого вывода можно использовать для
информирования системы о проблеме в выходной цепи (например, при обрыве
светодиода). Количество внешних компонентов схемы минимально, причем
диод в схеме служит для защиты микросхемы от переполюсовки и может быть
исключен из схемы для упрощения. В драйвере выполнена защита от
перегрева, которая срабатывает при температуре 155°С.
Основные характеристики понижающих драйверов STMicroelectronics
приведены в таблице 2.
Таблица 2. Интегральные
понижающие драйверы STMicroelectronics для мощных светодиодов
|
Наименование |
Диапазон
входного напряжения, В |
Макс.
частота преобразования, МГц |
Максимальный
выходной ток, мА |
Димминг |
Потребляемый
ток, мкА |
Тип корпуса |
Купить |
|
STCS05 |
4,5...40 |
|
500 |
+ |
3/750 |
SO8 |
 |
|
STCS1 |
4,5...40 |
|
1500 |
+ |
3/750 |
SO8 |
|
STCS2 |
4,5...40 |
|
2000 |
+ |
3/750 |
PSO10 |
|
L6902D |
8...36 |
0,25 |
1000 |
– |
300 |
SO8 |
 |
|
L5973D |
4,5...36 |
0,25/SYNCH 0.7 |
2500 |
– |
80 |
HSOP8 |
 |
|
ST1S10 |
2,5...18 |
1,2 |
3000 |
– |
6 |
DFN8, PSO8 |
 |
ПОВЫШАЮЩИЕ ДРАЙВЕРЫ
В повышающем (boost) преобразователе выходное напряжение всегда выше
входного, о чем и говорит его название.
Известный производитель ON
Semiconductor имеет
в линейке продукции универсальный драйвер
NCP3066, который
может использоваться в режиме понижающего, повышающего и инвертирующего
преобразователя. Типовая схема включения NCP3066 в режиме повышающего
преобразователя приведена на рис. 5.
|

Рис. 5. Типовая
схема включения NCP3066 в режиме повышающего преобразователя |
драйвер
NCP3066
 |
Драйвер характеризуется невысоким значением порогового напряжения на
входе обратной связи, задающим величину тока через цепочку светодиодов.
Номинальное значение этого напряжения составляет 235 мВ. Выходной каскад
данной микросхемы выполнен по схеме Дарлингтона на биполярных
транзисторах с максимальным значением выходного тока до 1,5 А в
диапазоне входного напряжения 5...40 В. Частота преобразования ИС
составляет 250 кГц.
Значение выходного тока через цепочку светодиодов задается резисторами
R4, R5. Резисторы R1, R2 обеспечивают защиту микросхемы от короткого
замыкания в нагрузке и от обрыва цепи обратной связи. При возникновении
на этих резисторах напряжения более 200 мВ происходит отключение
микросхемы. Драйвер имеет внешний вход включения/отключения (ON/OFF), и
этот же вход можно использовать для управления яркостью свечения
светодиодов (димминг), если подать на него ШИМ-сигнал с частотой 1 кГц.
В микросхеме реализована гистерезисная защита от перегрева, которая
срабатывает при нагреве выходного ключа до температуры 160°С. КПД
преобразователя достигает 87% при близких значениях входного и выходного
напряжений. Доступно также версия без функции включения/отключения: NCP3065
.
ЗАКЛЮЧЕНИЕ
Практически для любых задач, где имеется постоянное (DC) напряжение
(единицы и десятки Вольт) можно подобрать соответствующий драйвер для
питания светодиодов, удовлетворяющий поставленным задачам. Даже если
есть затруднения в подборе стабилизатора тока, можно применить
стабилизатор напряжения, переведя его в режим стабилизации тока и учтя
некоторые особенности. Источник питания обеспечивает качественные
характеристики оборудования на протяжении всего срока службы, поэтому к
выбору как микросхемы, так и схемы построения преобразователя необходимо
подходить с учетом различных особенностей схемотехнического и
конструктивного характера.