|
|
|
ВСТРОЕННАЯ КОРРЕКЦИЯ МОЩНОСТИ: ЛИНЕЙКА
СВЕТОДИОДНЫХ ДРАЙВЕРОВ NCL30ХХХ |
|
Главная особенность светодиодных драйверов
NCL30000/NCL300001/NCL30100 компании ON Semiconductor, ориентированных на
применение в сетевых светодиодных светильниках малой, средней и большой
мощности – встроенный корректор коэффициента мощности (ККМ). |
|
 |
Расширение областей применения светодиодов
является следствием снижения стоимости не только самих светодиодов, но и
драйверов. Номенклатура драйверов ON Semi постоянно обновляется в
соответствии с требованиями рынка. Высокая эффективность преобразования
энергии при малых размерах изделия, адекватная цена и высокая степень
надежности - ключевые элементы стратегии компании. Серия микросхем
драйверов светодиодов NCL30xxx разработана подразделением Semiconductor
Components Industries LLC, вошедшим в состав ON Semi в декабре 2004 года. |
|
|
ЭФФЕКТИВНОСТЬ СЕТЕВЫХ ПРЕОБРАЗОВАТЕЛЕЙ НАПРЯЖЕНИЯ ДЛЯ ИСТОЧНИКОВ СВЕТА
Повышение КПД и плотности мощности являются доминирующими факторами при
разработке схем управления светодиодным светильником с сетевым питанием.
Применение технологии корректировки коэффициента мощности (ККМ) является
одним из ключевых аспектов при их разработке. Использование ступени
коррекции коэффициента мощности позволяет повысить КПД преобразования и
уменьшить уровень сетевых помех.
Коррекция формы входного тока в сетевых преобразователях обеспечивает
максимально возможную эффективность передачи энергии из входных цепей. В
настоящее время все оборудование для освещения в Европе должно
соответствовать нормам IEC61000-3-2 Class C. Эти требования относятся к
большинству типов осветительных систем с входной мощностью от 25 Вт и
выше. В них определен допустимый уровень гармоник сетевого напряжения,
вплоть до 39-й. Нормы по гармоническим составляющим потребляемого тока и
коэффициенту мощности для систем электропитания мощностью более 50 Вт и
всех типов осветительного оборудования определяет стандарт МЭК IEC
1000-3-2.
Нормы, относящиеся к ККМ, включены в пакет требований для коммерческих
источников освещений ENERGY STAR® Solid State Lighting Luminaire.
Необходимость ККМ в мощных сетевых источниках вторичного электропитания
также регламентируется требованиями по электромагнитной совместимости ГОСТ
Р 51317-2000.
В светодиодных драйверах серии NCL30000\30001, ориентированных
на использование в светильниках с сетевым питанием, используется
встроенный ККМ.
|
|
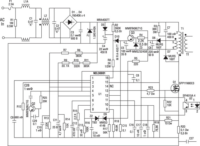
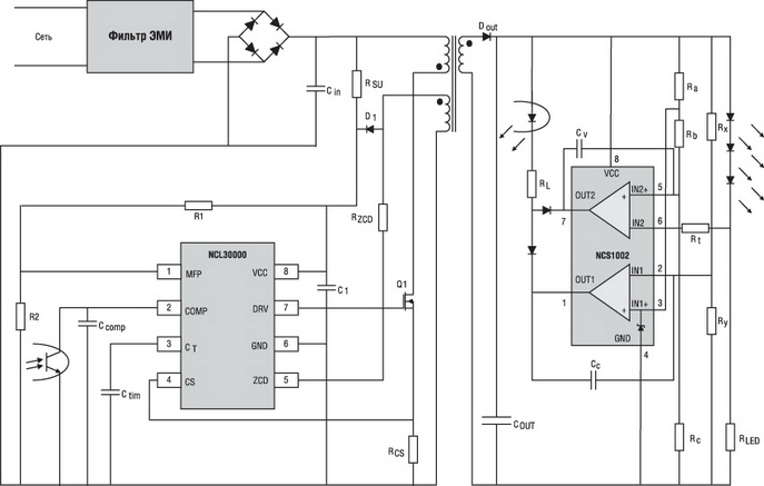
Микросхема NCL30000 является контроллером Flyback-преобразователя,
являющегося разновидностью импульсного преобразователя напряжения с
гальванической развязкой. Его особенность - наличие встроенного ККМ.
Контроллер предназначен для реализации сетевых светодиодных источников
света низкой и средней мощности до 40 Вт. Выходное напряжение
преобразователя позволяет подключать цепочку мощных белых светодиодов от 4
до 15 штук.
Рис. 1. Структура схемы
Flyback-преобразователя на основе контроллера NCL30000
Режим управления преобразованием CrM (critical conduction mode) позволяет
реализовать как топологию flyback, так и режим понижения напряжения (buck).
В режиме CrM частота переключения преобразователя зависит от изменения как
входного напряжения, так и тока в нагрузке. Это позволяет уменьшить потери
на переключение, а также на выпрямление во вторичной цепи. Контроллер
обеспечивает низкий стартовый ток и малый ток в цепи датчика обратной
связи. Микросхема драйвера гарантирует надежную работу в широком диапазоне
температур -40...125°C.
|
СВЕТОДИОДНАЯ ЛАМПА В ФОРМАТЕ Е27
НА БАЗЕ ДРАЙВЕРА NCL30000
Одним из самых эффектных приложений контроллера NCL30000 является
реализация светодиодной лампы с цоколем Е27. На основе драйвера NCL30000
инженерами компании ON Semi был разработан типовой встраиваемый в корпус
лампы источник тока на 450 мА для питания 11 Вт светодиодного модуля
MPL-EZW компании Cree. Для получения требуемого светового потока в
1200 лм, аналогичного потоку от лампы накаливания мощностью 100 Вт,
требуется 12...14 одноваттных светодиодов с номинальной светоотдачей не
ниже 100 лм/Вт при рабочем токе 350 мА. Схема платы драйвера показана на
рисунке 2.
Рис. 2. Схема платы
управления светодиодной лампой в форм-факторе PAR30 с цоколем Е27
Разработка светодиодной лампы сталкивается с проблемой отвода тепла,
выделяющегося в малом объеме, поскольку перегрев светодиодов нежелателен.
Источником тепла в светодиодном светильнике, кроме самих светодиодов,
является ИП или драйвер. Для его отвода используется радиатор, встроенный
в цоколь лампы и естественная конвекция.
|
|
Преимуществом рассматриваемой схемы является минимальное количество
электролитических конденсаторов (С8 и С11). В условиях повышенной
температуры замкнутого объема лампы именно они определяют надежность и
срок службы преобразователя.
Драйвер на базе NCL30000 отвечает требованиям класса В по электромагнитной
совместимости стандарта EN55022. Значение ККМ составляет 0,98 для сети
~115 В и 0,87 - для сети ~220 В.
Входной фильтр и демпфирующая цепочка предназначены для гашения
колебательных процессов, возникающих в результате токовых всплесков при
работе тиристорного регулятора. Рассматриваемое техническое решение может
быть масштабировано на мощности до 40 Вт, если заменить трансформатор и
ключ на более мощные и оптимизировать номиналы пассивных элементов.
|
|
|
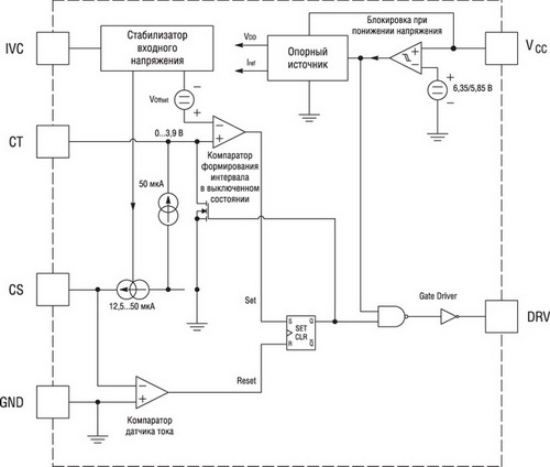
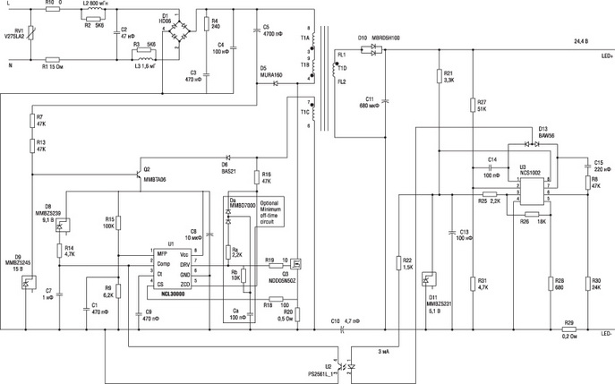
Микросхема NCL30001 (рис. 4) является контроллером, сочетающим в себе ККМ
и изолированный преобразователь напряжения понижающего типа. Контроллер
идеален для приложений, реализующих светодиодное освещение в диапазоне
выходных мощностей 40...150 Вт и с выходными напряжениями более 12 В.
Обратноходовой преобразователь напряжения работает в режиме непрерывного
тока (CCM) с постоянной частотой преобразования.
Рис. 4. Структура
преобразователя напряжения для питания светодиодных источников света
с мощностью 40...150 Вт
NCL30001 может быть сконфигурирована как драйвер постоянного тока или
постоянного напряжения для схем контроллеров светодиодных светильников с
двухступенчатой схемой преобразования. Микросхема также содержит схему
формирования напряжения запуска, детектор понижения входного напряжения (brown
out), внутренний таймер контроля перегрузки, защиту входных цепей от
защелкивания, защиту от перегрева, а также встроенный высокоточный
умножитель напряжения. Частота преобразования может регулироваться в
диапазоне 20...250 кГц. Микросхема обеспечивает уменьшение акустических
шумов в цепях нагрузки за счет использования алгоритма Soft-SkipTM.
NCL30001 имеет корпус SOIC-16.
Микросхема драйвера обеспечивает надежную работу в широком диапазоне
температур -40...125°C. Основные области применения: внутреннее и наружное
освещение, уличные светильники, ландшафтная и архитектурная подсветка.
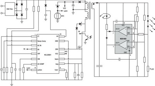
ПРИМЕР РЕАЛИЗАЦИИ СВЕТОДИОДНОГО ИСТОЧНИКА СВЕТА МОЩНОСТЬЮ ДО 150 ВТ
Компания ON Semiconductor разработала базовый дизайн светодиодного
светильника на основе драйвера NCL30001. В первичной ступени (рис. 5)
используется преобразователь напряжения с корректором мощности и
работающий в режиме понижающего конвертора, а во вторичной гальванически
развязанной цепи стоит контроллер NCS1002 постоянного тока и напряжения (CVCC).
Рис. 5. Первичная
цепь преобразователя напряжения с ККМ
На базе этой схемы могут быть спроектированы светодиодные светильники с
выходной мощностью 40...125 Вт, предназначенные для использования в
уличных источниках света, для внутреннего освещения рефрижераторов (малое
выделение тепла), в светильниках для офисного потолочного освещения, а
также в потолочных светильниках с тросовым подвесом. Высокая токовая
нагрузочная способность драйвера обеспечивает надежное управление мощными
светодиодами Cree XLampTM XP-G,
Seoul Semiconductor P7, Bridgelux на 800 и 1200 люмен LED Arrays, а также
светодиодами OSRAM Platinum и Golden Dragon Plus. Использование этих типов
белых светодиодов с высокой яркостью свечения позволяет сократить их число
в цепочке и упростить схему управления за счет использования
одноступенчатой структуры преобразования энергии.
|
Драйвер NCL30100 специально разработан для компактных светодиодных
применений, в которых важны высокий КПД и миниатюрные размеры компонентов.
В первую очередь, это светодиодные лампы формата MR16 для точечных
светильников небольшой мощности 3...7 Вт (рис. 6).
Рис. 6. 3...5 Вт
светодиодные лампы в формате MR16
Конструкция светодиодной лампы MR16 содержит от одного до трех мощных
белых светодиодов мощностью 1...3 Вт, корпус радиатора, отражатель, плату
контроллера светодиодов и цоколь. Светодиодные лампы формата MR16
ориентированы на замену аналогичных галогеновых. В настоящее время
используется два типа галогеновых ламп форм-фактора MR16: одни рассчитаны
на питание от напряжения 12 В, другие - от 220 В. 12 В лампы питаются
через развязывающий понижающий трансформатор 220/12 В и обычно
устанавливаются в местах, где требуется использование более низкого
безопасного напряжения, например, в ванных. Для светодиодных ламп MR16,
рассчитанных на низкое напряжение 12 В, используется цоколь GU5.3. Для
MR16, рассчитанных на напряжение 220 В, используется цоколь GU10. При этом
если цоколь GU5.3 просто вставляется штырьками в патрон и плотно там
фиксируется, то GU10 имеет утолщения на конце контактов, которые
необходимы для поворотного соединения с патроном. Цифры в обозначении
цоколя показывают расстояние между центрами штырьков в миллиметрах. Буква
U указывает на модификацию конструкции цоколя, используемую только для
ламп MR16.
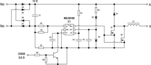
СТРУКТУРА И ПАРАМЕТРЫ ДРАЙВЕРА NCL30100
Контроллер использует архитектуру управления (рис. 7), основанную на
слежении за импульсным значением тока с квазипостоянным временем
нахождения мощного ключа в закрытом состоянии.
Рис. 7. Структура
драйвера NCL30100
Метод управления оптимизирован для непрерывной работы в режиме понижения
напряжения, что позволяет устранить выходную фильтрующую емкость, а также
сократить стоимость изделия, используя менее ресурсоемкие элементы. Режим
работы импульсного понижающего преобразователя напряжения CCM (continuous
conduction mode) позволяет исключить необходимость установки выходного
фильтрующего конденсатора и сократить размеры платы контроллера. В
топологии обратноходовой схемы используются мощные и недорогие полевые
транзисторы N-типа. Для минимизации потерь мощности в источнике на базе
NCL30100 используется токовый датчик, стоящий в цепи обратного хода
преобразователя. Время фазы закрытого состояния ключа определяется
номиналом внешнего конденсатора небольшой емкости. Параметры обратной
связи позволяют обеспечить надежное регулирование тока на рабочих частотах
вплоть до 700 кГц, что дает возможность использовать индуктивность с очень
малыми номиналами и габаритами.
Основные достоинства микросхемы - компактный корпус, большая эффективность
преобразования, отсутствие выходной емкости. Типовая схема включения
драйвера при питании от переменного напряжения MR16 показана на рис. 8.
Рис. 8. Типовая схема
включения драйвера при питании от переменного напряжения MR16
Основные параметры драйвера:
-
Режим ШИМ-импульсов- квазипостоянное время в закрытом состоянии;
-
Режим обратной связи по току- пиковый токовый контроль;
-
Частота регулирования до 700кГц;
-
Эффективность свыше 95%;
-
Защита от обрыва в цепи светодиода;
-
Низкий ток покоя и пусковой ток;
-
Блокировка при снижении напряжения питания;
-
Компактный и тонкий корпус TSOP-6;
-
Рабочий температурный диапазон: -40...125°C.
Области применения:
-
12В светодиодные лампы в формате MR16 (замена аналогичных галогеновых
ламп);
-
Ландшафтное освещение;
-
Автономные светодиодные светильники с зарядкой от солнечных панелей;
-
Подсветка транспортных средств;
-
Внешние светодиодные источники освещения;
-
Светодиодная подсветка интерьеров.
Основные параметры:
-
Входное напряжение (Vin) 12 Vac (12 В выпрямленного после диодного
моста);
-
Номинальный ток светодиода 700мA (rms);
-
Прямое падение на светодиоде 3,2В;
-
Частота регулирования 450кГц.
Для диммирования используется ШИМ-сигнал частотой 1 кГц с изменяемой
скважностью от 0 до 99%. Печатная плата с микросхемой контроллера NCL30100
для встраивания в цоколь светодиодной лампы формата MR16 имеет размеры
17,6х12 мм.
|
КОНСТРУКЦИЯ И ПРИМЕНЕНИЕ
ТОЧЕЧНЫХ СВЕТОДИОДНЫХ ЛАМП В ФОРМАТЕ MR16
Светодиодные лампы MR16 led 12 В предназначены для прямой замены
галогеновых ламп MR16 с цоколем GU5,3 в стандартных потолочных точечных
светильниках, а также в люстрах и настольных лампах. Они рассчитаны на
стандартное пониженное напряжение 12 В, что обеспечивает их электрическую
и пожарную безопасность.
Основные параметры:
Яркость светодиодной лампы - 180...350 люмен. Плата располагается в
корпусе колбы и стыкуется с радиатором и отражателем, на котором
установлены мощные светодиоды.
Точечные светильники, потолочные встраиваемые светильники для натяжных
потолков, встраиваемые светильники для подвесных потолков, мебельные
светильники - все используют в качестве источника света светодиодные лампы
MR16. Они также используются для подсветки садовых дорожек, прудов и
бассейнов, ступенек и т.д. MR16 имеют малое тепловыделение, что позволяет
встраивать лампы в поверхности из дерева, пластика из ламинированной ДСП,
не переживая при этом за тепловые деформации, коробления и отслоения
поверхности.
Светодиодная лампа MR 16 потребляет всего 3...5 Вт, при этом обеспечивает
световой поток как у галогенной лампы MR 16 с энергопотреблением
35...50 Вт. Они экономят до 90% электроэнергии, т.е. светодиодное
освещение сокращает потребление электричества до 10 раз.
Светодиодное освещение с использованием светодиодных ламп MR 16 имеет
существенное преимущество при освещении и подсветки витрин магазинов,
освещение магазинов, галерей, картин. Широкая номенклатура углов свечения
светодиодных ламп MR16 от 20 до 120 градусов и цветовой температурой по
сравнению с галогенными лампами позволяют успешно использовать лампы для
световых дизайнерских решений, например, для декоративной и акцентной
подсветки.
|
|
|
|
Поставляемые компоненты










|