|
QT411 —
линейный сенсорный датчик прикосновения c технологией QSlide
Скачать PDF
QT411
Компания Quantum
Research Group рекомендует QT411 – микросхему серии QSlide, базирующейся
на патентованной технологии переноса заряда. На её основе возможно
создание панелей управления скоростью, громкостью, балансом и т. п. со
всевозможными экзотическими формами сенсорных площадок – от прямых
полосковых до изогнутых и с более сложной геометрией. Например, QT411
является прекрасной заменой механических линейных регуляторов, обеспечивая
функциональность последних через переднюю панель полностью герметичного
корпуса устройства.
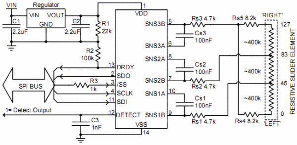
Принцип работы
датчика основан на технологии QWheel (ёмкостной потенциометр) обработки
сигналов от трёх чувствительных элементов, расположенных вдоль прямой или
изогнутой линии, и резистивных элементов между ними. Он различает любое
быстрое прикосновение или отслеживает движение пальца по поверхности вдоль
линии расположения чувствительных элементов. Легко достигается точность
определения точки касания в 5% и лучше. Процесс измерения происходит в
пакетном режиме с использованием собственной технологии расширения спектра
для минимизации излучения и влияния помех. QT411 автокалибруется с помощью
команд от управляющего контроллера.
Выход датчика
можно использовать для создания групп раздельного управления для
интерпретации прикосновения к некоторому диапазону положений как к одной
кнопке. Например, диапазону положений 0…19 можно назначить кнопку A, 30…49
– кнопку B, 60…79 – кнопку C и т. д. Такие разные варианты использования
QT411 можно комбинировать и динамически менять в зависимости от
необходимых в данный момент функций.
Датчик совместим в
использовании с покрытиями ITO (Indium Tin Oxide), перекрывая
разнообразные типы дисплеев, либо просто поддерживая возможность фоновой
подсветки.
ведомый режим
SPI-интерфейса
автокалибровка и
компенсация дрейфа
низкое
энергопотребление
точность
разрешения – 7 разрядов (128 позиций)
диапазон
напряжения питания: 2.5V…5.5V
устранение
температурного дрейфа и отклонений напряжения питания
возможность
использования односторонней печатной платы

Датчики
выпускаются в корпусе TSSOP-14 (QT411-ISSG) для температурного диапазона
−40°C…+85°C.
|