|
QT511 —
кольцевой сенсорный датчик прикосновения по технологии QWheel
Скачать PDF
QT511
Для решения
наиболее сложной задачи построения кольцевого сенсорного датчика
прикосновения, компания Quantum Research Group предлагает QT511 –
микросхему серии QSlide, базирующейся на патентованной технологии переноса
заряда. На её основе возможно создание панелей управления скоростью,
громкостью, балансом и т. п. со всевозможными экзотическими формами
сенсорных площадок – от прямых полосковых до кольцевых и с более сложной
геометрией. Например, QT511 является прекрасной заменой обычных валкодеров,
обеспечивая функциональность последних через переднюю панель полностью
герметичного корпуса устройства.
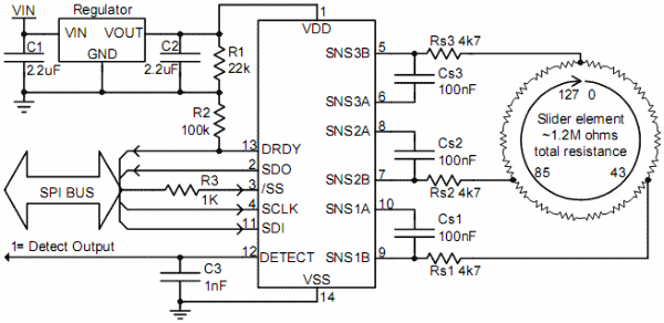
Принцип работы
датчика основан на технологии QWheel (ёмкостной потенциометр) обработки
сигналов от трёх чувствительных элементов. Он различает любое быстрое
прикосновение или отслеживает движение пальца вдоль кольцевой линии
расположения чувствительных элементов. Легко достигается точность
определения точки касания в 5% и лучше. Процесс измерения происходит в
пакетном режиме с использованием собственной технологии расширения спектра
для минимизации излучения и влияния помех. QT511 автокалибруется с помощью
команд от управляющего контроллера.
Выход датчика
можно использовать для создания групп раздельного управления для
интерпретации прикосновения к некоторому диапазону положений как к одной
кнопке. Например, диапазону положений 0…19 можно назначить кнопку A, 30…49
– кнопку B, 60…79 – кнопку C и т. д. Такие разные варианты использования
QT511 можно комбинировать и динамически менять в зависимости от
необходимых в данный момент функций.
Датчик совместим в
использовании с покрытиями ITO (Indium Tin Oxide), перекрывая
разнообразные типы дисплеев, либо просто поддерживая возможность фоновой
подсветки. Отличительной особенностью QT511 является возможность
размещения дополнительного сенсора в центре кольца из трёх основных
чувствительных элементов.
ведомый режим
SPI-интерфейса
автокалибровка и компенсация дрейфа
низкое энергопотребление
точность разрешения – 7 разрядов (128 позиций)
диапазон напряжения питания: 2.5V…5.5V
устранение температурного дрейфа и отклонений напряжения
питания
возможность использования односторонней печатной платы

Датчики
выпускаются в корпусе TSSOP-14 (QT511-ISSG) для температурного диапазона
−40°C…+85°C.
|