|
НАБОРЫ НА СКЛАДЕ

|
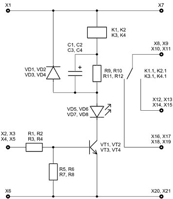
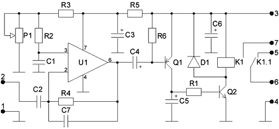
NM4411 **
4-x канальное исполнительное устройство (блок реле)
Предлагаемый набор позволит собрать 4-х канальное исполнительное устройство, рассчитанное на работу с
4-мя независимыми нагрузками с максимальными параметрами 6 A/277 B. Каждый канал поддерживает работу, как на замыкание нагрузки, так и на размыкание. Входы устройства рассчитаны на стандартные ТТЛ уровни сигналов включения/выключения. С помощью предлагаемого набора можно автоматизировать процессы пуска систем вентиляции, освещения, охлаждения, нагревательного оборудования и т.д. В комплект набора входит корпус. Размеры печатной платы 85х58 мм.
Технические характеристики:
напряжение питания, В 12;
число каналов 4;
ток потребления канала (в режиме замыкания), мА 10;
напряжение срабатывания одного канала, В 5.

MK304
4-х канальный LPT-коммутатор для управления шаговым двигателем
4-х канальный LPT-коммутатор предназначен для управления 2, 3 или 4 шаговыми двигателями в комплекте с модулями МК305, МК306 и МК308 (в комплект модуля не входят) от одного персонального компьютера. Одновременно можно использовать до 4-х двигателей, программируя различные варианты движений, например, для поворотных устройств видеокамер, моделей железных дорог, различных механизмов и т.д. Размеры модуля 70х50х23 мм. Модуль не требует сборки.
NM8036 ***
4-х канальный микропроцесорный таймер, термостат, часы
Предлагаемое для сборки устройство может быть использовано в качестве центральной части системы управления отоплением, охлаждением, вентиляцией, для аквариумистов, автоматического полива огорода, в системе "Умный дом", а также для включения-выключения различных электроприборов по программе пользователя (32 шага программирования).
Технические характеристики:
напряжение питания, постоянное, мА 9…15,
потребляемый ток, не более, мА 200,
количество подключаемых датчиков температуры 4.
количество каналов для управления нагрузкой 4.
максимальный допустимый ток при постоянной нагрузке на 220 В, А 0.1
максимальный импульсный ток (при управлении мощными симисторами), А до 1,
наличие ТТЛ-совместимых выходов всех каналов (с максимальным током до 10 мА на канал) есть,
наличие часов реального времени есть,
полный календарь есть,
индикация текстовая LCD 16*2.
звуковая индикация (микро-динамик) есть,
дискретность программирования таймера, с 1,
максимальное количество шагов программы 32,
диапазон температур термометра-терморегулятора, °C -55…+125
разрешающая способность термостатирования, °C 0,1,
связь с ПК RS232 (СОМ - порт),
тип батареи резервного питания литиевая CR2032 (3 В),
время работы часов от резервной батареи при отключении основного источника напряжения не менее, год 1,
размеры печатных плат:
- основная плата, мм: 125х90,
- плата клавиатуры, мм: 125х24.
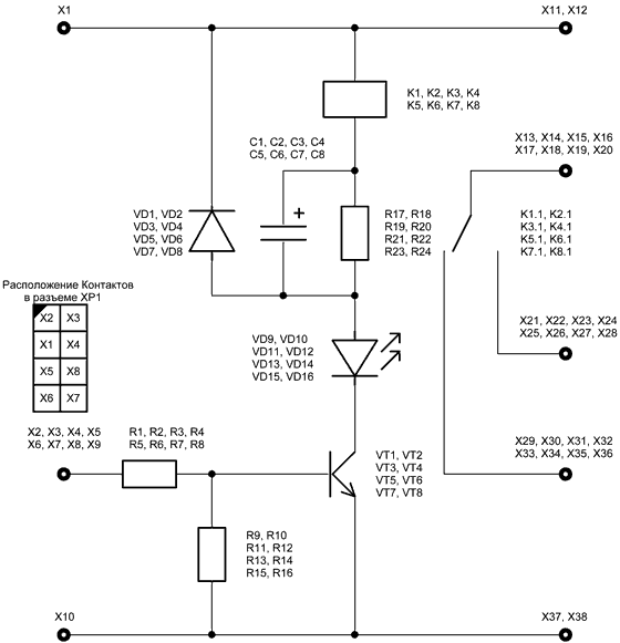
NM4412 **
8-ми канальное исполнительное устройство (блок реле)
Предлагаемый набор позволит собрать 8-ми канальное исполнительное устройство, рассчитанное на работу с 8-ю независимыми нагрузками с максимальными параметрами 6 A/277 B. Каждый канал поддерживает работу как на замыкание нагрузки, так и на размыкание. Входы устройства рассчитаны на стандартные ТТЛ уровни сигналов включения/выключения. С помощью предлагаемого набора можно автоматизировать процессы пуска систем вентиляции, освещения, охлаждения, нагревательного оборудования и т.д. В комплект набора входит корпус. Размеры печатной платы 107х73 мм.
Технические характеристики:
напряжение питания, В 12;
число каналов 8;
ток потребления канала (в режиме замыкания), мА 10;
напряжение срабатывания одного канала, В 5.

BM8036
8-ми канальный микропроцессорный таймер, термостат, часы (блок)
Блок BM8036 является усовершенствованным аналогом набора NM8036.
Устройство может быть использовано в качестве центральной части системы управления отоплением, охлаждением, вентиляцией, а так же различными электроприборами по программе пользователя (32 шага программирования).
Технические характеристики
1. Количество каналов управления: 8.
2. Режимы управления по таймеру:
- включение нагрузки в определенном промежутке времени;
- управление нагрузками по определенным дням недели, дням в месяце, или по выбранным месяцам;
3. Режимы управления по температуре (термостатирование):
- управление как охладителем;
- управление как нагревателем.
4. Встроенный будильник со звуком + свет (подсветка дисплея)
- входы для подключения датчиков.
5. Цифровой вход для подключения датчиков температуры типа DS18B20: до 32 датчиков.
6. Количество аналоговых входов: 2.
7. Энергонезависимые часы реального времени (полный календарь с учетом високосных лет) до 2099 г.
8. Сохранение всех настроек в энергонезависимой памяти. Продолжение правильной работы программы в случае временного отключения от сети.
9. Выходы: восемь оптически изолированных симисторных двухамперных каскадов с возможностью подключения силовых симисторов для управления более мощными нагрузками (более 2 А).
10. Удаленное управление термостатом через СОМ-порт компьютера посредством специально разработанного ПО.
11. Возможность обновления внутреннего программного обеспечения новыми версиями с нашего сайта.
12. Индикация: 2-строчный 16-символьный LCD-дисплей с возможностью программного плавного управления контрастностью и яркостью подсветки
13. Звуковая индикация встроенным микро-динамиком.
14. Блок рассчитан на установку в корпус BOX-G100.
NM6013 ***
Автоматический включатель освещения на базе датчика движения
Набор позволяет собрать блок, который будет автоматически включать освещение при появлении в зоне его обнаружения движущихся предметов, и выключать его через заданное время. Время, на которое включается освещение, может регулироваться в пределах 5 минут. В состав блока входит также датчик освещенности, что позволяет настроить блок таким образом, что дополнительное освещение включается только при недостатке естественного освещения. Блок выполнен на базе современного инфракрасного пассивного датчика движения, используемого в охранных системах.
Устройство монтируется в малогабаритном корпусе с поворотным кронштейном, что позволяет установить его в любом удобном месте. Размер печатной платы 82х40 мм. Габариты корпуса 85х50х35 мм.
Внимание! Так как в устройстве присутствуют опасные для жизни высокие напряжения, при монтаже и настройке необходимо строго соблюдать правила техники электробезопасности.
Технические характеристики:
напряжение питания, В 220 ±10%;
максимальная мощность лампы, Вт 500;
время включенного состояния (регулир.), мин 0,08…5;
дальность срабатывания, м 3…5.

NS172 **
Автоматический фоточувствительный выключатель сети
Из шести радиоэлементов можно собрать миниатюрный автоматический выключатель освещения. Чувствительность устройства регулируется переменным резистором. Размеры печатной платы 22х33 мм.
Технические характеристики:
напряжение питания, В 220;
максимальная мощность нагрузки, Вт 150.

NK303 **
Блок управления шаговым двигателем
Блок предназначен для управления 6-выводным шаговым электродвигателем. Устройство позволяет регулировать частоту и направление вращения двигателя.
При использовании шагового двигателя с током потребления, превышающим 0,8 А, транзисторы необходимо установить на радиаторы. В качестве радиаторов можно использовать алюминиевую пластину, размером 15х30х1 мм (в комплект набора не входит). Размеры печатной платы 55х55 мм.
Технические характеристики:
напряжение питания устройства, В 6…12;
ток нагрузки, А 1,5;
диапазон регулировки частоты, Гц 15…240.

NS068 **
Голосовой коммутатор
Простое, активируемое голосом, устройство предназначено для использования в передатчиках, радиоприемниках, диктофонах. Коммутатор автоматически включает и выключает прибор, например, магнитофон, при наличии звука или его пропадании. Размеры печатной платы 76х35 мм.
Технические характеристики:
напряжение питания, В 12;
ток потребления, мА 30;
коммутируемый ток, А 2 (при 220 В).

NM4012 *
Датчик уровня воды
Этот набор предназначен для контроля уровня воды в баке, ванне и других емкостях. По сигналу датчика происходит включение/выключение различных исполнительных устройств: водяной насос, световой или звуковой сигнализатор и т.д. При использовании исполнительных устройств с током нагрузки более 75 мА, необходимо установить промежуточное электромагнитное реле (в комплект набора не входит), параметры которого должны соответствовать коммутируемому току нагрузки. Размеры печатной платы 30х45 мм.
Технические характеристики:
номинальное напряжение питания, В 6,0…15;
ток нагрузки, мА 75.

NF220 *
Дверной звонок
NK038 *
Дверной звонок
NF221 *
Двухтональный дверной звонок
NM5035 *
Звуковой сигнализатор уровня воды
Часто возникает необходимость вовремя выключить насос или закрыть водопроводный кран, когда вода достигнет определенного уровня. Сигнализатор включает звуковой сигнал тревоги при контакте чувствительного датчика с водой. Сигнализатор может быть использован в качестве наглядного учебного пособия при изучении проводимости различных материалов и жидкостей.
В случае продолжительной непрерывной работы устройства, во избежание перегрева и выхода из строя транзистора, рекомендуется установить его на радиатор, площадью не менее 5…10 см2 (в комплект набора не входит). Размеры печатной платы 40х30 мм.
Технические характеристики:
номинальное напряжение питания, В 3…9;
максимальная выходная мощность, Вт 2;
номинальное сопротивление нагрузки, Ом 8…32;
максимальный потребляемый ток, не более, А 1.

NK292 **
Ионизатор воздуха
Ионизатор вырабатывает отрицательно заряженные частицы - ионы, уничтожая бактерии, находящиеся в воздухе. Воздух, обогащенный отрицательными ионами, снимает бессонницу, головную боль, уменьшает чувствительность организма к изменению погоды, улучшает концентрацию внимания. Рекомендуется применять сетевой источник питания. Размеры печатной платы 56х45 мм. Рекомендуемый корпус BOX-G027.
Технические характеристики:
напряжение питания, В 9…12;
ток потребления, мА 80…150;
напряжение ионизации, кВ 3…7.

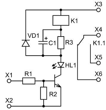
NK146 *
Исполнительный элемент
Устройство предназначено для обеспечения управления силовыми электроприборами от слаботочных выходов различных датчиков. Оно обеспечивает гальваническую развязку между датчиками и электроприборами. Устройство состоит из электронного ключа, выполненного на транзисторе и электромеханическом реле. Индикацией срабатывания реле является светодиод. Размеры печатной платы: 32х25 мм.
Технические характеристики:
напряжение питания, В 12;
управляющее напряжение; В 3…12 (при токе >5 мА);
коммутируемый ток, А 6 (при 220 В).

NK146/ в корпусе *
Исполнительный элемент
Полный аналог NK146. Набор комплектуется корпусом.
BM146
Исполнительный элемент
Аналог набора NK146. Выполнен в виде готового блока (все компоненты уже установлены на печатной плате), корпус в комплект не входит.
|