|
НАБОРЫ НА СКЛАДЕ

|
NM1060**
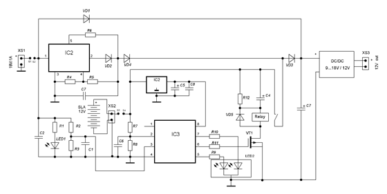
Источник бесперебойного питания 12В/0,8А
Предлагаемый набор позволит радиолюбителю собрать источник бесперебойного питания. Устройство найдет применение для питания: радиоприемников; ламп дежурного освещения; радиотелефонов; систем охранной сигнализации и тому подобных устройств, отключение которых в случае пропадания сетевого напряжения крайне нежелательно. Особенно актуальным будет применение данного устройства в местах, где часты случаи отключения сетевого напряжения (дачи, гаражи, сельская местность и т.п.). Аккумуляторная батарея емкостью 1,3 Аxч входит в комплект набора.
Технические характеристики
Напряжение питания схемы: 18 В
Максимальный ток потребления: 1000 мА
Выходное напряжение: 12 В
Выходной ток: 0 - 800 мА
Емкость входящей в комплект АКБ: 1,3 мА х ч
Ток заряда АКБ: 150 мА
Габариты печатной платы: 105 х 52 мм
Особенности устройства:
- во всех режимах работы напряжение на выходе источника бесперебойного питания равно 12 В и не зависит от колебаний напряжения на клеммах АКБ и тока нагрузки (0…0,8 А);
- заряд безопасным током 1/10C (в данном случае 150 мА);
- автоматическое отключение АКБ по достижению на клеммах АКБ напряжения 13,8 В (полный заряд);
- автоматическое включение заряда при снижении напряжения на АКБ до 12,5 В (подзаряд);
- защита от переразряда - при падении напряжения на клеммах АКБ ниже 10,5 В происходит автоматическое отключение АКБ от нагрузки с последующим включением лишь при появлении сетевого напряжения.
- защита от превышения тока нагрузки и короткого замыкания в нагрузке.

BM1060
Источник бесперебойного питания 12В/0,8А (блок)
Аналог набора NM1060, выполнен в виде готового блока в пластиковом корпусе.
NM4011 *
Минитаймер 1…30 секунд
Миниатюрный таймер предназначен для формирования сигналов задержки включения/выключения исполнительного устройства. Такой таймер можно использовать, например, для включения/выключения проекционной лампы при печати фотографий. Таймер имеет регулировку времени задержки и индикатор состояния исполнительного устройства, максимальный ток которого не должен превышать 75 мА. При токе нагрузки более 75 мА необходимо использовать промежуточное электромагнитное реле (в комплект набора не входит), параметры которого должны соответствовать коммутируемому току нагрузки. Размеры печатной платы 30х45 мм.
Технические характеристики:
номинальное напряжение питания, В 6…15;
время задержки, с 1…30;
ток нагрузки, мА 75.

MK317
Модуль 4-х канального ДУ 433 МГц
Устройство дистанционного управления представляет собой комплект из четырехкнопочного передатчика, сделанного в виде брелока, и приемника, в виде платы размером 40х15 мм, имеющего логические выходы. Каждый выход приемника управляется соответствующей кнопкой на пульте передатчика, при этом на выходах приемника формируются уровни логической единицы. Передача команд осуществляется по радиоканалу на частоте 433 МГц широтно-импульсной модуляции. Каждый пульт и приемник имеет свой персональный (прошитый) код, поэтому какие-либо совпадения между комплектами исключены. Модуль можно использовать для управления электробытовыми приборами (жалюзи, кондиционеры, электровентиляторы, автоматические ворота, игрушки и т.д.), а также в охранных системах, системах доступа. Передатчик комплектуется элементом питания 12 В. Модуль не требует сборки.
Технические характеристики:
передатчик напряжение питания, В 12;
ток потребления, мА 4;
частота, МГц 433;
приемник напряжение питания, В 3…5;
ток потребления, мА 6;
частота, МГц 433;
передача кода ШИМ 16 БИТ;
кол-во комбинаций кода 65536;
дальность (прямая видимость), м 30.
MK337
Модуль 4-х канального дистанционного управления по ИК каналу
Устройство дистанционного управления по ИК каналу, предназначено для передачи 4-х команд в условиях прямой видимости на расстоянии до 7 м. (дальность действия может изменяться в зависимости от местонахождения ИК приемника и наличия помех от источников искусственного освещения). Угол обзора в небольших замкнутых помещениях может достигать до 360 градусов, за счет отражения сигнала от стен.
Технические характеристики
Передатчик:
Напряжение питания: 12 В (23А 12V).
Ток потребления: 7 мА.
Частота модуляции: 36 кГц.
Передача кода: ШИМ с разрядностью 16 бит.
Габаритные размеры: 58,5х35,5 мм.
Приемник:
Напряжение питания: 5 В.
Ток потребления: 5 мА.
Макс. нагрузка выходов: 15 мА.
Макс. нагрузка выходов (NPN): 150 мА.
Частота модуляции: 36 кГц.
Количество комбинаций кода: 65536.
Дальность (прямая видимость): 7 м.
Габаритные размеры: 30х10 мм.
MK338
Программируемый модуль 4-х канального дистанционного управления по ИК каналу
Данный комплект представляет собой полный аналог набора МК324 c разницей лишь в использовании ИК канала для передачи данных, в котором также предусмотрено десять независимых режимов работы.
Технические характеристики
Передатчик:
Напряжение питания: 12 В (23А12V)
Ток потребления: 7 мА.
Частота модуляции: 36 кГц.
Передача кода: ШИМ 16 бит
Габаритные размеры: 58,5х35,5 мм.
Приемник:
Напряжение питания: 5 В.
Ток потребления: 5 мА.
Макс. нагрузка выходов: 15 мА.
Макс. нагрузка выходов (NPN): 150 мА.
Частота модуляции: 36 кГц.
Количество комбинаций кода: 65536.
Дальность (прямая видимость): 7 м.
Габаритные размеры: 30х10 мм.
Предусмотрено десять независимых режимов работы:
1. Кодер-декодер.
2. Триггер 1.
3. Триггер 2.
4. Двухразрядный счетчик.
5. Таймер.
6. Мотор.
7. Бегущие огни.
8. Четырехразрядный счетчик.
9. Центральный замок.
10. Программирование брелоков (максимально 50 шт.).
MK319
Модуль защиты от накипи
Модуль предназначен для предотвращения отложения солей на внутренних стенках трубопровода, образования накипи на нагревателе стиральной машины или чайника, сделает воду более мягкой, а соответственно более вкусной и полезной. Устройство легко монтируется и является абсолютно безвредным для окружающей среды, людей, животных.
Принцип работы устройства основан на явлении индукции. Магнитные волны поляризуют соли и минералы в воде, предотвращая образование накипи и отложений в трубопроводах и расщепляя уже образовавшиеся. Кроме того, прибор расщепляет молекулы свободной извести в воде, являющейся очень агрессивной, преобразуя их в нейтральную форму. При этом кальций и другие полезные микроэлементы остаются в воде неизменными. Модуль не требует сборки. Размеры модуля 72х50х28 мм.
Технические характеристики:
напряжение питания, В 6…15;
ток потребления, мА <130;
частота электромагнитного поля, Гц <2000.
MK330
Модуль исполнительного устройства для систем дистанционного управления MK317/MK324
Модуль предназначен для расширения функциональности модулей дистанционного управления MK324/MK317. Он представляет собой 4-х канальный блок реле, позволяющий по команде с ПДУ коммутировать нагрузку с максимальными параметрами 2,5 А/220 В по каждому из 4-х каналов. Коммутация происходит в соответствии с алгоритмом работы модулей MK324/MK317. Питание приемника из комплектов MK324/MK317 осуществляется непосредственно от блока реле. Размеры печатной платы 80х34 мм.
Внимание! Модуль не комплектуется корпусом. Рекомендуемый корпус BOX-М54Р.
Технические характеристики:
напряжение питания (переменное/постоянное), В 12…15;
ток потребления (режим ожидания), мА 10;
ток потребления (режим полной коммутации), мА 110;
MK331
Модуль радиоуправляемого реле 433 МГц (220 В / 2,5 А)
Одноканальный коммутатор с гальванической развязкой коммутируемых выходов, работающий от сети переменного тока 220 В, способен коммутировать различные устройства с пульта дистанционного управления по радиоканалу на расстоянии до 20 м. При необходимости коммутатор можно установить в корпус, которым комплектуется модуль.
Технические характеристики:
Брелок:
напряжение питания, В 12 (23А, 12V);
ток потребления, мА 4;
частота, МГц 433,92.
Коммутатор:
напряжение питания, В 220 или 12…14
(при наличии перемычки Х1);
ток коммутации, А 5 28 VDC;
5 125 VAC;
2,5 220 VAC.
NM5039 **
Музыкальный звуковой оповещатель
Устройство представляет собой синтезатор запрограммированной мелодии со встроенным усилителем мощности (Pвых.макс = 5 Вт). Запуск мелодии осуществляется кнопочным переключателем (внешним или установленным на плату). Устройство можно использовать как безопасный дверной звонок (развязка от сети ~220 В), сигнализатор для охранной системы или заднего хода автомобиля, для модернизации вашего будильника и игрушек. Устройство имеет минимальные габариты, широкий диапазон питающих напряжений, допускает установку как небольшого звукового излучателя (входит в комплект) на плату, так и подключение внешнего, мощного громкоговорителя. Размеры печатной платы 38x27 мм.
Технические характеристики:
напряжение питания Uп, В 5…15, внешнее;
макс. ток потребления (Uп=12В,Rн=4Ом), А 0,5;
ток потребления в режиме молчания, мА 15;
количество мелодий 1.

MK305
Программируемое устройство управления шаговым двигателем
Этот модуль позволяет управлять 6-ти выводным шаговым двигателем с помощью компьютера типа IBM PC через параллельный порт LPT1. Режимы работы двигателя (скорость и направление вращения) могут задаваться либо вручную с клавиатуры, либо с помощью программы. Дискета с программным обеспечением прилагается. Требуется дополнительный источник питания. Используемое напряжение внешнего питания зависит от типа двигателя. Размеры модуля 120х50х24 мм. Модуль не требует сборки.
Технические характеристики:
рабочее напряжение, В 4…18;
максимальный ток нагрузки, А 2.
MK308
Программируемое устройство управления шаговым двигателем
Этот модуль позволяет управлять 4-х выводным шаговым двигателем с помощью компьютера типа IBM PC через параллельный порт LPT1. Режимы работы двигателя (скорость и направление вращения) могут задаваться либо вручную с клавиатуры, либо с помощью программы. Дискета с программным обеспечением прилагается. Требуется дополнительный источник питания. Используемое напряжение внешнего питания зависит от типа двигателя. Размеры модуля 120х50х24 мм. Модуль не требует сборки.
Технические характеристики:
рабочее напряжение, В 4…18;
максимальный ток нагрузки, А 2.
MK333
Программируемый одноканальный модуль радиоуправляемого реле 433 МГц (220 В/7 А)
Программируемый одноканальный коммутатор, с гальванической развязкой коммутируемых выходов, работающий от сети переменного тока 220В, способен коммутировать различные устройства с пульта ДУ (или радио-выключателя), по радиоканалу на расстоянии до 20м. В модуле предусмотрена возможность записи в память приемника 20-ти дополнительных двухкнопочных брелоков и (или) одноклавишных радио-выключателей МК335. При необходимости коммутатор можно установить в корпус, входящий в комплект.
Технические характеристики:
Брелок:
напряжение питания, В 12 (27А, 12V);
ток потребления, мА 4;
частота, МГц 433,92.
Коммутатор:
напряжение питания, В 220 или 12…14
(при наличии перемычки Х1);
ток коммутации, А 12 28 VDC;
12 125 VAC;
220 VAC.
MK334
Программируемый одноканальный модуль дистанционного управления 433 МГц
Устройство можно использовать как для управления электробытовыми приборами (освещение, жалюзи, кондиционеры, электровентиляторы, игрушки и т.д.), так и в охранных системах или системах доступа.
Модуль ДУ способен коммутировать различные устройства с пульта ДУ (или радио-выключателя), по радиоканалу на расстоянии до 20 м. В модуле предусмотрена возможность записи в память приемника 20-ти дополнительных двухкнопочных брелоков и (или) одноклавишных радио-выключателей МК335. Устройство дистанционного управления представляет собой комплект из двухкнопочного передатчика, сделанного в виде брелока размером 52х42мм, на верхней панели которого находятся 2 кнопки управления и светодиод, а также приемника, в виде платы размером 38х14 мм. Передача команд осуществляется по радиоканалу широтно-импульсной модуляцией на частоте 433 МГц.
Технические характеристики:
Передатчик:
напряжение питания, В 12 (27А12V);
ток потребления, мА 4;
частота, МГц 433,92;
передача кода ШИМ 16 бит;
выходная мощность, мВт 1;
Габаритные размеры, мм 52х42.
Приемник:
напряжение питания, В 3…5;
ток потребления, мА 6;
макс. нагрузка выхода, мА 15.
MK324
Программируемый модуль 4-х канального дистанционного управления 433 МГц
В устройстве предусмотрено десять независимых режимов работы: кодер-декодер, триггер 1, триггер 2, двухразрядный счетчик, таймер, мотор, бегущие огни, четырехразрядный счетчик, центральный замок, программирование брелоков (максимально 50 шт.).
Программирование системы осуществляется непосредственно с пульта ДУ и сводится к выбору в меню одного из режимов работы. После выполненной процедуры, система полностью готова к работе и необходимо лишь подключить модуль приемника к другим устройствам.
Устройство можно использовать как для управления электробытовыми приборами (жалюзи, кондиционеры, электровентиляторы, автоматические ворота, игрушки и т.д.), так и в охранных системах или системах доступа. Устройство дистанционного управления представляет собой комплект из четырехкнопочного передатчика, сделанного в виде брелока размером 62х29 мм, а также приемника в виде платы размером 40х15 мм.
MK324 приемник
Приемник (дополнительный) для программируемого модуля 4-х канального дистанционного управления 433 МГц
Приемник предназначен для работы совместно с передатчиком (МК324 "Передатчик") в составе программируемой 4-х канальной системы дистанционного управления 433 МГц или как дополнительный приемник для МК324. Приемник представляет собой печатную плату с размерами 40х15 мм, на которой установлены радиоэлементы.
Технические характеристики:
напряжение питания, В 3…5;
ток потребления, мА 6;
макс. нагрузка выходов, мА 15;
макс. нагрузка выходов (NPN), мА 150;
частота, МГц 433,92;
полоса пропускания, МГц +/-5;
чувствительность, мкВ 5;
время включения, с 1;
количество комбинаций кода 65536;
дальность (прямая видимость), м 30.
MK324 передатчик
Пульт (дополнительный) для программируемого модуля 4-х канального дистанционного управления 433 МГц
Пульт дистанционного управления предназначен для работы совместно с приемником (МК324 "Приемник") в составе программируемой 4-х канальной системы дистанционного управления 433 МГц или как дополнительный передатчик для МК324. Пульт представляет собой брелок с размерами 62х29 мм, на верхней панели которого находятся 4 кнопки управления, соответствующие 4-м каналам, а также светодиод.
Технические характеристики:
напряжение питания, В 12 (23А12V);
ток потребления, мА 4;
частота, МГц 433,92;
передача кода ШИМ 16 бит;
выходная мощность, мВт 1.
NM4511 **
Регулятор яркости ламп накаливания 12 В/50 А
Подробную информацию смотрите в разделе
"Источники питания".
BM4511
Регулятор яркости ламп накаливания 12 В/50 А
Предлагаемый блок в собранном виде позволяет реализовать принцип: купил - подключил. Является полным аналогом NM4511, но не требует сборки.
NM4013 *
Сенсорный выключатель
Миниатюрный сенсорный выключатель предназначен для включения исполнительных устройств (электронных игрушек, настольных ламп, бытовой техники и т.д.) легким прикосновением к сенсорному датчику. Выключатель имеет индикатор срабатывания. Небольшие габаритные размеры и надежность позволяют устанавливать датчик в любом удобном месте, удаленном от исполнительного устройства. При токе нагрузки более 75 мА в качестве исполнительного устройства необходимо использовать электромагнитное реле (в комплект набора не входит), параметры которого должны соответствовать коммутируемому току нагрузки. Размеры печатной платы 30х45 мм.
Технические характеристики:
номинальное напряжение питания, В 6…15;
ток нагрузки, мА 75.

|