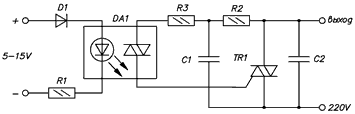
NF249**
Оптореле 220 В/10 А
Предлагаемый набор позволит радиолюбителю собрать простое и надежное оптореле. Преимущества оптореле очевидны. Это малый ток управления, отсутствие электромагнитных помех при коммутации нагрузки, высокое напряжение изоляции, широкий диапазон рабочих температур. Кроме того, малые габариты и большая надежность (наработка на отказ) делают их очень удобными в различных применениях.
Технические характеристики
Управляющее напряжение: 5 - 15 В.
Управляющий ток: 10 мА.
Ток нагрузки, не более: 10 А.
Напряжение коммутации: 220 В.
Размеры печатной платы: 52x38 мм.

NF250**
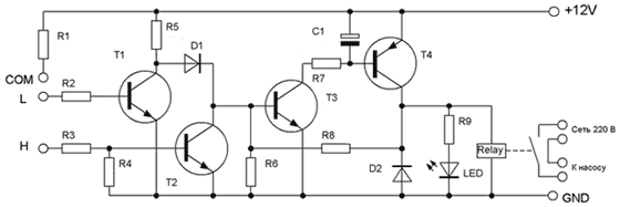
Устройство управления насосом
Предлагаемый к сборке набор позволяет автоматизировать работу насоса.
Когда уровень воды в емкости (бочка, ванна и т.п.) падает ниже определенного уровня, насос включается и качает воду в емкость. Когда уровень воды достигает заданного значения, устройство отключает насос.
Технические характеристики
Напряжение питания: 12 В.
Ток в режиме покоя: 1 мА.
Ток в режиме срабатывания реле: < 50 мА.
Коммутируемая мощность: 1300 Вт.
Размеры печатной платы: 61x41 мм
NF251**
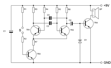
Циклический таймер 1…180 минут (секунд) 220 В / 200 Вт
Предлагаемый набор позволит радиолюбителю собрать циклический таймер с регулируемым временем включенного и выключенного состояний. Время как включенного, так и выключенного состояний изменяется в интервалах от 1 до 180 минут (или секунд).
Циклический таймер найдет применение в быту, на даче, т.е. там, где требуется циклически коммутировать нагрузку мощностью до 200 Вт: электронасос, вентилятор, различные электрические устройства.
Технические характеристики
Напряжение питания: 12 В.
Ток потребления: 30 мА.
Время включенного состояния (регулируется): 1…180 минут (секунд).
Время выключенного состояния (регулируется): 1…180 минут (секунд).
Мощность коммутируемой нагрузки: 200 Вт.
Размеры печатной платы: 76х47 мм.

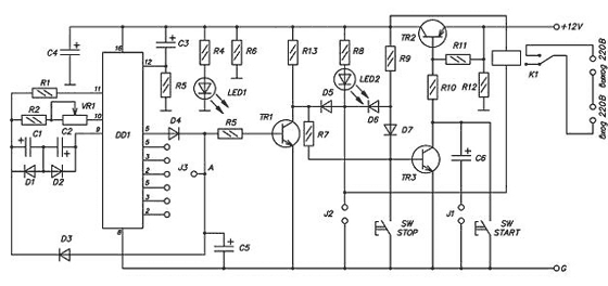
NF252**
Многофункциональный таймер 1…180 мин / 12 В
Предлагаемый набор позволит радиолюбителю собрать простой и надежный, многофункциональный таймер, позволяющий управлять каким-либо электроприбором в интервале времени от 1 минуты до 180-ти минут.
В таймере реализованы несколько режимов управления нагрузкой и работы самого таймера:
- Выключение нагрузки через заранее установленное время.
- Включение нагрузки через заранее установленное время.
- Запуск таймера нажатием кнопки "START".
- Запуск таймера подачей на него напряжения питания.
- Изменение временного интервала работы таймера от 3-х секунд до 6 минут.
По истечении установленного времени таймер автоматически выключит или включит электроприбор. Такое устройство может иметь широкое применение в быту, в кулинарии, в радиолюбительской практике, в фотолаборатории и т. д.
Технические характеристики
Напряжение питания: 12 В.
Максимальная мощность подключаемого электроприбора (~220 В): 1300 Вт.
Диапазон устанавливаемого времени (зависит от положения перемычки J3): 1...180 минут (или 3 с…6 мин).
Ток потребления, не более: 30 мА.
Размеры печатной платы: 94х45 мм.

NF280**
Индикатор уровня воды
Предлагаемый набор позволит радиолюбителю собрать простое и надежное устройство, способное сигнализировать об уровне жидкости в емкости.
Технические характеристики
Напряжение питания: 9 В.
Ток потребления, максимальный: 40 мА.
Размеры печатной платы: 45х30 мм.

NF281**
Сигнализатор влажности (дождя)
Предлагаемый набор позволит радиолюбителю собрать простой и надежный сигнализатор влажности. При повышении влажности устройство издает звуковой сигнал, а также загорается светодиод. Тон сигнала и яркость свечения светодиода зависят от уровня влажности.
Технические характеристики
Напряжение питания: 9 В.
Ток покоя, не более: 1 мА.
Ток потребления в режиме сигнализации: 40 мА.
Размеры печатной платы: 31х31 мм.
Размеры датчика: 31x25 мм.
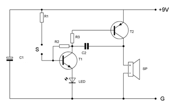
NF282**
Сигнализатор уровня воды
Предлагаемый к сборке набор "сигнализатор уровня воды" позволит радиолюбителю собрать простое устройство, издающее звуковой сигнал, когда его датчик погружается в воду.
Устройство может быть полезно на даче или дома (например, как сигнализатор наполнения водой бочки или ванны) или сигнализатор протечки стиральной и посудомоечной машин.
Технические характеристики
Напряжение питания: 9 В.
Ток в режиме покоя (при 9 В): < 1 мА.
Ток в режиме сигнализации: <70 мА.
Размеры печатной платы: 41х27 мм.
NF283**
Сигнализатор открытой двери холодильника
Предлагаемый набор позволит радиолюбителю собрать устройство, которое через заданный промежуток времени после освещения его датчика издает звуковой сигнал. Это устройство можно установить внутрь холодильника. Пока дверь холодильника закрыта, внутри камеры темно, и устройство не работает. Когда открывается дверь холодильника, на фотодатчик попадает свет (от внутренней лампы, или снаружи). Но звуковой сигнал подается не сразу, а с регулируемой задержкой в 5…60 с. За это время можно достать/загрузить продукты. Но если забыть закрыть дверь (или закрыть ее неплотно), то спустя данный промежуток времени устройство издаст звуковой сигнал-напоминание. Это устройство позволяет экономить электроэнергию, не допускать порчу продуктов и продлевать ресурс службы холодильника.
Технические характеристики
Напряжение питания: 9 В.
Ток покоя в дежурном режиме, не более: 1 мА.
Максимальный ток потребления (сигнализация): 50 мА.
Размеры печатной платы: 56х33 мм.
NS453**
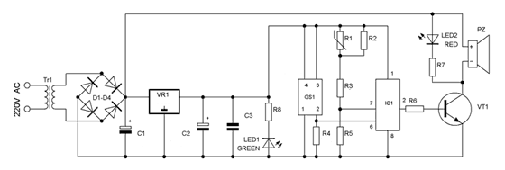
Сигнализатор утечки газа
Предлагаемый набор позволит радиолюбителю собрать устройство, сигнализирующее об утечке газа. Детектор газа имеет высокую чувствительность к метану, пропану и бутану. Сигнализатор может применяться для обнаружения утечки газа в быту, в газовых магистралях, в автомобилях с газобаллонным оборудованием и т.п.
Технические характеристики
Напряжение питания, (переменное, 50-60 Гц): 220 В.
Ток потребления (максимальный): 50 мА.
Виды обнаруживаемых газов: метан, пропан, бутан.
Размеры печатной платы: 75х50 мм.
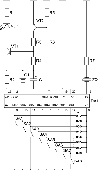
NM3311 **
Система ИК дистанционного управления (приемник)
Предлагаемый набор позволит радиолюбителю собрать 8-ми канальный ИК приемник, работающий по протоколу передачи управляющих сигналов RC-5 для системы ДУ. Система состоит из двух наборов: NM3312 (передатчик) и NM3311 (приемник). С помощью предлагаемой системы ДУ можно автоматизировать процессы пуска систем вентиляции, освещения, охлаждения, нагревательного оборудования и т.д. Данный набор предусматривает подключение дополнительных блоков реле на 4 (NM4411) или 8 (NM4412) сильноточных нагрузок. В комплект набора входит корпус. Размеры печатной платы 67х45 мм.
Технические характеристики:
напряжение питания, В 220;
ток потребления (средний), мА 10;
число распознаваемых команд управления
в каждом адресе 8;
число возможных адресов систем 8;
число возможных коммутируемых
сильноточных устройств (1300 Вт MAX) 1.

NM3312 **
Система ИК дистанционного управления (передатчик)
Предлагаемый набор позволит радиолюбителю собрать 8-ми канальный ИК передатчик (пульт дистанционного управления), работающий по протоколу передачи управляющих сигналов RC-5 для системы ДУ. Система состоит из двух наборов NM3312 (передатчик) и NM3311 (приемник).
С помощью предлагаемой системы ДУ можно автоматизировать процессы пуска систем вентиляции, освещения, охлаждения, нагревательного оборудования и т.д. В комплект набора входит корпус. Размеры печатной платы 67х45 мм.
Технические характеристики:
напряжение питания, В 3;
ток потребления
(средний, в режиме передачи), мА 12;
число команд управления 8;
число возможных адресуемых устройств 8.

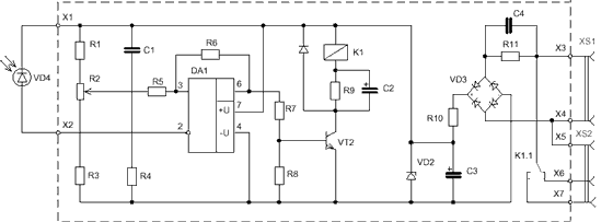
NK005 в корпусе **
Сумеречный переключатель
С помощью этого устройства можно автоматизировать включение/выключение ночного освещения магазинных витрин, в прихожей многокомнатной квартиры, в подъезде жилого дома или уличного освещения на дачном участке. Прибор позволяет регулировать порог включения/выключения, не дает помех по электросети, имеет небольшие размеры, обладает высокой надежностью.
Сумеречный переключатель состоит из фотоприемника, триггера Шмита, транзисторного ключа, электромагнитного реле и источника питания. В комплект набора входят фотодиод и корпус. Размеры печатной платы 61х36 мм.
Технические характеристики:
номинальное напряжение питания, В 220;
мощность подключаемой нагрузки, Вт 500.

NK005 **
Сумеречный переключатель
Аналог набора NK005/в корпусе, отличие заключается в комплектации. Корпус и клеммные блоки в комплект набора не входят.
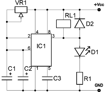
BM005
Сумеречный переключатель
С помощью этого устройства можно автоматизировать включение-выключение ночного освещения в прихожей многокомнатной квартиры, в подъезде жилого дома или уличного освещения на дачном участке. Прибор позволяет регулировать порог включения-выключения, имеет небольшие размеры, обладает высокой надёжностью, не даёт помех по электросети.
Технические характеристики
Номинальное напряжение питания: 220 В.
Мощность подключаемой нагрузки: 800 Вт.
Размер корпуса: 72х50x40 мм.
Комплект поставки
Готовое устройство в корпусе BOX-G021.
Фотодиод ФД263-10, распаянный к
двойному проводу длиной 1 м.
NS122 *
Таймер 0…5 минут
Таймер предназначен для включения на заранее заданное время различных устройств. Таймер можно использовать для управления освещением в помещении, в фотолабораториях, детских игрушках и т.п. Размеры печатной платы 40х52 мм.
Технические характеристики:
напряжение питания, В 12;
ток потребления, не более, мА 50;
время задержки, мин 0…5;
коммутируемая нагрузка, А 2 (при 220 В).

|