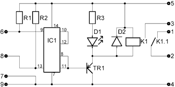
NS007 *
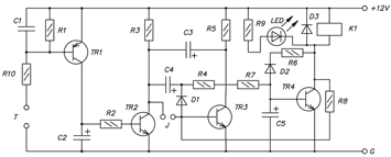
Сенсорный переключатель
Легко управляемый сенсорный переключатель можно использовать в качестве выключателя электробытовых приборов и освещения мощностью до 500 Вт. Простота монтажа и надежность схемы позволит вам быстро приступить к эксплуатации устройства. Дополнительное удобство при эксплуатации создает наличие светодиода, включающегося при срабатывании реле. Размеры печатной платы 51х51 мм.
Технические характеристики:
напряжение питания, В 12;
потребляемый ток, мА 30;
максимальная мощность нагрузки, Вт 500.

МК332
Сенсорный регулятор мощности 1000 Вт/220 В
Подробную информацию смотрите в разделе
"Источники питания".
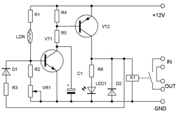
NF224**
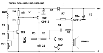
Сигнализатор освещенности
Предлагаемый набор позволит собрать радиолюбителю сигнализатор освещенности. Как только на светочувствительный датчик попадает свет, включается звуковой сигнал.
Данное устройство можно использовать как простейшую охранную сигнализацию.
Технические характеристики
Напряжение питания: 9 В.
Ток покоя, не более: 1 мА.
Максимальный ток потребления: 20 мА.
Размеры печатной платы: 61х32 мм.
NF231**
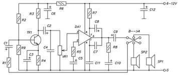
Проводное переговорное устройство
Предлагаемый к сборке набор "проводное переговорное устройство" позволит организовать проводную телефонную связь между двумя удаленными абонентами. Дальность линии связи может достигать нескольких сот метров. Устройство может с успехом применяться для организации связи между двумя объектами (между гаражом и домом, например), и т.д.; а также в полевых играх типа "Зарница" и т.п.
Технические характеристики
Напряжение питания: 6…12 В.
Ток в режиме покоя (при 9 В): < 30 мА.
Сопротивление нагрузки: 4…8 Ом.
Размеры печатной платы: 63х51 мм.
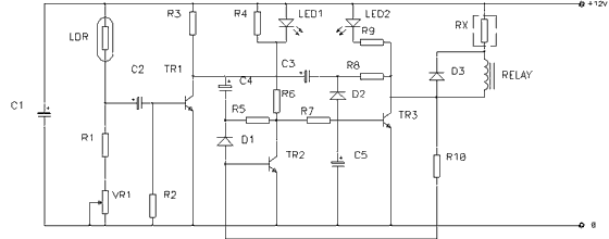
NF233**
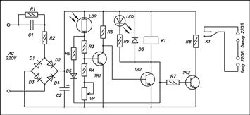
Сумеречный переключатель
С помощью этого устройства можно автоматизировать включение-выключение освещения в прихожей многокомнатной квартиры, в подъезде жилого дома или уличного освещения на дачном участке. Прибор позволяет регулировать порог включения-выключения, имеет небольшие размеры, обладает высокой надёжностью, прост в изготовлении, не создает помех в электросети.
Технические характеристики
Напряжение питания: 12 В.
Ток потребления в режиме удержания реле: <30 мА.
Ток потребления в дежурном режиме: <1 мА.
Мощность подключаемой нагрузки: до 1300 Вт.
Размеры печатной платы: 61х33 мм.

NF234**
Управляемый светом переключатель
С помощью этого устройства можно автоматизировать включение-выключение освещения в прихожей многокомнатной квартиры, в подъезде жилого дома или уличного освещения на дачном участке. Прибор позволяет регулировать порог включения-выключения, имеет небольшие размеры, обладает высокой надёжностью, прост в изготовлении, не создает помех в электросети.
Технические характеристики
Напряжение питания: 12 В.
Ток потребления, не более: 30 мА.
Мощность подключаемой нагрузки: до 1300 Вт.
Размеры печатной платы: 78х40 мм.

NF235**
Сумеречный переключатель 12 В
С помощью этого устройства можно автоматизировать включение-выключение ночного освещения в прихожей многокомнатной квартиры, в подъезде жилого дома или уличного освещения на дачном участке. Прибор позволяет регулировать порог включения-выключения, имеет небольшие размеры, обладает высокой надёжностью, прост в изготовлении, не создает помех в электросети.
Технические характеристики
Напряжение питания: 12 В.
Ток потребления, не более: 30 мА.
Мощность подключаемой нагрузки: 1300 Вт.
Размеры печатной платы: 59х33 мм.

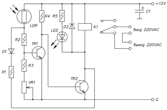
NF236**
Сумеречный переключатель 220 В
С помощью этого устройства можно автоматизировать включение-выключение ночного освещения в прихожей многокомнатной квартиры, в подъезде жилого дома или уличного освещения на дачном участке. Прибор позволяет регулировать порог включения-выключения, имеет небольшие размеры, обладает высокой надёжностью, прост в изготовлении, не создает помех в электросети.
Технические характеристики
Напряжение питания: ~220 В.
Ток потребления, не более: 30 мА.
Мощность подключаемой нагрузки: 1300 Вт.
Размеры печатной платы: 58х44 мм.
NF237**
Сенсорный переключатель (вкл./выкл. 12 В)
Предлагаемый набор позволит радиолюбителю собрать сенсорный переключатель. Для включения/выключения нагрузки не требуется прилагать никаких механических усилий - достаточно просто коснуться контактов пальцами. Переключатель работает от низковольтного источника питания (9-12 В), поэтому он совершенно безопасен для пользователя.
Технические характеристики
Напряжение питания: 9…12 В.
Ток покоя, не более: 1 мА.
Ток потребления в режиме срабатывания: 40 мА.
Размеры печатной платы: 39х81 мм.

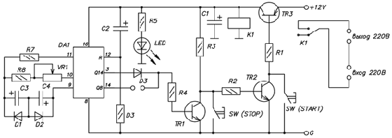
NF238**
Таймер 2 сек…3 час / 300 Вт
Предлагаемый набор позволит радиолюбителю собрать простой и надежный таймер, позволяющий включить какой-либо электроприбор на заданный интервал времени (от 2-х секунд до 3-х часов). По истечении установленного времени таймер автоматически выключит электроприбор. Такой прибор может иметь широкое применение в быту, в кулинарии, в радиолюбительской практике, в фотолаборатории и т. д.
Технические характеристики
Напряжение питания: 12 В.
Максимальная мощность подключаемого электроприбора (~220 В): 300 Вт.
Диапазон устанавливаемого времени
(определяется положением перемычки J): 2 сек...3 час.
Ток потребления, не более: 30 мА.
Размеры печатной платы: 75х44 мм.
NF239**
Таймер 7 сек…10 час
Предлагаемый набор позволит радиолюбителю собрать простой и надежный таймер, позволяющий включить какой-либо электроприбор на заданный интервал времени (от 7 секунд до 10-ти часов). По истечении установленного времени таймер автоматически выключит электроприбор. Такой прибор может иметь широкое применение в быту, в кулинарии, в радиолюбительской практике, в фотолаборатории и т. д.
Технические характеристики
Напряжение питания: 12 В.
Максимальная мощность подключаемого электроприбора (~220 В): 300 Вт.
Диапазон устанавливаемого времени (дискретно): 7 с-10 час.
Ток потребления, не более: 40 мА.
Размеры печатной платы: 80х70 мм.

NF241**
Акустическое реле
С помощью этого устройства можно автоматизировать включение-выключение освещения или других бытовых приборов: хлопните в ладоши (или щелкните пальцами, или издайте любой отрывистый звук) - свет включится; на следующий хлопок - свет выключится. Прибор позволяет регулировать чувствительность микрофона, имеет небольшие размеры, обладает высокой надёжностью, прост в изготовлении, не создает помех в электросети.
Технические характеристики
Напряжение питания: 12 В.
Ток потребления (в режиме удержания реле): <30 мА.
Ток потребления в дежурном режиме: <1 мА.
Мощность подключаемой нагрузки: 1300 Вт.
Размеры печатной платы: 83х38 мм.
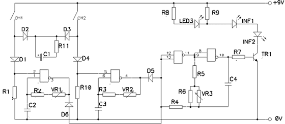
NF242**
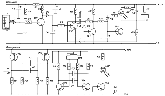
Инфракрасный пульт ДУ 12 В (7,5 метров)
Предлагаемый набор позволит радиолюбителю собрать инфракрасный пульт дистанционного управления. Устройство можно использовать в качестве одноканального управления различными электронными игрушками. С его помощью можно включать или выключать приборы, а также использовать в качестве инфракрасного барьера.
Технические характеристики
Напряжение питания (передатчик/приемник): 9 В/12 В.
Ток потребления, не более (передатчик/приемник): 15/30 мА.
Размеры печатной платы передатчика: 30x50 мм.
Размеры печатной платы приемника: 84x40 мм.
NF244**
Двухканальный инфракрасный пульт ДУ 12 В (7,5 метров)
Предлагаемый набор позволит радиолюбителю собрать инфракрасный пульт дистанционного управления исполнительными устройствами. Устройство можно использовать в качестве двухканального управления различными электронными игрушками. С его помощью можно включать или выключать приборы, а также использовать в качестве инфракрасного барьера.
Технические характеристики
Напряжение питания
- передатчик: 9 В;
- приемник: 12 В.
Ток потребления, не более
- передатчик: 15 мА;
- приемник: 30 мА.
Размеры печатных плат
- передатчик: 40x70 мм.
- приемник: 100x53 мм.

|